Suppr超能文献

ISsaga 是一组基于网络的方法,用于高通量鉴定和半自动化注释原核基因组中的插入序列。

ISsaga is an ensemble of web-based methods for high throughput identification and semi-automatic annotation of insertion sequences in prokaryotic genomes.

机构信息

Laboratoire de Microbiologie et Génétique Moléculaires, CNRS 118, Route de Narbonne, 31062 Toulouse Cedex, France.

出版信息

Genome Biol. 2011;12(3):R30. doi: 10.1186/gb-2011-12-3-r30. Epub 2011 Mar 28.

Abstract

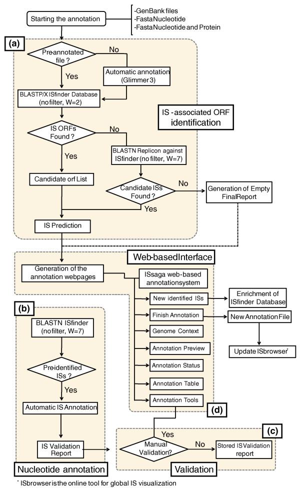
Insertion sequences (ISs) play a key role in prokaryotic genome evolution but are seldom well annotated. We describe a web application pipeline, ISsaga (http://issaga.biotoul.fr/ISsaga/issaga_index.php), that provides computational tools and methods for high-quality IS annotation. It uses established ISfinder annotation standards and permits rapid processing of single or multiple prokaryote genomes. ISsaga provides general prediction and annotation tools, information on genome context of individual ISs and a graphical overview of IS distribution around the genome of interest.

摘要

插入序列 (ISs) 在原核生物基因组进化中发挥着关键作用,但它们的注释很少得到很好的注释。我们描述了一个网络应用程序管道,ISsaga(http://issaga.biotoul.fr/ISsaga/issaga_index.php),它为高质量的 IS 注释提供了计算工具和方法。它使用既定的 ISfinder 注释标准,并允许快速处理单个或多个原核生物基因组。ISsaga 提供了一般的预测和注释工具、单个 IS 基因组上下文的信息以及感兴趣基因组周围 IS 分布的图形概述。

https://cdn.ncbi.nlm.nih.gov/pmc/blobs/d132/3129680/b0cba5c859c3/gb-2011-12-3-r30-1.jpg

文献检索

告别复杂PubMed语法,用中文像聊天一样搜索,搜遍4000万医学文献。AI智能推荐,让科研检索更轻松。

立即免费搜索

文件翻译

保留排版,准确专业,支持PDF/Word/PPT等文件格式,支持 12+语言互译。

免费翻译文档

深度研究

AI帮你快速写综述,25分钟生成高质量综述,智能提取关键信息,辅助科研写作。

立即免费体验