Suppr超能文献

LRRK2 相关的 Roco 激酶 Roco2 受 Rab1A 调控,并控制肌动蛋白细胞骨架。

The LRRK2-related Roco kinase Roco2 is regulated by Rab1A and controls the actin cytoskeleton.

机构信息

Section of Cell and Developmental Biology, Division of Biological Sciences, University of California, San Diego, La Jolla, CA 92093-0380, USA.

出版信息

Mol Biol Cell. 2011 Jul 1;22(13):2198-211. doi: 10.1091/mbc.E10-12-0937. Epub 2011 May 5.

Abstract

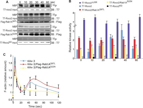
We identify a new pathway that is required for proper pseudopod formation. We show that Roco2, a leucine-rich repeat kinase 2 (LRRK2)-related Roco kinase, is activated in response to chemoattractant stimulation and helps mediate cell polarization and chemotaxis by regulating cortical F-actin polymerization and pseudopod extension in a pathway that requires Rab1A. We found that Roco2 binds the small GTPase Rab1A as well as the F-actin cross-linking protein filamin (actin-binding protein 120, abp120) in vivo. We show that active Rab1A (Rab1A-GTP) is required for and regulates Roco2 kinase activity in vivo and that filamin lies downstream from Roco2 and controls pseudopod extension during chemotaxis and random cell motility. Therefore our study uncovered a new signaling pathway that involves Rab1A and controls the actin cytoskeleton and pseudopod extension, and thereby, cell polarity and motility. These findings also may have implications in the regulation of other Roco kinases, including possibly LRRK2, in metazoans.

摘要

我们发现了一个新的通路,该通路对于伪足的正常形成是必需的。我们发现富含亮氨酸重复激酶 2(LRRK2)相关的 Roco 激酶 Roco2 会被趋化因子刺激激活,通过调节皮层肌动蛋白聚合和伪足延伸,在依赖 Rab1A 的途径中帮助调节细胞极化和趋化性。我们发现 Roco2 体内可以结合小 GTP 酶 Rab1A 以及肌动蛋白交联蛋白细丝蛋白(肌动蛋白结合蛋白 120,abp120)。我们表明,活性 Rab1A(Rab1A-GTP)在体内是 Roco2 激酶活性所必需的,并且调控其活性,而细丝蛋白位于 Roco2 的下游,并在趋化和随机细胞运动过程中控制伪足延伸。因此,我们的研究揭示了一个新的信号通路,该通路涉及 Rab1A 并调控肌动蛋白细胞骨架和伪足延伸,从而调控细胞极性和运动性。这些发现可能对其他 Roco 激酶(包括可能的 LRRK2)在后生动物中的调控具有意义。

https://cdn.ncbi.nlm.nih.gov/pmc/blobs/843f/3128523/c0fc4b98b03c/2198fig1.jpg

相似文献

1
The LRRK2-related Roco kinase Roco2 is regulated by Rab1A and controls the actin cytoskeleton.
Mol Biol Cell. 2011 Jul 1;22(13):2198-211. doi: 10.1091/mbc.E10-12-0937. Epub 2011 May 5.
2
Rac regulation of chemotaxis and morphogenesis in Dictyostelium.
EMBO J. 2004 Oct 27;23(21):4177-89. doi: 10.1038/sj.emboj.7600368. Epub 2004 Oct 7.
5
Assaying Rho GTPase-Dependent Processes in Dictyostelium discoideum.
Methods Mol Biol. 2018;1821:371-392. doi: 10.1007/978-1-4939-8612-5_25.
6
Involvement of the cytoskeleton in controlling leading-edge function during chemotaxis.
Mol Biol Cell. 2010 Jun 1;21(11):1810-24. doi: 10.1091/mbc.e10-01-0009. Epub 2010 Apr 7.
8
Filamin repeat segments required for photosensory signalling in Dictyostelium discoideum.
BMC Cell Biol. 2007 Nov 12;8:48. doi: 10.1186/1471-2121-8-48.
9
Dynamic localization of the actin-bundling protein cortexillin I during cell migration.
Mol Cells. 2011 Sep;32(3):281-7. doi: 10.1007/s10059-011-0072-0. Epub 2011 Jun 23.
10
Filamin-regulated F-actin assembly is essential for morphogenesis and controls phototaxis in Dictyostelium.
J Biol Chem. 2007 Jan 19;282(3):1948-55. doi: 10.1074/jbc.M610262200. Epub 2006 Nov 22.

引用本文的文献

1
LRRK2 decreases microglial actin dynamics by filamentous actin depolymerization and Rac1 inhibition.
Anim Cells Syst (Seoul). 2022 Dec 22;26(6):380-387. doi: 10.1080/19768354.2022.2158219. eCollection 2022.
2
: A Model System for Neurological Disorders.
Cells. 2022 Jan 28;11(3):463. doi: 10.3390/cells11030463.
3
Soluble CD83 Regulates Dendritic Cell-T Cell Immunological Synapse Formation by Disrupting Rab1a-Mediated F-Actin Rearrangement.
Front Cell Dev Biol. 2021 Jan 22;8:605713. doi: 10.3389/fcell.2020.605713. eCollection 2020.
4
6
RAB1A promotes Vaccinia virus replication by facilitating the production of intracellular enveloped virions.
Virology. 2015 Jan 15;475:66-73. doi: 10.1016/j.virol.2014.11.007. Epub 2014 Nov 26.
7
Both contractile axial and lateral traction force dynamics drive amoeboid cell motility.
J Cell Biol. 2014 Mar 17;204(6):1045-61. doi: 10.1083/jcb.201307106.
8
Roco kinase structures give insights into the mechanism of Parkinson disease-related leucine-rich-repeat kinase 2 mutations.
Proc Natl Acad Sci U S A. 2012 Jun 26;109(26):10322-7. doi: 10.1073/pnas.1203223109. Epub 2012 Jun 11.

本文引用的文献

1
A QUICK screen for Lrrk2 interaction partners--leucine-rich repeat kinase 2 is involved in actin cytoskeleton dynamics.
Mol Cell Proteomics. 2011 Jan;10(1):M110.001172. doi: 10.1074/mcp.M110.001172. Epub 2010 Sep 27.
2
The exocytic gene secA is required for Dictyostelium cell motility and osmoregulation.
J Cell Sci. 2010 Oct 1;123(Pt 19):3226-34. doi: 10.1242/jcs.072876. Epub 2010 Aug 31.
3
The ROCO kinase QkgA is necessary for proliferation inhibition by autocrine signals in Dictyostelium discoideum.
Eukaryot Cell. 2010 Oct;9(10):1557-65. doi: 10.1128/EC.00121-10. Epub 2010 Aug 13.
4
A Ras signaling complex controls the RasC-TORC2 pathway and directed cell migration.
Dev Cell. 2010 May 18;18(5):737-49. doi: 10.1016/j.devcel.2010.03.017.
5
Understanding eukaryotic chemotaxis: a pseudopod-centred view.
Nat Rev Mol Cell Biol. 2010 Jun;11(6):453-8. doi: 10.1038/nrm2905. Epub 2010 May 6.
6
Expression of leucine-rich-repeat-kinase 2 (LRRK2) during embryonic development.
Int J Dev Neurosci. 2010 Aug;28(5):391-9. doi: 10.1016/j.ijdevneu.2010.04.002. Epub 2010 Apr 18.
7
GTPase activity plays a key role in the pathobiology of LRRK2.
PLoS Genet. 2010 Apr 8;6(4):e1000902. doi: 10.1371/journal.pgen.1000902.
8
Characterization of the Roco protein family in Dictyostelium discoideum.
Eukaryot Cell. 2010 May;9(5):751-61. doi: 10.1128/EC.00366-09. Epub 2010 Mar 26.
9
Eukaryotic chemotaxis: a network of signaling pathways controls motility, directional sensing, and polarity.
Annu Rev Biophys. 2010;39:265-89. doi: 10.1146/annurev.biophys.093008.131228.
10
Actin, a central player in cell shape and movement.
Science. 2009 Nov 27;326(5957):1208-12. doi: 10.1126/science.1175862.

文献AI研究员

20分钟写一篇综述,助力文献阅读效率提升50倍。

立即体验

用中文搜PubMed

大模型驱动的PubMed中文搜索引擎

马上搜索

文档翻译

学术文献翻译模型,支持多种主流文档格式。

立即体验