Department of Pathology, University of Cambridge, CB2 1QP, UK.
Nucleic Acids Res. 2011 Sep 1;39(17):7775-90. doi: 10.1093/nar/gkr487. Epub 2011 Jun 21.
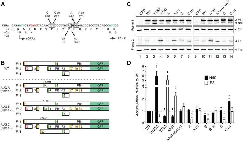
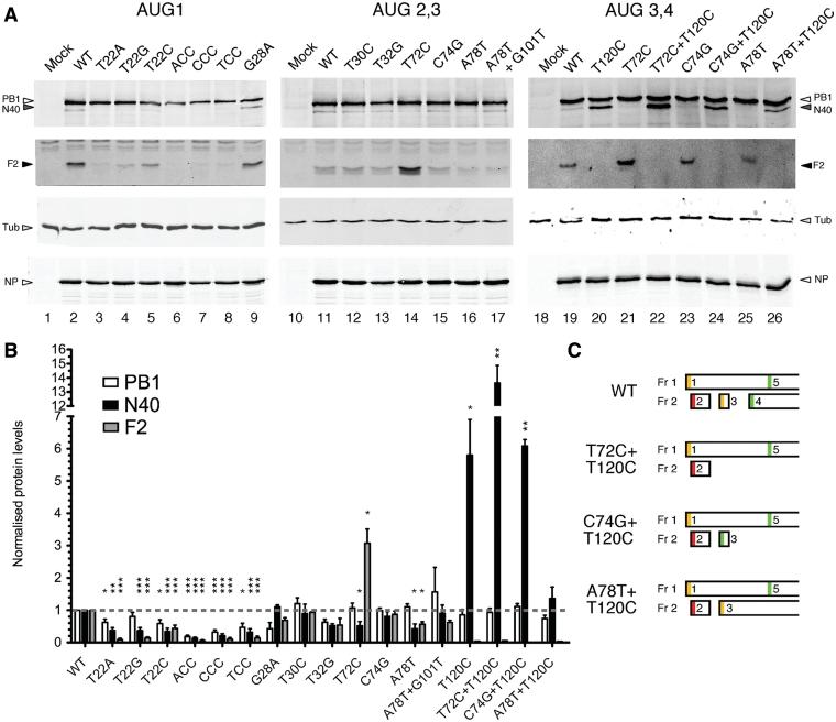
Influenza A virus segment 2 mRNA expresses three polypeptides: PB1, PB1-F2 and PB1-N40, from AUGs 1, 4 and 5 respectively. Two short open reading frames (sORFs) initiated by AUGs 2 and 3 are also present. To understand translational regulation in this system, we systematically mutated AUGs 1-4 and monitored polypeptide synthesis from plasmids and recombinant viruses. This identified sORF2 as a key regulatory element with opposing effects on PB1-F2 and PB1-N40 expression. We propose a model in which AUGs 1-4 are accessed by leaky ribosomal scanning, with sORF2 repressing synthesis of downstream PB1-F2. However, sORF2 also up-regulates PB1-N40 expression, most likely by a reinitiation mechanism that permits skipping of AUG4. Surprisingly, we also found that in contrast to plasmid-driven expression, viruses with improved AUG1 initiation contexts produced less PB1 in infected cells and replicated poorly, producing virions with elevated particle:PFU ratios. Analysis of the genome content of virus particles showed reduced packaging of the mutant segment 2 vRNAs. Overall, we conclude that segment 2 mRNA translation is regulated by a combination of leaky ribosomal scanning and reinitiation, and that the sequences surrounding the PB1 AUG codon are multifunctional, containing overlapping signals for translation initiation and for segment-specific packaging.
甲型流感病毒片段 2 mRNA 表达三个多肽:PB1、PB1-F2 和 PB1-N40,分别由 AUG1、4 和 5 启动。两个由 AUG2 和 3 启动的短开放阅读框(sORF)也存在。为了了解该系统中的翻译调控,我们系统地突变了 AUG1-4,并从质粒和重组病毒中监测多肽的合成。这确定了 sORF2 是一个关键的调节元件,对 PB1-F2 和 PB1-N40 的表达有相反的影响。我们提出了一个模型,其中 AUG1-4 可通过核糖体渗漏扫描进入,sORF2 抑制下游 PB1-F2 的合成。然而,sORF2 也上调 PB1-N40 的表达,这很可能是通过重新起始机制实现的,该机制允许跳过 AUG4。令人惊讶的是,我们还发现,与质粒驱动的表达相反,具有改进 AUG1 起始上下文的病毒在感染细胞中产生的 PB1 较少,复制能力较差,产生的病毒粒子具有更高的粒子:PFU 比值。对病毒粒子基因组内容的分析表明,突变的片段 2 vRNA 包装减少。总的来说,我们得出结论,片段 2 mRNA 的翻译受核糖体渗漏扫描和重新起始的组合调控,而 PB1 AUG 密码子周围的序列具有多功能性,包含翻译起始和片段特异性包装的重叠信号。