Suppr超能文献

脯氨酰异构酶 Pin1 在 Toll 样受体信号转导和 I 型干扰素介导的免疫中的重要作用。

Essential role for the prolyl isomerase Pin1 in Toll-like receptor signaling and type I interferon-mediated immunity.

机构信息

Department of Medicine, Beth Israel Deaconess Medical Center, Harvard Medical School, Boston, Massachusetts, USA.

出版信息

Nat Immunol. 2011 Jul 10;12(8):733-41. doi: 10.1038/ni.2069.

Abstract

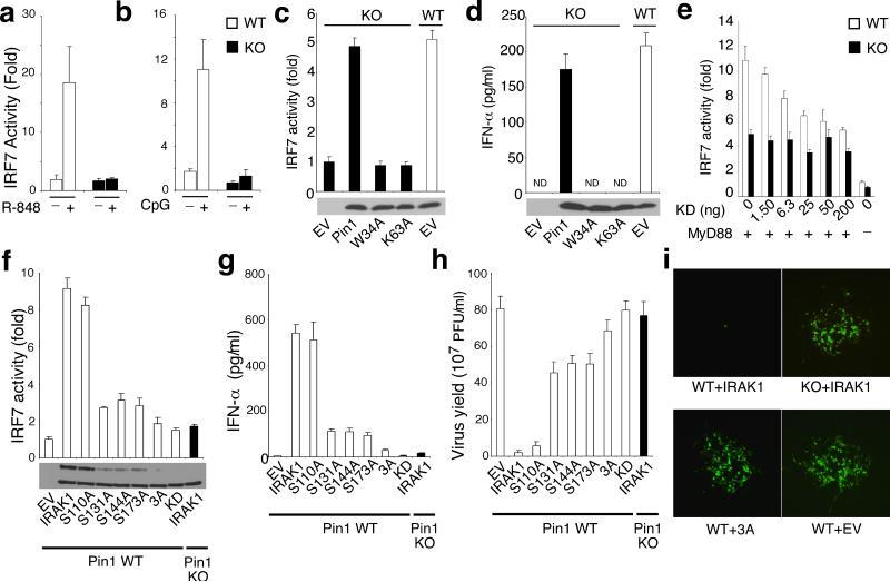
Toll-like receptors (TLRs) shape innate and adaptive immunity to microorganisms. The enzyme IRAK1 transduces signals from TLRs, but mechanisms for its activation and regulation remain unknown. We found here that TLR7 and TLR9 activated the isomerase Pin1, which then bound to IRAK1; this resulted in activation of IRAK1 and facilitated its release from the receptor complex to activate the transcription factor IRF7 and induce type I interferons. Consequently, Pin1-deficient cells and mice failed to mount TLR-mediated, interferon-dependent innate and adaptive immune responses. Given the critical role of aberrant activation of IRAK1 and type I interferons in various immune diseases, controlling IRAK1 activation via inhibition of Pin1 may represent a useful therapeutic approach.

摘要

Toll 样受体(TLRs)塑造了对微生物的先天和适应性免疫。酶 IRAK1 从 TLR 转导信号,但它的激活和调节机制仍不清楚。我们在这里发现 TLR7 和 TLR9 激活了异构酶 Pin1,后者与 IRAK1 结合;这导致 IRAK1 的激活,并促进其从受体复合物中释放,以激活转录因子 IRF7 并诱导 I 型干扰素。因此,Pin1 缺陷细胞和小鼠不能引发 TLR 介导的、干扰素依赖的先天和适应性免疫反应。鉴于 IRAK1 和 I 型干扰素异常激活在各种免疫疾病中的关键作用,通过抑制 Pin1 来控制 IRAK1 的激活可能代表一种有用的治疗方法。

https://cdn.ncbi.nlm.nih.gov/pmc/blobs/bfcc/3298750/dde859aecfe8/nihms-358244-f0001.jpg

文献检索

告别复杂PubMed语法,用中文像聊天一样搜索,搜遍4000万医学文献。AI智能推荐,让科研检索更轻松。

立即免费搜索

文件翻译

保留排版,准确专业,支持PDF/Word/PPT等文件格式,支持 12+语言互译。

免费翻译文档

深度研究

AI帮你快速写综述,25分钟生成高质量综述,智能提取关键信息,辅助科研写作。

立即免费体验