Koch Institute for Integrative Cancer Research at MIT, Massachusetts Institute of Technology, Cambridge, Massachusetts 02139, USA.
Nat Cell Biol. 2011 Jul 24;13(8):989-95. doi: 10.1038/ncb2292.
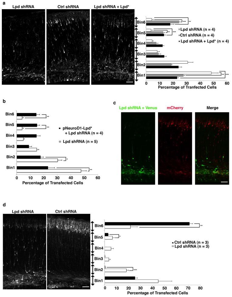
During corticogenesis, pyramidal neurons (∼80% of cortical neurons) arise from the ventricular zone, pass through a multipolar stage to become bipolar and attach to radial glia, and then migrate to their proper position within the cortex. As pyramidal neurons migrate radially, they remain attached to their glial substrate as they pass through the subventricular and intermediate zones, regions rich in tangentially migrating interneurons and axon fibre tracts. We examined the role of lamellipodin (Lpd), a homologue of a key regulator of neuronal migration and polarization in Caenorhabditis elegans, in corticogenesis. Lpd depletion caused bipolar pyramidal neurons to adopt a tangential, rather than radial-glial, migration mode without affecting cell fate. Mechanistically, Lpd depletion reduced the activity of SRF, a transcription factor regulated by changes in the ratio of polymerized to unpolymerized actin. Therefore, Lpd depletion exposes a role for SRF in directing pyramidal neurons to select a radial migration pathway along glia rather than a tangential migration mode.
在皮质发生过程中,锥体神经元(约占皮质神经元的 80%)起源于脑室区,经过多极阶段成为双极,并附着于放射状胶质,然后迁移到皮质内的适当位置。当锥体神经元放射状迁移时,它们在穿过脑室下区和中间区时仍然附着在它们的胶质基质上,这些区域富含沿切向迁移的中间神经元和轴突纤维束。我们研究了 lamellipodin(Lpd)在皮质发生中的作用,Lpd 是秀丽隐杆线虫中神经元迁移和极化的关键调节因子的同源物。Lpd 耗竭导致双极锥体神经元采用切向而非放射状胶质迁移模式,而不影响细胞命运。从机制上讲,Lpd 耗竭降低了 SRF 的活性,SRF 是一种受聚合态与未聚合态肌动蛋白比值变化调节的转录因子。因此,Lpd 耗竭暴露了 SRF 在指导锥体神经元选择沿胶质的放射状迁移途径而不是切向迁移模式方面的作用。