Suppr超能文献

表达荧光素酶的利什曼原虫可用于监测体内、体外和体外的无鞭毛体种群大小。

Luciferase-expressing Leishmania infantum allows the monitoring of amastigote population size, in vivo, ex vivo and in vitro.

机构信息

Université de Nice-Sophia Antipolis, Faculté de Médecine, Nice, France.

出版信息

PLoS Negl Trop Dis. 2011 Sep;5(9):e1323. doi: 10.1371/journal.pntd.0001323. Epub 2011 Sep 13.

Abstract

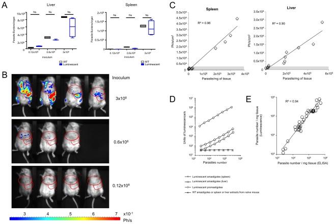
Here we engineered transgenic Leishmania infantum that express luciferase, the objectives being to more easily monitor in real time their establishment either in BALB/c mice--the liver and spleen being mainly studied-or in vitro. Whatever stationary phase L. infantum promastigotes population--wild type or engineered to express luciferase-the parasite burden was similar in the liver and the spleen at day 30 post the intravenous inoculation of BALB/c mice. Imaging of L. infantum hosting BALB/C mice provided sensitivity in the range of 20,000 to 40,000 amastigotes/mg tissue, two tissues-liver and spleen-being monitored. Once sampled and processed ex vivo for their luciferin-dependent bioluminescence the threshold sensitivity was shown to range from 1,000 to 6,000 amastigotes/mg tissue. This model further proved to be valuable for in vivo measurement of the efficiency of drugs such as miltefosine and may, therefore, additionally be used to evaluate vaccine-induced protection.

摘要

在这里,我们构建了表达荧光素酶的转基因利什曼原虫,目的是更方便地实时监测其在 BALB/c 小鼠中的建立情况,主要研究的是肝脏和脾脏,或在体外。无论静止期 L. infantum 前鞭毛体种群(野生型或工程表达荧光素酶)如何,在 BALB/c 小鼠静脉接种后第 30 天,肝脏和脾脏中的寄生虫负荷相似。对携带 BALB/C 小鼠的利什曼原虫进行成像,在 20,000 到 40,000 个无鞭毛体/毫克组织的范围内提供了敏感性,监测了两种组织-肝脏和脾脏。一旦对其荧光素依赖性生物发光进行离体采样和处理,检测的敏感性范围为 1,000 到 6,000 个无鞭毛体/毫克组织。该模型进一步证明了其在体内测量米替福新等药物效率方面的价值,因此,还可用于评估疫苗诱导的保护作用。

https://cdn.ncbi.nlm.nih.gov/pmc/blobs/28e8/3172198/f06c62d68d49/pntd.0001323.g001.jpg

文献检索

告别复杂PubMed语法,用中文像聊天一样搜索,搜遍4000万医学文献。AI智能推荐,让科研检索更轻松。

立即免费搜索

文件翻译

保留排版,准确专业,支持PDF/Word/PPT等文件格式,支持 12+语言互译。

免费翻译文档

深度研究

AI帮你快速写综述,25分钟生成高质量综述,智能提取关键信息,辅助科研写作。

立即免费体验