Suppr超能文献

快速、可靠且可重现的临床髓母细胞瘤样本的分子亚组分类。

Rapid, reliable, and reproducible molecular sub-grouping of clinical medulloblastoma samples.

机构信息

The Arthur and Sonia Labatt Brain Tumour Research Center, Hospital for Sick Children, Toronto, ON, Canada.

出版信息

Acta Neuropathol. 2012 Apr;123(4):615-26. doi: 10.1007/s00401-011-0899-7. Epub 2011 Nov 6.

Abstract

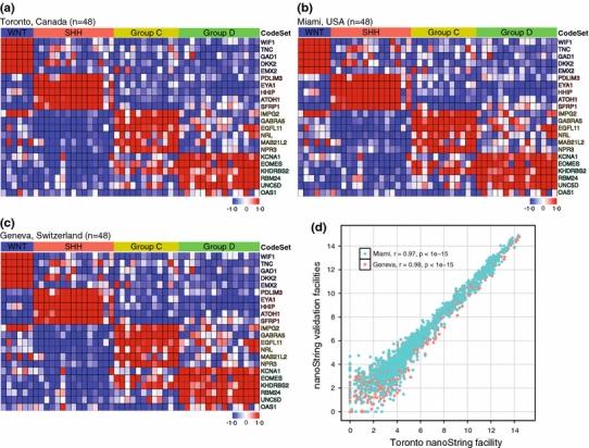
The diagnosis of medulloblastoma likely encompasses several distinct entities, with recent evidence for the existence of at least four unique molecular subgroups that exhibit distinct genetic, transcriptional, demographic, and clinical features. Assignment of molecular subgroup through routine profiling of high-quality RNA on expression microarrays is likely impractical in the clinical setting. The planning and execution of medulloblastoma clinical trials that stratify by subgroup, or which are targeted to a specific subgroup requires technologies that can be economically, rapidly, reliably, and reproducibly applied to formalin-fixed paraffin embedded (FFPE) specimens. In the current study, we have developed an assay that accurately measures the expression level of 22 medulloblastoma subgroup-specific signature genes (CodeSet) using nanoString nCounter Technology. Comparison of the nanoString assay with Affymetrix expression array data on a training series of 101 medulloblastomas of known subgroup demonstrated a high concordance (Pearson correlation r = 0.86). The assay was validated on a second set of 130 non-overlapping medulloblastomas of known subgroup, correctly assigning 98% (127/130) of tumors to the appropriate subgroup. Reproducibility was demonstrated by repeating the assay in three independent laboratories in Canada, the United States, and Switzerland. Finally, the nanoString assay could confidently predict subgroup in 88% of recent FFPE cases, of which 100% had accurate subgroup assignment. We present an assay based on nanoString technology that is capable of rapidly, reliably, and reproducibly assigning clinical FFPE medulloblastoma samples to their molecular subgroup, and which is highly suited for future medulloblastoma clinical trials.

摘要

髓母细胞瘤的诊断可能包含几种不同的实体,最近的证据表明至少存在四个独特的分子亚群,它们具有明显不同的遗传、转录、人口统计学和临床特征。通过在表达微阵列上常规进行高质量 RNA 的分析来确定分子亚群在临床环境中可能不太实际。规划和执行按亚组分层或针对特定亚组的髓母细胞瘤临床试验需要能够经济、快速、可靠和可重复地应用于福尔马林固定石蜡包埋(FFPE)标本的技术。在本研究中,我们开发了一种使用 nanoString nCounter 技术准确测量 22 种髓母细胞瘤亚群特异性特征基因(CodeSet)表达水平的测定法。在已知亚组的 101 例髓母细胞瘤的训练系列中,将 nanoString 测定法与 Affymetrix 表达阵列数据进行比较,显示出高度一致性(Pearson 相关系数 r=0.86)。该测定法在已知亚组的第二组 130 例非重叠髓母细胞瘤上进行了验证,正确地将 98%(127/130)的肿瘤分配到适当的亚组。通过在加拿大、美国和瑞士的三个独立实验室重复该测定法证明了可重复性。最后,nanoString 测定法可以自信地预测 88%的最近 FFPE 病例的亚组,其中 100%的病例有准确的亚组分配。我们提出了一种基于 nanoString 技术的测定法,该测定法能够快速、可靠和可重复地将临床 FFPE 髓母细胞瘤样本分配到其分子亚组,非常适合未来的髓母细胞瘤临床试验。

https://cdn.ncbi.nlm.nih.gov/pmc/blobs/42f9/3306784/d10612607fd0/401_2011_899_Fig1_HTML.jpg

文献检索

告别复杂PubMed语法,用中文像聊天一样搜索,搜遍4000万医学文献。AI智能推荐,让科研检索更轻松。

立即免费搜索

文件翻译

保留排版,准确专业,支持PDF/Word/PPT等文件格式,支持 12+语言互译。

免费翻译文档

深度研究

AI帮你快速写综述,25分钟生成高质量综述,智能提取关键信息,辅助科研写作。

立即免费体验