Suppr超能文献

高尔基器定位的突触结合蛋白 2 对于拟南芥的非常规分泌是必需的。

Golgi apparatus-localized synaptotagmin 2 is required for unconventional secretion in Arabidopsis.

机构信息

Key Laboratory of Photosynthesis and Molecular Environmental Physiology, Institute of Botany, Chinese Academy of Sciences, Beijing, China.

出版信息

PLoS One. 2011;6(11):e26477. doi: 10.1371/journal.pone.0026477. Epub 2011 Nov 28.

Abstract

BACKGROUND

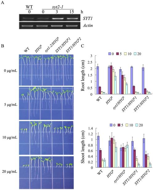
Most secretory proteins contain signal peptides that direct their sorting to the ER and secreted via the conventional ER/Golgi transport pathway, while some signal-peptide-lacking proteins have been shown to export through ER/Golgi independent secretory pathways. Hygromycin B is an aminoglycoside antibiotic produced by Streptomyces hygroscopicus that is active against both prokaryotic and eukaryotic cells. The hygromycin phosphotransferase (HYG(R)) can phosphorylate and inactivate the hygromycin B, and has been widely used as a positive selective marker in the construction of transgenic plants. However, the localization and trafficking of HYG(R) in plant cells remain unknown. Synaptotagmins (SYTs) are involved in controlling vesicle endocytosis and exocytosis as calcium sensors in animal cells, while their functions in plant cells are largely unclear.

METHODOLOGY/PRINCIPAL FINDINGS: We found Arabidopsis synaptotagmin SYT2 was localized on the Golgi apparatus by immunofluorescence and immunogold labeling. Surprisingly, co-expression of SYT2 and HYG(R) caused hypersensitivity of the transgenic Arabidopsis plants to hygromycin B. HYG(R), which lacks a signal sequence, was present in the cytoplasm as well as in the extracellular space in HYG(R)-GFP transgenic Arabidopsis plants and its secretion is not sensitive to brefeldin A treatment, suggesting it is not secreted via the conventional secretory pathway. Furthermore, we found that HYG(R)-GFP was truncated at carboxyl terminus of HYG(R) shortly after its synthesis, and the cells deficient SYT2 failed to efficiently truncate HYG(R)-GFP,resulting in HYG(R)-GFP accumulated in prevacuoles/vacuoles, indicating that SYT2 was involved in HYG(R)-GFP trafficking and secretion.

CONCLUSION/SIGNIFICANCE: These findings reveal for the first time that SYT2 is localized on the Golgi apparatus and regulates HYG(R)-GFP secretion via the unconventional protein transport from the cytosol to the extracelluar matrix in plant cells.

摘要

背景

大多数分泌蛋白含有信号肽,指导其分拣到内质网,并通过传统的内质网/高尔基体运输途径分泌,而一些缺乏信号肽的蛋白质已被证明通过内质网/高尔基体独立的分泌途径输出。潮霉素 B 是由吸水链霉菌产生的一种氨基糖苷类抗生素,对原核和真核细胞均有活性。潮霉素磷酸转移酶(HYG(R))可以磷酸化并使潮霉素 B 失活,已广泛用作转基因植物构建中的正选择标记。然而,植物细胞中 HYG(R)的定位和运输仍不清楚。突触结合蛋白(SYTs)作为动物细胞中的钙传感器,参与控制囊泡内吞作用和胞吐作用,而其在植物细胞中的功能在很大程度上尚不清楚。

方法/主要发现:我们发现拟南芥突触结合蛋白 SYT2 通过免疫荧光和免疫金标记定位于高尔基体。令人惊讶的是,SYT2 和 HYG(R)的共表达导致转基因拟南芥植物对潮霉素 B 敏感。HYG(R)缺乏信号序列,在 HYG(R)-GFP 转基因拟南芥植物的细胞质和细胞外空间中均存在,并且其分泌不受布雷菲德菌素 A 处理的影响,表明它不是通过传统的分泌途径分泌的。此外,我们发现 HYG(R)-GFP 在其合成后不久就在 HYG(R)的羧基末端被截断,而缺乏 SYT2 的细胞未能有效地截断 HYG(R)-GFP,导致 HYG(R)-GFP 积累在前液泡/液泡中,表明 SYT2 参与了 HYG(R)-GFP 的运输和分泌。

结论/意义:这些发现首次揭示了 SYT2 定位于高尔基体,并通过植物细胞胞质溶胶到细胞外基质的非常规蛋白质运输来调节 HYG(R)-GFP 的分泌。

https://cdn.ncbi.nlm.nih.gov/pmc/blobs/512e/3225361/d66abd456127/pone.0026477.g001.jpg

文献AI研究员

20分钟写一篇综述,助力文献阅读效率提升50倍。

立即体验

用中文搜PubMed

大模型驱动的PubMed中文搜索引擎

马上搜索

文档翻译

学术文献翻译模型,支持多种主流文档格式。

立即体验