Suppr超能文献

纤连蛋白通过调节肝星状细胞对活性 TGF-β的可用性和反应性来防止过度肝纤维化。

Fibronectin protects from excessive liver fibrosis by modulating the availability of and responsiveness of stellate cells to active TGF-β.

机构信息

Translational Medicine, Max-Planck Institute for Biochemistry, Martinsried, Germany.

出版信息

PLoS One. 2011;6(11):e28181. doi: 10.1371/journal.pone.0028181. Epub 2011 Nov 28.

Abstract

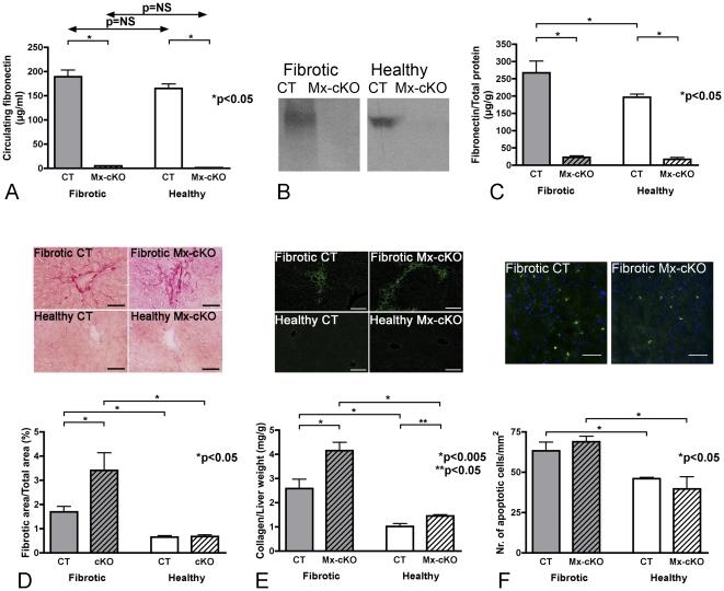
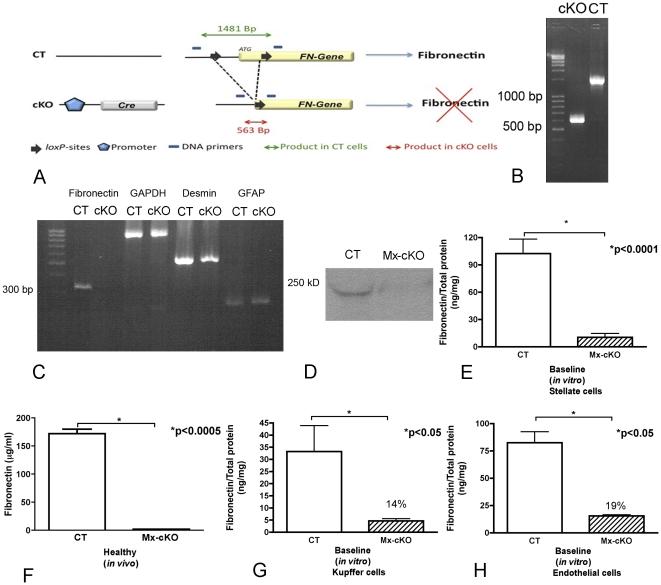
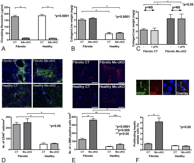
Fibrotic tissue in the liver is mainly composed of collagen. Fibronectin, which is also present in fibrotic matrices, is required for collagen matrix assembly in vitro. It also modulates the amount of growth factors and their release from the matrix. We therefore examined the effects of the absence of fibronectin on the development of fibrosis in mice.Conditional deletion of fibronectin in the liver using the Mx promoter to drive cre expression resulted in increased collagen production and hence a more pronounced fibrosis in response to dimethylnitrosamine in mice. Exclusive deletion of fibronectin in hepatocytes or normalization of circulating fibronectin in Mx-cKO mice did not affect the development of fibrosis suggesting a role for fibronectin production by other liver cell types. The boosted fibrosis in fibronectin-deficient mice was associated with enhanced stellate cell activation and proliferation, elevated concentrations of active TGF-β, and increased TGF-β-mediated signaling.In vitro experiments revealed that collagen-type-I production by fibronectin-deficient hepatic stellate cells stimulated with TGF-β was more pronounced, and was associated with augmented Smad3-mediated signaling. Interfering with TGF-β signaling using SB431542 normalized collagen-type-I production in fibronectin-deficient hepatic stellate cells. Furthermore, precoating culture plates with fibronectin, but not collagen, or providing fibronectin fibrils unable to interact with RGD binding integrins via the RGD domain significantly diminished the amount of active TGF-β in fibronectin-deficient stellate cells and normalized collagen-type-I production in response to TGF-β stimulation. Thus, excessive stellate cell activation and production of collagen results from increased active TGF-β and TGF-β signaling in the absence of fibronectin.In conclusion, our data indicate that fibronectin controls the availability of active TGF-β in the injured liver, which impacts the severity of the resulting fibrosis. We therefore propose a novel role for locally produced fibronectin in protecting the liver from an excessive TGF-β-mediated response.

摘要

肝纤维化组织主要由胶原蛋白组成。纤维连接蛋白也存在于纤维化基质中,它是体外胶原基质组装所必需的。它还调节生长因子的数量及其从基质中的释放。因此,我们研究了纤维连接蛋白缺失对小鼠纤维化发展的影响。使用 Mx 启动子驱动 cre 表达在肝脏中条件性缺失纤维连接蛋白导致胶原蛋白产生增加,从而导致二甲基亚硝胺诱导的纤维化更加明显。肝实质细胞中纤维连接蛋白的特异性缺失或 Mx-cKO 小鼠中循环纤维连接蛋白的正常化并不影响纤维化的发展,提示纤维连接蛋白可能由其他肝实质细胞产生。纤维连接蛋白缺陷小鼠的增强型纤维化与星状细胞激活和增殖增强、活性 TGF-β浓度升高以及 TGF-β 介导的信号转导增加有关。体外实验表明,TGF-β刺激的纤维连接蛋白缺陷性肝星状细胞产生的 I 型胶原更为明显,并且与增强的 Smad3 介导的信号转导有关。使用 SB431542 干扰 TGF-β 信号转导可使纤维连接蛋白缺陷性肝星状细胞中的 I 型胶原产生正常化。此外,用纤维连接蛋白而非胶原蛋白预先包被培养板,或提供无法通过 RGD 结构域与 RGD 结合整合素相互作用的纤维连接蛋白纤维,可显著减少纤维连接蛋白缺陷性星状细胞中活性 TGF-β的含量,并使 TGF-β 刺激后的 I 型胶原产生正常化。因此,在缺乏纤维连接蛋白的情况下,过度的星状细胞激活和胶原产生是由于活性 TGF-β和 TGF-β信号的增加。总之,我们的数据表明,纤维连接蛋白控制损伤肝脏中活性 TGF-β的可用性,这影响了由此产生的纤维化的严重程度。因此,我们提出了一种新的观点,即局部产生的纤维连接蛋白在保护肝脏免受过度 TGF-β 介导的反应方面发挥作用。

https://cdn.ncbi.nlm.nih.gov/pmc/blobs/7ca0/3225392/5fd8f4e18303/pone.0028181.g001.jpg

文献AI研究员

20分钟写一篇综述,助力文献阅读效率提升50倍。

立即体验

用中文搜PubMed

大模型驱动的PubMed中文搜索引擎

马上搜索

文档翻译

学术文献翻译模型,支持多种主流文档格式。

立即体验