Suppr超能文献

白细胞介素-1α/白细胞介素-1R1 在慢性阻塞性肺疾病中的表达及其与吸烟诱导的小鼠中性粒细胞增多的机制相关性。

IL-1α/IL-1R1 expression in chronic obstructive pulmonary disease and mechanistic relevance to smoke-induced neutrophilia in mice.

机构信息

Department of Pathology and Molecular Medicine, Centre for Gene Therapeutics, McMaster University, Hamilton, Canada.

出版信息

PLoS One. 2011;6(12):e28457. doi: 10.1371/journal.pone.0028457. Epub 2011 Dec 6.

Abstract

BACKGROUND

Cigarette smoking is the main risk factor for the development of chronic obstructive pulmonary disease (COPD), a major cause of morbidity and mortality worldwide. Despite this, the cellular and molecular mechanisms that contribute to COPD pathogenesis are still poorly understood.

METHODOLOGY AND PRINCIPAL FINDINGS

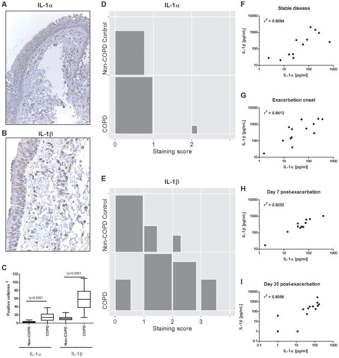
The objective of this study was to assess IL-1 α and β expression in COPD patients and to investigate their respective roles in perpetuating cigarette smoke-induced inflammation. Functional studies were pursued in smoke-exposed mice using gene-deficient animals, as well as blocking antibodies for IL-1α and β. Here, we demonstrate an underappreciated role for IL-1α expression in COPD. While a strong correlation existed between IL-1α and β levels in patients during stable disease and periods of exacerbation, neutrophilic inflammation was shown to be IL-1α-dependent, and IL-1β- and caspase-1-independent in a murine model of cigarette smoke exposure. As IL-1α was predominantly expressed by hematopoietic cells in COPD patients and in mice exposed to cigarette smoke, studies pursued in bone marrow chimeric mice demonstrated that the crosstalk between IL-1α+ hematopoietic cells and the IL-1R1+ epithelial cells regulates smoke-induced inflammation. IL-1α/IL-1R1-dependent activation of the airway epithelium also led to exacerbated inflammatory responses in H1N1 influenza virus infected smoke-exposed mice, a previously reported model of COPD exacerbation.

CONCLUSIONS AND SIGNIFICANCE

This study provides compelling evidence that IL-1α is central to the initiation of smoke-induced neutrophilic inflammation and suggests that IL-1α/IL-1R1 targeted therapies may be relevant for limiting inflammation and exacerbations in COPD.

摘要

背景

吸烟是慢性阻塞性肺疾病(COPD)发展的主要危险因素,COPD 是全球发病率和死亡率的主要原因。尽管如此,导致 COPD 发病机制的细胞和分子机制仍知之甚少。

方法和主要发现

本研究旨在评估 COPD 患者中 IL-1α 和β 的表达,并研究它们各自在维持香烟烟雾诱导的炎症中的作用。使用基因缺陷动物和针对 IL-1α 和β 的阻断抗体,在暴露于烟雾的小鼠中进行了功能研究。在这里,我们证明了 IL-1α 表达在 COPD 中被低估。虽然在稳定期和加重期的 COPD 患者中,IL-1α 和β 水平之间存在很强的相关性,但在香烟烟雾暴露的小鼠模型中,中性粒细胞炎症被证明是依赖于 IL-1α 的,而不依赖于 IL-1β 和 caspase-1。由于 IL-1α 在 COPD 患者和暴露于香烟烟雾的小鼠中主要由造血细胞表达,因此在骨髓嵌合小鼠中进行的研究表明,IL-1α+造血细胞与 IL-1R1+上皮细胞之间的串扰调节了烟雾引起的炎症。IL-1α/IL-1R1 依赖性激活气道上皮细胞也导致了在 H1N1 流感病毒感染的暴露于烟雾的小鼠中炎症反应加剧,这是之前报道的 COPD 加重模型。

结论和意义

本研究提供了令人信服的证据,证明 IL-1α 是启动烟雾诱导的中性粒细胞炎症的核心,并且表明针对 IL-1α/IL-1R1 的治疗方法可能与限制 COPD 中的炎症和加重有关。

https://cdn.ncbi.nlm.nih.gov/pmc/blobs/013d/3232226/ada2d11331c9/pone.0028457.g001.jpg

文献AI研究员

20分钟写一篇综述,助力文献阅读效率提升50倍。

立即体验

用中文搜PubMed

大模型驱动的PubMed中文搜索引擎

马上搜索

文档翻译

学术文献翻译模型,支持多种主流文档格式。

立即体验