• 文献检索
  • 文档翻译
  • 深度研究
  • 学术资讯
  • Suppr Zotero 插件Zotero 插件
  • 邀请有礼
  • 套餐&价格
  • 历史记录
应用&插件
Suppr Zotero 插件Zotero 插件浏览器插件Mac 客户端Windows 客户端微信小程序
定价
高级版会员购买积分包购买API积分包
服务
文献检索文档翻译深度研究API 文档MCP 服务
关于我们
关于 Suppr公司介绍联系我们用户协议隐私条款
关注我们

Suppr 超能文献

核心技术专利:CN118964589B侵权必究
粤ICP备2023148730 号-1Suppr @ 2026

文献检索

告别复杂PubMed语法,用中文像聊天一样搜索,搜遍4000万医学文献。AI智能推荐,让科研检索更轻松。

立即免费搜索

文件翻译

保留排版,准确专业,支持PDF/Word/PPT等文件格式,支持 12+语言互译。

免费翻译文档

深度研究

AI帮你快速写综述,25分钟生成高质量综述,智能提取关键信息,辅助科研写作。

立即免费体验

RAG 诱导的 DNA 双链断裂通过 Pim2 信号传导促进前 B 细胞存活并限制增殖。

RAG-induced DNA double-strand breaks signal through Pim2 to promote pre-B cell survival and limit proliferation.

机构信息

Department of Pediatrics, Washington University School of Medicine, St. Louis, MO 63110, USA.

出版信息

J Exp Med. 2012 Jan 16;209(1):11-7. doi: 10.1084/jem.20112078. Epub 2011 Dec 26.

DOI:10.1084/jem.20112078
PMID:22201128
原文链接:https://pmc.ncbi.nlm.nih.gov/articles/PMC3260864/
Abstract

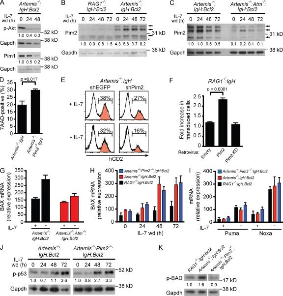
Interleukin 7 (IL-7) promotes pre-B cell survival and proliferation by activating the Pim1 and Akt kinases. These signals must be attenuated to induce G1 cell cycle arrest and expression of the RAG endonuclease, which are both required for IgL chain gene rearrangement. As lost IL-7 signals would limit pre-B cell survival, how cells survive during IgL chain gene rearrangement remains unclear. We show that RAG-induced DNA double-strand breaks (DSBs) generated during IgL chain gene assembly paradoxically promote pre-B cell survival. This occurs through the ATM-dependent induction of Pim2 kinase expression. Similar to Pim1, Pim2 phosphorylates BAD, which antagonizes the pro-apoptotic function of BAX. However, unlike IL-7 induction of Pim1, RAG DSB-mediated induction of Pim2 does not drive proliferation. Rather, Pim2 has antiproliferative functions that prevent the transit of pre-B cells harboring RAG DSBs from G1 into S phase, where these DNA breaks could be aberrantly repaired. Thus, signals from IL-7 and RAG DSBs activate distinct Pim kinase family members that have context-dependent activities in regulating pre-B cell proliferation and survival.

摘要

白细胞介素 7(IL-7)通过激活 Pim1 和 Akt 激酶促进前 B 细胞的存活和增殖。这些信号必须减弱,以诱导 G1 细胞周期阻滞和 RAG 内切酶的表达,这两者都是 IgL 链基因重排所必需的。由于丢失的 IL-7 信号会限制前 B 细胞的存活,因此细胞在 IgL 链基因重排期间如何存活仍不清楚。我们表明,在 IgL 链基因组装过程中产生的 RAG 诱导的 DNA 双链断裂(DSB)出人意料地促进了前 B 细胞的存活。这是通过 ATM 依赖性诱导 Pim2 激酶表达来实现的。与 Pim1 相似,Pim2 磷酸化 BAD,从而拮抗 BAX 的促凋亡功能。然而,与 IL-7 诱导的 Pim1 不同,RAG DSB 介导的 Pim2 诱导不驱动增殖。相反,Pim2 具有抗增殖功能,可防止携带 RAG DSB 的前 B 细胞从 G1 进入 S 期,在此期间这些 DNA 断裂可能会异常修复。因此,来自 IL-7 和 RAG DSB 的信号激活了不同的 Pim 激酶家族成员,这些成员在调节前 B 细胞增殖和存活方面具有上下文相关的活性。

https://cdn.ncbi.nlm.nih.gov/pmc/blobs/d771/3260864/8f0f3810e8dd/JEM_20112078_Fig4.jpg
https://cdn.ncbi.nlm.nih.gov/pmc/blobs/d771/3260864/c11d6ef3ad42/JEM_20112078_Fig1.jpg
https://cdn.ncbi.nlm.nih.gov/pmc/blobs/d771/3260864/1e6e607b70c9/JEM_20112078R_Fig2.jpg
https://cdn.ncbi.nlm.nih.gov/pmc/blobs/d771/3260864/05915274d25a/JEM_20112078R_Fig3.jpg
https://cdn.ncbi.nlm.nih.gov/pmc/blobs/d771/3260864/8f0f3810e8dd/JEM_20112078_Fig4.jpg
https://cdn.ncbi.nlm.nih.gov/pmc/blobs/d771/3260864/c11d6ef3ad42/JEM_20112078_Fig1.jpg
https://cdn.ncbi.nlm.nih.gov/pmc/blobs/d771/3260864/1e6e607b70c9/JEM_20112078R_Fig2.jpg
https://cdn.ncbi.nlm.nih.gov/pmc/blobs/d771/3260864/05915274d25a/JEM_20112078R_Fig3.jpg
https://cdn.ncbi.nlm.nih.gov/pmc/blobs/d771/3260864/8f0f3810e8dd/JEM_20112078_Fig4.jpg

相似文献

1
RAG-induced DNA double-strand breaks signal through Pim2 to promote pre-B cell survival and limit proliferation.RAG 诱导的 DNA 双链断裂通过 Pim2 信号传导促进前 B 细胞存活并限制增殖。
J Exp Med. 2012 Jan 16;209(1):11-7. doi: 10.1084/jem.20112078. Epub 2011 Dec 26.
2
RAG-mediated DNA double-strand breaks activate a cell type-specific checkpoint to inhibit pre-B cell receptor signals.RAG介导的DNA双链断裂激活细胞类型特异性检查点以抑制前B细胞受体信号。
J Exp Med. 2016 Feb 8;213(2):209-23. doi: 10.1084/jem.20151048. Epub 2016 Feb 1.
3
MRN complex function in the repair of chromosomal Rag-mediated DNA double-strand breaks.MRN复合物在修复由Rag介导的染色体DNA双链断裂中的作用。
J Exp Med. 2009 Mar 16;206(3):669-79. doi: 10.1084/jem.20081326. Epub 2009 Feb 16.
4
Nuclease-independent functions of RAG1 direct distinct DNA damage responses in B cells.RAG1 的核酸酶非依赖性功能在 B 细胞中引导不同的 DNA 损伤反应。
EMBO Rep. 2023 Jan 9;24(1):e55429. doi: 10.15252/embr.202255429. Epub 2022 Nov 16.
5
The ataxia telangiectasia mutated kinase controls Igκ allelic exclusion by inhibiting secondary Vκ-to-Jκ rearrangements.共济失调毛细血管扩张突变激酶通过抑制次级 Vκ 到 Jκ 重排来控制 Igκ 等位基因排斥。
J Exp Med. 2013 Feb 11;210(2):233-9. doi: 10.1084/jem.20121605. Epub 2013 Feb 4.
6
Proviral integration site 2 is required for interleukin-6 expression induced by interleukin-1, tumour necrosis factor-α and lipopolysaccharide.病毒前整合位点 2 对于白细胞介素-1、肿瘤坏死因子-α和脂多糖诱导的白细胞介素-6 表达是必需的。
Immunology. 2010 Oct;131(2):174-82. doi: 10.1111/j.1365-2567.2010.03286.x.
7
PIM kinases are essential for chronic lymphocytic leukemia cell survival (PIM2/3) and CXCR4-mediated microenvironmental interactions (PIM1).PIM 激酶对于慢性淋巴细胞白血病细胞的存活(PIM2/3)和 CXCR4 介导的微环境相互作用(PIM1)是必不可少的。
Mol Cancer Ther. 2014 May;13(5):1231-45. doi: 10.1158/1535-7163.MCT-13-0575-T. Epub 2014 Mar 21.
8
MRE11 promotes AKT phosphorylation in direct response to DNA double-strand breaks.MRE11 可直接响应 DNA 双链断裂促进 AKT 磷酸化。
Cell Cycle. 2011 Jul 1;10(13):2218-32. doi: 10.4161/cc.10.13.16305.
9
RAG-Mediated DNA Breaks Attenuate PU.1 Activity in Early B Cells through Activation of a SPIC-BCLAF1 Complex.RAG 介导的 DNA 断裂通过激活 SPIC-BCLAF1 复合物来减弱早期 B 细胞中 PU.1 的活性。
Cell Rep. 2019 Oct 22;29(4):829-843.e5. doi: 10.1016/j.celrep.2019.09.026.
10
Aberrantly resolved RAG-mediated DNA breaks in Atm-deficient lymphocytes target chromosomal breakpoints in cis.在Atm缺陷淋巴细胞中异常修复的RAG介导的DNA断裂靶向顺式染色体断点。
Proc Natl Acad Sci U S A. 2009 Oct 27;106(43):18339-44. doi: 10.1073/pnas.0902545106. Epub 2009 Oct 9.

引用本文的文献

1
RAG suppresses group 2 innate lymphoid cells.重组激活基因抑制2型天然淋巴细胞。
Elife. 2025 May 6;13:RP98287. doi: 10.7554/eLife.98287.
2
ATM-dependent Phosphorylation of Nemo SQ Motifs Is Dispensable for Nemo-mediated Gene Expression Changes in Response to DNA Double-Strand Breaks.ATM 依赖性的 Nemo SQ 基序磷酸化对于 Nemo 介导的 DNA 双链断裂反应中的基因表达变化是可有可无的。
J Immunol. 2024 Sep 1;213(5):628-640. doi: 10.4049/jimmunol.2300139.
3
RAG suppresses group 2 innate lymphoid cells.重组激活基因抑制2型天然淋巴细胞。

本文引用的文献

1
Unique and redundant functions of ATM and DNA-PKcs during V(D)J recombination.ATM 和 DNA-PKcs 在 V(D)J 重组过程中的独特和冗余功能。
Cell Cycle. 2011 Jun 15;10(12):1928-35. doi: 10.4161/cc.10.12.16011.
2
For better or for worse: the role of Pim oncogenes in tumorigenesis.不管结果是好是坏:Pim 癌基因在肿瘤发生中的作用。
Nat Rev Cancer. 2011 Jan;11(1):23-34. doi: 10.1038/nrc2986. Epub 2010 Dec 9.
3
STAT5 in B cell development and leukemia.STAT5 在 B 细胞发育和白血病中的作用。
bioRxiv. 2025 Mar 20:2024.04.23.590767. doi: 10.1101/2024.04.23.590767.
4
Kidins220 regulates the development of B cells bearing the λ light chain.Kidins220调节带有λ轻链的B细胞的发育。
Elife. 2024 Jan 25;13:e83943. doi: 10.7554/eLife.83943.
5
PIM Kinase Inhibition Attenuates the Malignant Progression of Metastatic Hepatoblastoma.PIM 激酶抑制可减轻转移性肝母细胞瘤的恶性进展。
Int J Mol Sci. 2023 Dec 28;25(1):427. doi: 10.3390/ijms25010427.
6
MYSM1 attenuates DNA damage signals triggered by physiologic and genotoxic DNA breaks.MYSM1 可减弱由生理和遗传毒性 DNA 断裂引发的 DNA 损伤信号。
J Allergy Clin Immunol. 2024 Apr;153(4):1113-1124.e7. doi: 10.1016/j.jaci.2023.12.001. Epub 2023 Dec 6.
7
An overview of pim kinase as a target in multiple myeloma.作为多发性骨髓瘤靶点的 Pim 激酶概述。
Cancer Med. 2023 May;12(10):11746-11759. doi: 10.1002/cam4.5797. Epub 2023 May 10.
8
Nuclease-independent functions of RAG1 direct distinct DNA damage responses in B cells.RAG1 的核酸酶非依赖性功能在 B 细胞中引导不同的 DNA 损伤反应。
EMBO Rep. 2023 Jan 9;24(1):e55429. doi: 10.15252/embr.202255429. Epub 2022 Nov 16.
9
The RAG1 Ubiquitin Ligase Domain Stimulates Recombination of TCRβ and TCRα Genes and Influences Development of αβ T Cell Lineages.RAG1 泛素连接酶结构域刺激 TCRβ 和 TCRα 基因的重组,并影响 αβ T 细胞谱系的发育。
J Immunol. 2022 Sep 1;209(5):938-949. doi: 10.4049/jimmunol.2001441. Epub 2022 Aug 10.
10
Assessing DNA Damage Responses Using B Lymphocyte Cultures.使用 B 淋巴细胞培养物评估 DNA 损伤反应。
Methods Mol Biol. 2022;2444:69-80. doi: 10.1007/978-1-0716-2063-2_5.
Curr Opin Immunol. 2010 Apr;22(2):168-76. doi: 10.1016/j.coi.2010.02.004. Epub 2010 Mar 11.
4
Role of STAT5 in controlling cell survival and immunoglobulin gene recombination during pro-B cell development.STAT5 在原 B 细胞发育过程中控制细胞存活和免疫球蛋白基因重排中的作用。
Nat Immunol. 2010 Feb;11(2):171-9. doi: 10.1038/ni.1827. Epub 2009 Nov 29.
5
Development of immunoglobulin lambda-chain-positive B cells, but not editing of immunoglobulin kappa-chain, depends on NF-kappaB signals.免疫球蛋白λ链阳性B细胞的发育依赖于核因子κB信号,而免疫球蛋白κ链的编辑则不然。
Nat Immunol. 2009 Jun;10(6):647-54. doi: 10.1038/ni.1732. Epub 2009 May 3.
6
Blinded by the Light: The Growing Complexity of p53.被光蒙蔽:p53日益复杂的情况
Cell. 2009 May 1;137(3):413-31. doi: 10.1016/j.cell.2009.04.037.
7
Regulation of B-cell proliferation and differentiation by pre-B-cell receptor signalling.前B细胞受体信号传导对B细胞增殖和分化的调控。
Nat Rev Immunol. 2009 Mar;9(3):195-205. doi: 10.1038/nri2491.
8
DNA double-strand breaks activate a multi-functional genetic program in developing lymphocytes.DNA双链断裂在发育中的淋巴细胞中激活一个多功能遗传程序。
Nature. 2008 Dec 11;456(7223):819-23. doi: 10.1038/nature07392. Epub 2008 Oct 12.
9
Foxo1 directly regulates the transcription of recombination-activating genes during B cell development.在B细胞发育过程中,Foxo1直接调控重组激活基因的转录。
Nat Immunol. 2008 Jun;9(6):613-22. doi: 10.1038/ni.1612. Epub 2008 May 11.
10
Regulation of immunoglobulin light-chain recombination by the transcription factor IRF-4 and the attenuation of interleukin-7 signaling.转录因子IRF-4对免疫球蛋白轻链重组的调控及白细胞介素-7信号的减弱
Immunity. 2008 Mar;28(3):335-45. doi: 10.1016/j.immuni.2007.12.019. Epub 2008 Feb 14.