Suppr超能文献

通过不同的 microRNA-靶标相互作用实现植物 miR396 调控网络的功能特化。

Functional specialization of the plant miR396 regulatory network through distinct microRNA-target interactions.

机构信息

Instituto de Biología Molecular y Celular de Rosario (IBR), Consejo Nacional de Investigaciones Científicas y Técnicas, Universidad Nacional de Rosario, Rosario, Argentina.

出版信息

PLoS Genet. 2012 Jan;8(1):e1002419. doi: 10.1371/journal.pgen.1002419. Epub 2012 Jan 5.

Abstract

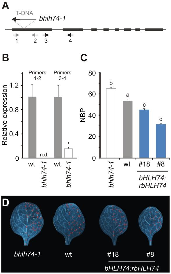
MicroRNAs (miRNAs) are ∼21 nt small RNAs that regulate gene expression in animals and plants. They can be grouped into families comprising different genes encoding similar or identical mature miRNAs. Several miRNA families are deeply conserved in plant lineages and regulate key aspects of plant development, hormone signaling, and stress response. The ancient miRNA miR396 regulates conserved targets belonging to the GROWTH-REGULATING FACTOR (GRF) family of transcription factors, which are known to control cell proliferation in Arabidopsis leaves. In this work, we characterized the regulation of an additional target for miR396, the transcription factor bHLH74, that is necessary for Arabidopsis normal development. bHLH74 homologs with a miR396 target site could only be detected in the sister families Brassicaceae and Cleomaceae. Still, bHLH74 repression by miR396 is required for margin and vein pattern formation of Arabidopsis leaves. MiR396 contributes to the spatio-temporal regulation of GRF and bHLH74 expression during leaf development. Furthermore, a survey of miR396 sequences in different species showed variations in the 5' portion of the miRNA, a region known to be important for miRNA activity. Analysis of different miR396 variants in Arabidopsis thaliana revealed that they have an enhanced activity toward GRF transcription factors. The interaction between the GRF target site and miR396 has a bulge between positions 7 and 8 of the miRNA. Our data indicate that such bulge modulates the strength of the miR396-mediated repression and that this modulation is essential to shape the precise spatio-temporal pattern of GRF2 expression. The results show that ancient miRNAs can regulate conserved targets with varied efficiency in different species, and we further propose that they could acquire new targets whose control might also be biologically relevant.

摘要

microRNAs (miRNAs) 是约 21 个核苷酸的小 RNA,在动物和植物中调节基因表达。它们可以被分为包含不同基因编码相似或相同成熟 miRNA 的家族。几个 miRNA 家族在植物谱系中深度保守,并调节植物发育、激素信号和应激反应的关键方面。古老的 miRNA miR396 调节属于转录因子家族的生长调节因子(GRF)的保守靶标,已知这些靶标控制拟南芥叶片中的细胞增殖。在这项工作中,我们对 miR396 的另一个靶标,转录因子 bHLH74 的调控进行了表征,该靶标对于拟南芥的正常发育是必需的。具有 miR396 靶位点的 bHLH74 同源物只能在姐妹科芸薹科和藜科中检测到。然而,miR396 对 bHLH74 的抑制是拟南芥叶片边缘和叶脉模式形成所必需的。miR396 有助于在叶片发育过程中 GRF 和 bHLH74 表达的时空调节。此外,对不同物种中 miR396 序列的调查显示,miRNA 的 5' 部分存在变异,该区域已知对 miRNA 活性很重要。对拟南芥不同 miR396 变体的分析表明,它们对 GRF 转录因子具有增强的活性。GRF 靶位点与 miR396 之间的相互作用在 miRNA 的第 7 位和第 8 位之间存在凸起。我们的数据表明,这种凸起调节了 miR396 介导的抑制的强度,这种调节对于塑造 GRF2 表达的精确时空模式是必不可少的。研究结果表明,古老的 miRNAs 可以以不同的效率在不同的物种中调节保守的靶标,我们进一步提出它们可以获得新的靶标,这些靶标的控制也可能具有生物学意义。

https://cdn.ncbi.nlm.nih.gov/pmc/blobs/bea7/3252272/df79ae734598/pgen.1002419.g001.jpg

文献检索

告别复杂PubMed语法,用中文像聊天一样搜索,搜遍4000万医学文献。AI智能推荐,让科研检索更轻松。

立即免费搜索

文件翻译

保留排版,准确专业,支持PDF/Word/PPT等文件格式,支持 12+语言互译。

免费翻译文档

深度研究

AI帮你快速写综述,25分钟生成高质量综述,智能提取关键信息,辅助科研写作。

立即免费体验