• 文献检索
  • 文档翻译
  • 深度研究
  • 学术资讯
  • Suppr Zotero 插件Zotero 插件
  • 邀请有礼
  • 套餐&价格
  • 历史记录
应用&插件
Suppr Zotero 插件Zotero 插件浏览器插件Mac 客户端Windows 客户端微信小程序
定价
高级版会员购买积分包购买API积分包
服务
文献检索文档翻译深度研究API 文档MCP 服务
关于我们
关于 Suppr公司介绍联系我们用户协议隐私条款
关注我们

Suppr 超能文献

核心技术专利:CN118964589B侵权必究
粤ICP备2023148730 号-1Suppr @ 2026

文献检索

告别复杂PubMed语法,用中文像聊天一样搜索,搜遍4000万医学文献。AI智能推荐,让科研检索更轻松。

立即免费搜索

文件翻译

保留排版,准确专业,支持PDF/Word/PPT等文件格式,支持 12+语言互译。

免费翻译文档

深度研究

AI帮你快速写综述,25分钟生成高质量综述,智能提取关键信息,辅助科研写作。

立即免费体验

人 Sec16B 的特性:专业化、非冗余功能的指示。

Characterization of human Sec16B: indications of specialized, non-redundant functions.

机构信息

Cell Biology Laboratories, School of Biochemistry, University of Bristol, Medical Sciences Building, University Walk, Bristol, BS8 1TD.

出版信息

Sci Rep. 2011;1:77. doi: 10.1038/srep00077. Epub 2011 Aug 30.

DOI:10.1038/srep00077
PMID:22355596
原文链接:https://pmc.ncbi.nlm.nih.gov/articles/PMC3216564/
Abstract

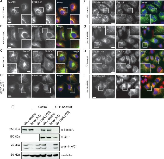
The endoplasmic reticulum (ER) represents the entry point into the secretory pathway and from here newly synthesized proteins and lipids are delivered to the Golgi. The selective cargo export from the ER is mediated by COPII-assembly at specific sites of the ER, the so-called transitional ER (tER). The peripheral membrane protein Sec16, first identified in yeast, localizes to transitional ER and plays a key role in organization of these sites. Sec16 defines the tER and is thought to act as a scaffold for the COPII coat assembly. In humans two isoforms of Sec16 are present, the larger Sec16A and the smaller Sec16B. Nevertheless, the functional differences between the two isoforms are ill-defined. Here we describe characterization of the localization and dynamics of Sec16B relative to Sec16A, provide evidence that Sec16B is likely a minor or perhaps specialized form of Sec16, and that it is not functionally redundant with Sec16A.

摘要

内质网 (ER) 代表了分泌途径的入口,从这里新合成的蛋白质和脂质被递送到高尔基体。内质网中特定部位的 COPII 组装介导了有选择性的货物输出,这些部位被称为过渡内质网 (tER)。外周膜蛋白 Sec16 最初在酵母中被鉴定出来,定位于过渡内质网,在这些部位的组织中发挥关键作用。Sec16 定义了 tER,并被认为作为 COPII 外壳组装的支架。在人类中存在两种 Sec16 同工型,较大的 Sec16A 和较小的 Sec16B。然而,这两种同工型之间的功能差异尚不清楚。在这里,我们描述了 Sec16B 相对于 Sec16A 的定位和动态的特征,提供了证据表明 Sec16B 可能是 Sec16 的一种次要或特殊形式,并且它与 Sec16A 没有功能冗余。

https://cdn.ncbi.nlm.nih.gov/pmc/blobs/3afc/3216564/87148774f78f/srep00077-f6.jpg
https://cdn.ncbi.nlm.nih.gov/pmc/blobs/3afc/3216564/a51941352029/srep00077-f1.jpg
https://cdn.ncbi.nlm.nih.gov/pmc/blobs/3afc/3216564/e5775c28f097/srep00077-f2.jpg
https://cdn.ncbi.nlm.nih.gov/pmc/blobs/3afc/3216564/5c5415406a92/srep00077-f3.jpg
https://cdn.ncbi.nlm.nih.gov/pmc/blobs/3afc/3216564/99e4f84be778/srep00077-f4.jpg
https://cdn.ncbi.nlm.nih.gov/pmc/blobs/3afc/3216564/c0257f80ebf2/srep00077-f5.jpg
https://cdn.ncbi.nlm.nih.gov/pmc/blobs/3afc/3216564/87148774f78f/srep00077-f6.jpg
https://cdn.ncbi.nlm.nih.gov/pmc/blobs/3afc/3216564/a51941352029/srep00077-f1.jpg
https://cdn.ncbi.nlm.nih.gov/pmc/blobs/3afc/3216564/e5775c28f097/srep00077-f2.jpg
https://cdn.ncbi.nlm.nih.gov/pmc/blobs/3afc/3216564/5c5415406a92/srep00077-f3.jpg
https://cdn.ncbi.nlm.nih.gov/pmc/blobs/3afc/3216564/99e4f84be778/srep00077-f4.jpg
https://cdn.ncbi.nlm.nih.gov/pmc/blobs/3afc/3216564/c0257f80ebf2/srep00077-f5.jpg
https://cdn.ncbi.nlm.nih.gov/pmc/blobs/3afc/3216564/87148774f78f/srep00077-f6.jpg

相似文献

1
Characterization of human Sec16B: indications of specialized, non-redundant functions.人 Sec16B 的特性:专业化、非冗余功能的指示。
Sci Rep. 2011;1:77. doi: 10.1038/srep00077. Epub 2011 Aug 30.
2
Sec16B is involved in the endoplasmic reticulum export of the peroxisomal membrane biogenesis factor peroxin 16 (Pex16) in mammalian cells.Sec16B 参与了哺乳动物细胞中过氧化物酶体膜生物发生因子 Pex16(过氧化物酶体 16)的内质网输出。
Proc Natl Acad Sci U S A. 2011 Aug 2;108(31):12746-51. doi: 10.1073/pnas.1103283108. Epub 2011 Jul 18.
3
Organisation of human ER-exit sites: requirements for the localisation of Sec16 to transitional ER.人类内质网出口位点的组织:Sec16定位于内质网过渡区的要求。
J Cell Sci. 2009 Aug 15;122(Pt 16):2924-34. doi: 10.1242/jcs.044032. Epub 2009 Jul 28.
4
Two mammalian Sec16 homologues have nonredundant functions in endoplasmic reticulum (ER) export and transitional ER organization.两种哺乳动物Sec16同源物在内质网(ER)输出和内质网过渡区组织中具有非冗余功能。
Mol Biol Cell. 2007 Mar;18(3):839-49. doi: 10.1091/mbc.e06-08-0707. Epub 2006 Dec 27.
5
Sec12 binds to Sec16 at transitional ER sites.Sec12 与 Sec16 在过渡内质网位点结合。
PLoS One. 2012;7(2):e31156. doi: 10.1371/journal.pone.0031156. Epub 2012 Feb 8.
6
Sec16 influences transitional ER sites by regulating rather than organizing COPII.Sec16 通过调节而非组织 COPII 影响过渡内质网(ER)部位。
Mol Biol Cell. 2013 Nov;24(21):3406-19. doi: 10.1091/mbc.E13-04-0185. Epub 2013 Sep 4.
7
Sec16 defines endoplasmic reticulum exit sites and is required for secretory cargo export in mammalian cells.Sec16定义了内质网出口位点,是哺乳动物细胞中分泌货物输出所必需的。
Traffic. 2006 Dec;7(12):1678-87. doi: 10.1111/j.1600-0854.2006.00493.x. Epub 2006 Sep 27.
8
SEC16 in COPII coat dynamics at ER exit sites.内质网出口位点COPII衣被动力学中的SEC16
Biochem Soc Trans. 2015 Feb;43(1):97-103. doi: 10.1042/BST20140283.
9
MAIGO5 functions in protein export from Golgi-associated endoplasmic reticulum exit sites in Arabidopsis.MAIGO5 在前体细胞蛋白输出复合体中作用于内质网-高尔基体间的蛋白运输。
Plant Cell. 2013 Nov;25(11):4658-75. doi: 10.1105/tpc.113.118158. Epub 2013 Nov 26.
10
Sec16 is a determinant of transitional ER organization.Sec16是内质网过渡态组织的一个决定因素。
Curr Biol. 2005 Aug 23;15(16):1439-47. doi: 10.1016/j.cub.2005.06.065.

引用本文的文献

1
Identification of SEC16B as a novel regulator of glucose homeostasis.鉴定SEC16B作为葡萄糖稳态的新型调节因子。
Diabetologia. 2025 Jul 24. doi: 10.1007/s00125-025-06501-8.
2
Novel genomic variants related to visceral adiposity index (VAI) and body adiposity index (BAI) in Indian sib-pairs.印度同胞对内脏脂肪指数(VAI)和身体脂肪指数(BAI)相关的新型基因组变异。
Int J Obes (Lond). 2024 Nov;48(11):1552-1558. doi: 10.1038/s41366-024-01570-y. Epub 2024 Jul 7.
3
Integrative GWAS and co-localisation analysis suggests novel genes associated with age-related multimorbidity.

本文引用的文献

1
TFG-1 function in protein secretion and oncogenesis.TFG-1 在蛋白质分泌和致癌作用中的功能。
Nat Cell Biol. 2011 May;13(5):550-8. doi: 10.1038/ncb2225. Epub 2011 Apr 10.
2
Membrane-coating lattice scaffolds in the nuclear pore and vesicle coats: commonalities, differences, challenges.核孔和囊泡被膜晶格支架的膜涂层:共性、差异、挑战。
Nucleus. 2010 Jul-Aug;1(4):314-8. doi: 10.4161/nucl.1.4.11798. Epub 2010 Mar 12.
3
Structure of the Sec13-Sec16 edge element, a template for assembly of the COPII vesicle coat.Sec13-Sec16 边缘元件的结构,是 COPII 囊泡被膜组装的模板。
整合全基因组关联研究和共定位分析提示与年龄相关的多种疾病相关的新基因。
Sci Data. 2023 Sep 25;10(1):655. doi: 10.1038/s41597-023-02513-4.
4
Genome-Wide Association Study of Body Conformation Traits in a Three-Way Crossbred Commercial Pig Population.三元杂交商品猪群体体型性状的全基因组关联研究
Animals (Basel). 2023 Jul 26;13(15):2414. doi: 10.3390/ani13152414.
5
Bi-allelic mutation in SEC16B alters collagen trafficking and increases ER stress.SEC16B 的双等位基因突变改变了胶原的运输,并增加了内质网应激。
EMBO Mol Med. 2023 Apr 11;15(4):e16834. doi: 10.15252/emmm.202216834. Epub 2023 Mar 14.
6
Stress-induced phase separation of ERES components into Sec bodies precedes ER exit inhibition in mammalian cells.应激诱导内质网出口元件在哺乳动物细胞中形成 Sec 体,随后抑制内质网出芽。
J Cell Sci. 2022 Dec 1;135(23). doi: 10.1242/jcs.260294.
7
Genetic variants in SEC16B are associated with body composition in black South Africans.SEC16B 基因变异与南非黑人的身体成分有关。
Nutr Diabetes. 2018 Jul 19;8(1):43. doi: 10.1038/s41387-018-0050-0.
8
Phospho-Rasputin Stabilization by Sec16 Is Required for Stress Granule Formation upon Amino Acid Starvation.氨基酸饥饿时 Sec16 稳定磷酸化 Rasputin 对应激颗粒形成是必需的。
Cell Rep. 2017 Jul 25;20(4):935-948. doi: 10.1016/j.celrep.2017.06.042.
9
Involvement of regucalcin gene promoter region-related protein-p117, a transcription factor, in human obesity.转录因子调节钙素基因启动子区域相关蛋白-p117与人肥胖症的关系。
Biomed Rep. 2017 Apr;6(4):374-378. doi: 10.3892/br.2017.874. Epub 2017 Mar 17.
10
Sec16 alternative splicing dynamically controls COPII transport efficiency.Sec16 可变剪接动态控制 COPII 运输效率。
Nat Commun. 2016 Aug 5;7:12347. doi: 10.1038/ncomms12347.
J Cell Biol. 2010 Aug 9;190(3):347-61. doi: 10.1083/jcb.201003092.
4
PML nuclear bodies.多系统萎缩小体神经元包涵体。
Cold Spring Harb Perspect Biol. 2010 May;2(5):a000661. doi: 10.1101/cshperspect.a000661. Epub 2010 Apr 21.
5
ER exit sites--localization and control of COPII vesicle formation.内质网出口位点——COPII囊泡形成的定位与调控
FEBS Lett. 2009 Dec 3;583(23):3796-803. doi: 10.1016/j.febslet.2009.10.038. Epub 2009 Oct 20.
6
Organisation of human ER-exit sites: requirements for the localisation of Sec16 to transitional ER.人类内质网出口位点的组织:Sec16定位于内质网过渡区的要求。
J Cell Sci. 2009 Aug 15;122(Pt 16):2924-34. doi: 10.1242/jcs.044032. Epub 2009 Jul 28.
7
Specificity of cytoplasmic dynein subunits in discrete membrane-trafficking steps.胞质动力蛋白亚基在离散膜运输步骤中的特异性
Mol Biol Cell. 2009 Jun;20(12):2885-99. doi: 10.1091/mbc.e08-12-1160. Epub 2009 Apr 22.
8
Novel protein RGPR-p117: its role as the regucalcin gene transcription factor.新型蛋白质RGPR-p117:其作为调钙素基因转录因子的作用。
Mol Cell Biochem. 2009 Jul;327(1-2):53-63. doi: 10.1007/s11010-009-0042-4. Epub 2009 Feb 12.
9
Identifying specific protein interaction partners using quantitative mass spectrometry and bead proteomes.使用定量质谱法和磁珠蛋白质组鉴定特定的蛋白质相互作用伙伴。
J Cell Biol. 2008 Oct 20;183(2):223-39. doi: 10.1083/jcb.200805092.
10
The Cajal body.卡哈尔体。
Biochim Biophys Acta. 2008 Nov;1783(11):2108-15. doi: 10.1016/j.bbamcr.2008.07.016. Epub 2008 Aug 3.