Suppr超能文献

从生育期妇女的卵巢中纯化的有丝分裂活性生殖细胞形成卵母细胞。

Oocyte formation by mitotically active germ cells purified from ovaries of reproductive-age women.

机构信息

Vincent Center for Reproductive Biology, Massachusetts General Hospital Vincent Department of Obstetrics and Gynecology, Massachusetts General Hospital, Boston, Massachusetts, USA.

出版信息

Nat Med. 2012 Feb 26;18(3):413-21. doi: 10.1038/nm.2669.

Abstract

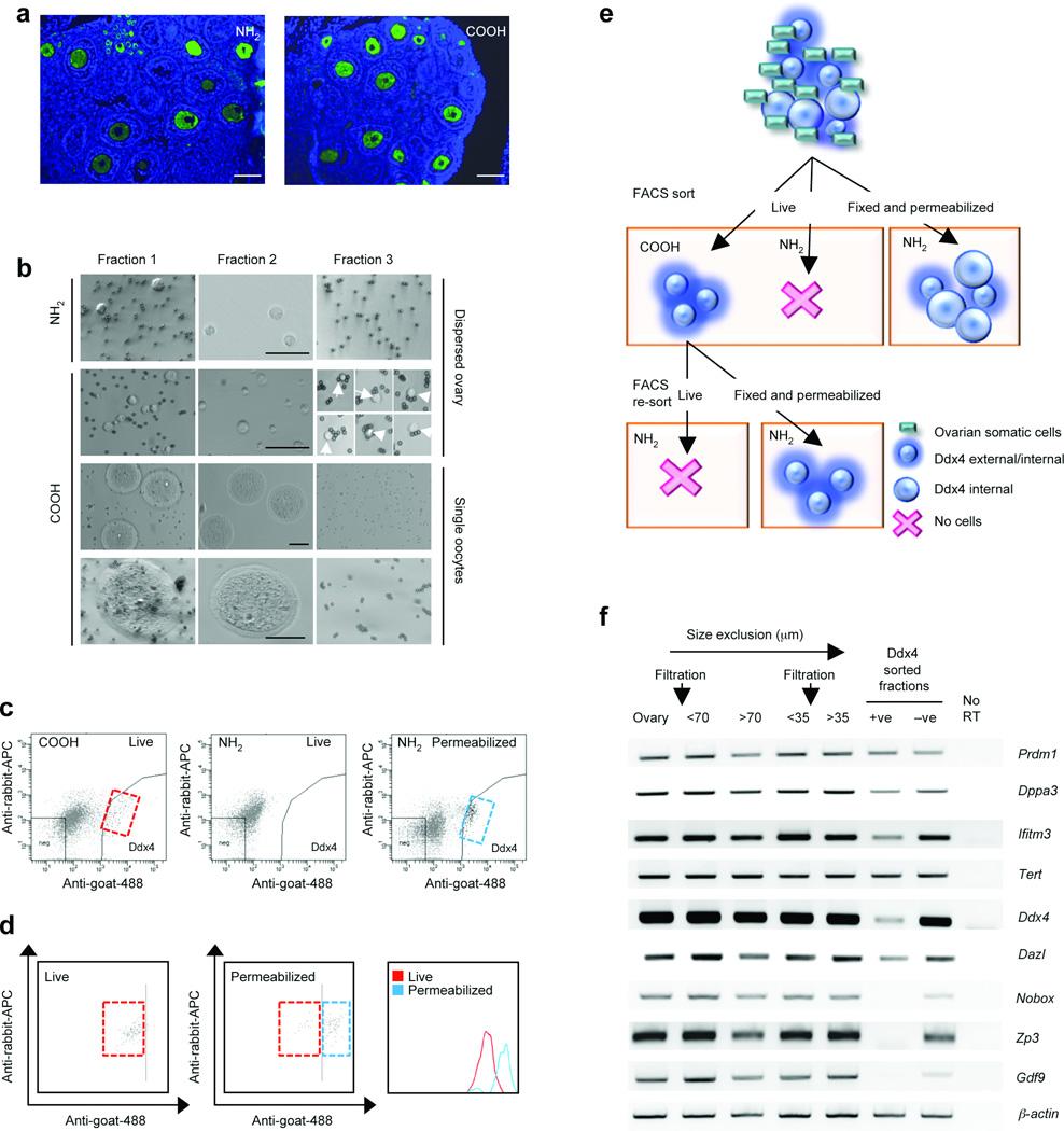
Germline stem cells that produce oocytes in vitro and fertilization-competent eggs in vivo have been identified in and isolated from adult mouse ovaries. Here we describe and validate a fluorescence-activated cell sorting-based protocol that can be used with adult mouse ovaries and human ovarian cortical tissue to purify rare mitotically active cells that have a gene expression profile that is consistent with primitive germ cells. Once established in vitro, these cells can be expanded for months and can spontaneously generate 35- to 50-μm oocytes, as determined by morphology, gene expression and haploid (1n) status. Injection of the human germline cells, engineered to stably express GFP, into human ovarian cortical biopsies leads to formation of follicles containing GFP-positive oocytes 1-2 weeks after xenotransplantation into immunodeficient female mice. Thus, ovaries of reproductive-age women, similar to adult mice, possess rare mitotically active germ cells that can be propagated in vitro as well as generate oocytes in vitro and in vivo.

摘要

已经在成年小鼠的卵巢中鉴定和分离出能够体外产生卵母细胞和体内受精能力的卵母细胞的生殖干细胞。 在这里,我们描述并验证了一种基于荧光激活细胞分选的方案,该方案可用于成年小鼠的卵巢和人卵巢皮质组织,以纯化具有与原始生殖细胞一致的基因表达谱的罕见有丝分裂活性细胞。 在体外建立后,这些细胞可以数月内扩增,并可自发产生 35-50μm 的卵母细胞,这可通过形态、基因表达和单倍体(1n)状态来确定。 将稳定表达 GFP 的人生殖细胞注入人卵巢皮质活检组织中,可导致在免疫缺陷雌性小鼠异种移植后 1-2 周形成含有 GFP 阳性卵母细胞的卵泡。 因此,与成年小鼠类似,具有生殖能力的女性的卵巢中存在罕见的有丝分裂活性生殖细胞,这些细胞可以在体外增殖,并且可以在体外和体内产生卵母细胞。

https://cdn.ncbi.nlm.nih.gov/pmc/blobs/9259/3296965/00e493dcbdef/nihms349611f1.jpg

文献检索

告别复杂PubMed语法,用中文像聊天一样搜索,搜遍4000万医学文献。AI智能推荐,让科研检索更轻松。

立即免费搜索

文件翻译

保留排版,准确专业,支持PDF/Word/PPT等文件格式,支持 12+语言互译。

免费翻译文档

深度研究

AI帮你快速写综述,25分钟生成高质量综述,智能提取关键信息,辅助科研写作。

立即免费体验