Division of Nephrology, Guangdong General Hospital, Guangzhou, China.
Division of Nephrology, Guangdong General Hospital, Guangzhou, China.
Kidney Int. 2012 May;81(10):1002-1014. doi: 10.1038/ki.2011.457. Epub 2012 Feb 29.
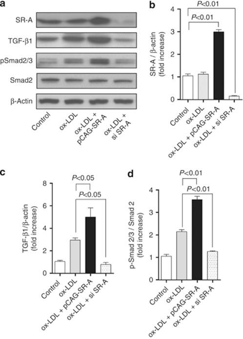
Scavenger receptor A (SR-A) is a key transmembrane receptor in the endocytosis of lipids and contributes to the pathogenesis of atherosclerosis. To assess its role in hyperlipidemic chronic kidney disease, wild-type and SR-A-deficient (knockout) mice underwent uninephrectomy followed by either normal or high-fat diet. After 16 weeks of diet intervention, hyperlipidemic wild-type mice presented characteristic features of progressive nephropathy: albuminuria, renal fibrosis, and overexpression of transforming growth factor (TGF)-β1/Smad. These changes were markedly diminished in hyperlipidemic knockout mice and attributed to reduced renal lipid retention, oxidative stress, and CD11c(+) cell infiltration. In vitro, overexpression of SR-A augmented monocyte chemoattractant protein-1 release and TGF-β1/Smad activation in HK-2 cells exposed to oxidized low-density lipoprotein. SR-A knockdown prevented lipid-induced cell injury. Moreover, wild-type to knockout bone marrow transplantation resulted in renal fibrosis in uninephrectomized mice following 16 weeks of the high-fat diet. In contrast, knockout to wild-type bone marrow transplantation led to markedly reduced albuminuria, CD11c(+) cell infiltration, and renal fibrosis compared to wild-type to SR-A knockout or wild-type to wild-type bone marrow transplanted mice, without difference in plasma lipid levels. Thus, SR-A on circulating leukocytes rather than resident renal cells predominantly mediates lipid-induced kidney injury.
清道夫受体 A(SR-A)是内吞脂质的关键跨膜受体,有助于动脉粥样硬化的发病机制。为了评估其在高脂血症性慢性肾脏病中的作用,野生型和 SR-A 缺陷(敲除)小鼠接受单侧肾切除术,然后接受正常或高脂肪饮食。在 16 周的饮食干预后,高脂血症野生型小鼠表现出进行性肾病的特征性表现:蛋白尿、肾纤维化和转化生长因子 (TGF)-β1/Smad 的过度表达。这些变化在高脂血症敲除小鼠中明显减轻,这归因于肾脂质保留、氧化应激和 CD11c(+)细胞浸润减少。在体外,SR-A 的过表达增强了暴露于氧化低密度脂蛋白的 HK-2 细胞中单核细胞趋化蛋白-1 的释放和 TGF-β1/Smad 的激活。SR-A 敲低可防止脂质诱导的细胞损伤。此外,野生型到敲除型骨髓移植导致单侧肾切除小鼠在接受高脂肪饮食 16 周后发生肾纤维化。相比之下,与野生型到 SR-A 敲除或野生型到野生型骨髓移植的小鼠相比,敲除型到野生型骨髓移植导致明显减少的蛋白尿、CD11c(+)细胞浸润和肾纤维化,而血浆脂质水平没有差异。因此,循环白细胞上的 SR-A 而不是固有肾细胞主要介导脂质诱导的肾脏损伤。