Suppr超能文献

秀丽隐杆线虫 Eph 受体激活 NCK 和 N-WASP,并抑制 Ena/VASP,以调节轴突导向过程中的生长锥动力学。

The Caenorhabditis elegans Eph receptor activates NCK and N-WASP, and inhibits Ena/VASP to regulate growth cone dynamics during axon guidance.

机构信息

Department of Biology, Queen's University, Kingston, Canada.

出版信息

PLoS Genet. 2012;8(2):e1002513. doi: 10.1371/journal.pgen.1002513. Epub 2012 Feb 23.

Abstract

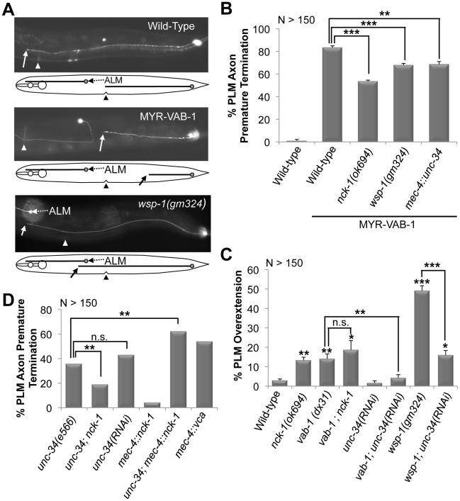
The Eph receptor tyrosine kinases (RTKs) are regulators of cell migration and axon guidance. However, our understanding of the molecular mechanisms by which Eph RTKs regulate these processes is still incomplete. To understand how Eph receptors regulate axon guidance in Caenorhabditis elegans, we screened for suppressors of axon guidance defects caused by a hyperactive VAB-1/Eph RTK. We identified NCK-1 and WSP-1/N-WASP as downstream effectors of VAB-1. Furthermore, VAB-1, NCK-1, and WSP-1 can form a complex in vitro. We also report that NCK-1 can physically bind UNC-34/Enabled (Ena), and suggest that VAB-1 inhibits the NCK-1/UNC-34 complex and negatively regulates UNC-34. Our results provide a model of the molecular events that allow the VAB-1 RTK to regulate actin dynamics for axon guidance. We suggest that VAB-1/Eph RTK can stop axonal outgrowth by inhibiting filopodia formation at the growth cone by activating Arp2/3 through a VAB-1/NCK-1/WSP-1 complex and by inhibiting UNC-34/Ena activity.

摘要

Eph 受体酪氨酸激酶 (RTKs) 是细胞迁移和轴突导向的调节剂。然而,我们对 Eph RTKs 调节这些过程的分子机制的理解仍然不完整。为了了解 Eph 受体如何在秀丽隐杆线虫中调节轴突导向,我们筛选了 VAB-1/Eph RTK 过度活跃引起的轴突导向缺陷的抑制子。我们鉴定出 NCK-1 和 WSP-1/N-WASP 是 VAB-1 的下游效应物。此外,VAB-1、NCK-1 和 WSP-1 可以在体外形成复合物。我们还报告 NCK-1 可以与 UNC-34/Enabled (Ena) 物理结合,并表明 VAB-1 抑制 NCK-1/UNC-34 复合物并负调控 UNC-34。我们的结果提供了一个分子事件模型,该模型允许 VAB-1 RTK 调节轴突导向的肌动蛋白动力学。我们认为,VAB-1/Eph RTK 可以通过激活 Arp2/3 来抑制生长锥处的丝状伪足形成,从而阻止轴突生长,这种激活是通过 VAB-1/NCK-1/WSP-1 复合物实现的,并且通过抑制 UNC-34/Ena 活性来实现的。

https://cdn.ncbi.nlm.nih.gov/pmc/blobs/c475/3285579/4bfaf32d37e1/pgen.1002513.g001.jpg

文献AI研究员

20分钟写一篇综述,助力文献阅读效率提升50倍。

立即体验

用中文搜PubMed

大模型驱动的PubMed中文搜索引擎

马上搜索

文档翻译

学术文献翻译模型,支持多种主流文档格式。

立即体验