Suppr超能文献

天然萜烯可预防尼美舒利肝毒性大鼠模型中线粒体功能障碍、氧化应激和凋亡蛋白的释放。

Natural terpenes prevent mitochondrial dysfunction, oxidative stress and release of apoptotic proteins during nimesulide-hepatotoxicity in rats.

机构信息

Herbal Research Section, CSIR-Indian Institute of Toxicology Research, Lucknow, Uttar Pradesh, India.

出版信息

PLoS One. 2012;7(4):e34200. doi: 10.1371/journal.pone.0034200. Epub 2012 Apr 3.

Abstract

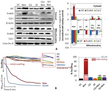
Nimesulide, an anti-inflammatory and analgesic drug, is reported to cause severe hepatotoxicity. In this study, molecular mechanisms involved in deranged oxidant-antioxidant homeostasis and mitochondrial dysfunction during nimesulide-induced hepatotoxicity and its attenuation by plant derived terpenes, camphene and geraniol has been explored in male Sprague-Dawley rats. Hepatotoxicity due to nimesulide (80 mg/kg BW) was evident from elevated SGPT, SGOT, bilirubin and histo-pathological changes. Antioxidants and key redox enzymes (iNOS, mtNOS, Cu/Zn-SOD, Mn-SOD, GPx and GR) were altered significantly as assessed by their mRNA expression, Immunoblot analysis and enzyme activities. Redox imbalance along with oxidative stress was evident from decreased NAD(P)H and GSH (56% and 74% respectively; P<0.001), increased superoxide and secondary ROS/RNS generation along with oxidative damage to cellular macromolecules. Nimesulide reduced mitochondrial activity, depolarized mitochondria and caused membrane permeability transition (MPT) followed by release of apoptotic proteins (AIF; apoptosis inducing factor, EndoG; endonuclease G, and Cyto c; cytochrome c). It also significantly activated caspase-9 and caspase-3 and increased oxidative DNA damage (level of 8-Oxoguanine glycosylase; P<0.05). A combination of camphene and geraniol (CG; 1:1), when pre-administered in rats (10 mg/kg BW), accorded protection against nimesulide hepatotoxicity in vivo, as evident from normalized serum biomarkers and histopathology. mRNA expression and activity of key antioxidant and redox enzymes along with oxidative stress were also normalized due to CG pre-treatment. Downstream effects like decreased mitochondrial swelling, inhibition in release of apoptotic proteins, prevention of mitochondrial depolarization along with reduction in oxidized NAD(P)H and increased mitochondrial electron flow further supported protective action of selected terpenes against nimesulide toxicity. Therefore CG, a combination of natural terpenes prevented nimesulide induced cellular damage and ensuing hepatotoxicity.

摘要

尼美舒利是一种抗炎和镇痛药物,据报道会引起严重的肝毒性。在这项研究中,我们探索了尼美舒利诱导的肝毒性中氧化应激和抗氧化平衡紊乱以及线粒体功能障碍的分子机制,以及植物衍生萜烯莰烯和香叶醇对其的衰减作用,研究对象为雄性 Sprague-Dawley 大鼠。尼美舒利(80mg/kgBW)引起的肝毒性表现在 SGPT、SGOT、胆红素和组织病理学变化升高。抗氧化剂和关键氧化还原酶(iNOS、mtNOS、Cu/Zn-SOD、Mn-SOD、GPx 和 GR)的 mRNA 表达、免疫印迹分析和酶活性发生了显著变化。氧化应激和氧化还原失衡表现在 NAD(P)H 和 GSH 减少(分别减少 56%和 74%;P<0.001),超氧化物和次级 ROS/RNS 生成增加,以及细胞大分子的氧化损伤。尼美舒利降低了线粒体活性,使线粒体去极化,并导致膜通透性转换(MPT),随后释放凋亡蛋白(AIF;凋亡诱导因子、EndoG;内切核酸酶 G 和 Cyto c;细胞色素 c)。它还显著激活了 caspase-9 和 caspase-3,并增加了氧化 DNA 损伤(8-氧鸟嘌呤糖苷酶水平;P<0.05)。莰烯和香叶醇(CG;1:1)的组合在大鼠中预先给药(10mg/kgBW),在体内对尼美舒利肝毒性具有保护作用,这表现在血清生物标志物和组织病理学的正常化。CG 预处理还使关键抗氧化和氧化还原酶的 mRNA 表达和活性以及氧化应激正常化。下游效应如线粒体肿胀减少、凋亡蛋白释放抑制、线粒体去极化的预防以及氧化 NAD(P)H 的减少和增加的线粒体电子流进一步支持了所选萜烯对尼美舒利毒性的保护作用。因此,CG(天然萜烯的组合)防止了尼美舒利引起的细胞损伤和随之而来的肝毒性。

https://cdn.ncbi.nlm.nih.gov/pmc/blobs/ea93/3317927/72f67bfa8fa1/pone.0034200.g001.jpg

文献AI研究员

20分钟写一篇综述,助力文献阅读效率提升50倍。

立即体验

用中文搜PubMed

大模型驱动的PubMed中文搜索引擎

马上搜索

文档翻译

学术文献翻译模型,支持多种主流文档格式。

立即体验