• 文献检索
  • 文档翻译
  • 深度研究
  • 学术资讯
  • Suppr Zotero 插件Zotero 插件
  • 邀请有礼
  • 套餐&价格
  • 历史记录
应用&插件
Suppr Zotero 插件Zotero 插件浏览器插件Mac 客户端Windows 客户端微信小程序
定价
高级版会员购买积分包购买API积分包
服务
文献检索文档翻译深度研究API 文档MCP 服务
关于我们
关于 Suppr公司介绍联系我们用户协议隐私条款
关注我们

Suppr 超能文献

核心技术专利:CN118964589B侵权必究
粤ICP备2023148730 号-1Suppr @ 2026

文献检索

告别复杂PubMed语法,用中文像聊天一样搜索,搜遍4000万医学文献。AI智能推荐,让科研检索更轻松。

立即免费搜索

文件翻译

保留排版,准确专业,支持PDF/Word/PPT等文件格式,支持 12+语言互译。

免费翻译文档

深度研究

AI帮你快速写综述,25分钟生成高质量综述,智能提取关键信息,辅助科研写作。

立即免费体验

曼氏血吸虫的 Vasa 样 DEAD-Box RNA 解旋酶。

Vasa-Like DEAD-Box RNA Helicases of Schistosoma mansoni.

机构信息

Department of Microbiology, Immunology & Tropical Medicine, and Center for Neglected Diseases of Poverty, School of Medicine & Health Sciences, George Washington University, Washington, D. C., United States of America.

出版信息

PLoS Negl Trop Dis. 2012;6(6):e1686. doi: 10.1371/journal.pntd.0001686. Epub 2012 Jun 12.

DOI:10.1371/journal.pntd.0001686
PMID:22720105
原文链接:https://pmc.ncbi.nlm.nih.gov/articles/PMC3373655/
Abstract

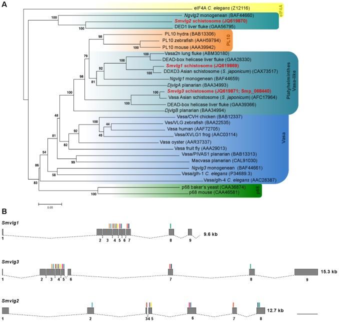
Genome sequences are available for the human blood flukes, Schistosoma japonicum, S. mansoni and S. haematobium. Functional genomic approaches could aid in identifying the role and importance of these newly described schistosome genes. Transgenesis is established for functional genomics in model species, which can lead to gain- or loss-of-functions, facilitate vector-based RNA interference, and represents an effective forward genetics tool for insertional mutagenesis screens. Progress toward routine transgenesis in schistosomes might be expedited if germ cells could be reliably localized in cultured schistosomes. Vasa, a member of the ATP-dependent DEAD-box RNA helicase family, is a prototypic marker of primordial germ cells and the germ line in the Metazoa. Using bioinformatics, 33 putative DEAD-box RNA helicases exhibiting conserved motifs that characterize helicases of this family were identified in the S. mansoni genome. Moreover, three of the helicases exhibited vasa-like sequences; phylogenetic analysis confirmed the three vasa-like genes-termed Smvlg1, Smvlg2, and Smvlg3-were members of the Vasa/PL10 DEAD-box subfamily. Transcripts encoding Smvlg1, Smvlg2, and Smvlg3 were cloned from cDNAs from mixed sex adult worms, and quantitative real time PCR revealed their presence in developmental stages of S. mansoni with elevated expression in sporocysts, adult females, eggs, and miracidia, with strikingly high expression in the undeveloped egg. Whole mount in situ hybridization (WISH) analysis revealed that Smvlg1, Smvlg2 and Smvlg3 were transcribed in the posterior ovary where the oocytes mature. Germ cell specific expression of schistosome vasa-like genes should provide an informative landmark for germ line transgenesis of schistosomes, etiologic agents of major neglected tropical diseases.

摘要

基因组序列可用于日本血吸虫、曼氏血吸虫和埃及血吸虫等人体血液吸虫。功能基因组学方法可以帮助鉴定这些新描述的血吸虫基因的作用和重要性。转基因技术已在模式物种中建立,用于功能基因组学,可以导致获得或丧失功能,促进基于载体的 RNA 干扰,并代表插入诱变筛选的有效正向遗传学工具。如果能够可靠地定位培养的血吸虫中的生殖细胞,那么常规转基因在血吸虫中的进展可能会加快。Vasa 是 ATP 依赖性 DEAD 盒 RNA 解旋酶家族的成员,是原生生殖细胞和后生动物中生殖系的典型标志物。使用生物信息学,在曼氏血吸虫基因组中鉴定出 33 个推定的 DEAD 盒 RNA 解旋酶,这些解旋酶具有该家族解旋酶的保守基序。此外,其中 3 个解旋酶表现出类似于 vasa 的序列;系统发育分析证实,这 3 个类似于 vasa 的基因——称为 Smvlg1、Smvlg2 和 Smvlg3——是 Vasa/PL10 DEAD 盒亚家族的成员。从混合性别成虫 cDNA 中克隆了编码 Smvlg1、Smvlg2 和 Smvlg3 的转录本,定量实时 PCR 显示它们存在于曼氏血吸虫的发育阶段,在孢子囊中、雌性成虫、卵和毛蚴中表达升高,在未发育的卵中表达极高。整体原位杂交 (WISH) 分析显示,Smvlg1、Smvlg2 和 Smvlg3 在卵母细胞成熟的后卵巢中转录。血吸虫类似 vasa 的基因的生殖细胞特异性表达应为血吸虫生殖系转基因提供一个信息性标记,血吸虫是主要被忽视的热带病的病原体。

https://cdn.ncbi.nlm.nih.gov/pmc/blobs/9349/3373655/1acd2a04b959/pntd.0001686.g004.jpg
https://cdn.ncbi.nlm.nih.gov/pmc/blobs/9349/3373655/25978c976e1f/pntd.0001686.g001.jpg
https://cdn.ncbi.nlm.nih.gov/pmc/blobs/9349/3373655/b584aab4fcc2/pntd.0001686.g002.jpg
https://cdn.ncbi.nlm.nih.gov/pmc/blobs/9349/3373655/7dfbad3422f7/pntd.0001686.g003.jpg
https://cdn.ncbi.nlm.nih.gov/pmc/blobs/9349/3373655/1acd2a04b959/pntd.0001686.g004.jpg
https://cdn.ncbi.nlm.nih.gov/pmc/blobs/9349/3373655/25978c976e1f/pntd.0001686.g001.jpg
https://cdn.ncbi.nlm.nih.gov/pmc/blobs/9349/3373655/b584aab4fcc2/pntd.0001686.g002.jpg
https://cdn.ncbi.nlm.nih.gov/pmc/blobs/9349/3373655/7dfbad3422f7/pntd.0001686.g003.jpg
https://cdn.ncbi.nlm.nih.gov/pmc/blobs/9349/3373655/1acd2a04b959/pntd.0001686.g004.jpg

相似文献

1
Vasa-Like DEAD-Box RNA Helicases of Schistosoma mansoni.曼氏血吸虫的 Vasa 样 DEAD-Box RNA 解旋酶。
PLoS Negl Trop Dis. 2012;6(6):e1686. doi: 10.1371/journal.pntd.0001686. Epub 2012 Jun 12.
2
Functional analysis of vasa/PL10-like genes in the ovary of Schistosoma mansoni.曼氏血吸虫卵巢中 vasa/PL10 样基因的功能分析。
Mol Biochem Parasitol. 2020 Mar;236:111259. doi: 10.1016/j.molbiopara.2020.111259. Epub 2020 Jan 17.
3
Progress with schistosome transgenesis.血吸虫转基因研究进展。
Mem Inst Oswaldo Cruz. 2011 Nov;106(7):785-93. doi: 10.1590/s0074-02762011000700002.
4
Germline transgenesis and insertional mutagenesis in Schistosoma mansoni mediated by murine leukemia virus.由鼠白血病病毒介导的曼氏血吸虫种系转基因和插入性诱变。
PLoS Pathog. 2012;8(7):e1002820. doi: 10.1371/journal.ppat.1002820. Epub 2012 Jul 26.
5
Characterization of a vasa-like gene from the pacific white shrimp Litopenaeus vannamei and its expression during oogenesis.凡纳滨对虾中一个类瓦萨基因的特性及其在卵子发生过程中的表达
Mol Reprod Dev. 2007 Feb;74(2):172-7. doi: 10.1002/mrd.20622.
6
Characterization of vasa homolog in a neotropical catfish, Jundiá (Rhamdia quelen): Molecular cloning and expression analysis during embryonic and larval development.新热带鲶鱼裘氏滑鲇(Rhamdia quelen)中瓦萨同源物的特性:胚胎和幼体发育过程中的分子克隆与表达分析
Gene. 2018 May 15;654:116-126. doi: 10.1016/j.gene.2018.02.029. Epub 2018 Feb 14.
7
Pseudotyped murine leukemia virus for schistosome transgenesis: approaches, methods and perspectives.用于血吸虫转基因的假型化鼠白血病病毒:方法、技术及前景
Transgenic Res. 2014 Jun;23(3):539-56. doi: 10.1007/s11248-013-9779-3. Epub 2014 Jan 29.
8
Molecular characterization, sexually dimorphic expression, and functional analysis of 3'-untranslated region of vasa gene in half-smooth tongue sole (Cynoglossus semilaevis).半滑舌鳎(Cynoglossus semilaevis)中瓦萨基因3'非翻译区的分子特征、性别二态性表达及功能分析
Theriogenology. 2014 Jul 15;82(2):213-24. doi: 10.1016/j.theriogenology.2014.03.017. Epub 2014 Mar 31.
9
Integration of reporter transgenes into Schistosoma mansoni chromosomes mediated by pseudotyped murine leukemia virus.由假型化小鼠白血病病毒介导的报告基因转基因整合到曼氏血吸虫染色体中。
FASEB J. 2008 Aug;22(8):2936-48. doi: 10.1096/fj.08-108308. Epub 2008 Apr 10.
10
Cloning the genes and DNA binding properties of High Mobility Group B1 (HMGB1) proteins from the human blood flukes Schistosoma mansoni and Schistosoma japonicum.克隆来自人类血吸虫曼氏血吸虫和日本血吸虫的高迁移率族蛋白B1(HMGB1)的基因及其DNA结合特性。
Gene. 2006 Aug 1;377:33-45. doi: 10.1016/j.gene.2006.03.001. Epub 2006 Apr 27.

引用本文的文献

1
The retinoic acid family-like nuclear receptor SmRAR identified by single-cell transcriptomics of ovarian cells controls oocyte differentiation in Schistosoma mansoni.通过对卵巢细胞进行单细胞转录组学鉴定出的类视黄酸家族核受体SmRAR控制曼氏血吸虫的卵母细胞分化。
Nucleic Acids Res. 2025 Feb 8;53(4). doi: 10.1093/nar/gkae1228.
2
Cell repertoire and proliferation of germinative cells of the model cestode .模型绦虫生殖细胞的细胞库和增殖。
Parasitology. 2022 Sep;149(11):1505-1514. doi: 10.1017/S0031182022000956. Epub 2022 Jul 5.
3
Daily rhythms in gene expression of the human parasite Schistosoma mansoni.

本文引用的文献

1
A systematically improved high quality genome and transcriptome of the human blood fluke Schistosoma mansoni.系统性提高的人类血吸虫曼氏血吸虫的高质量基因组和转录组。
PLoS Negl Trop Dis. 2012 Jan;6(1):e1455. doi: 10.1371/journal.pntd.0001455. Epub 2012 Jan 10.
2
Whole-genome sequence of Schistosoma haematobium.曼氏血吸虫全基因组序列。
Nat Genet. 2012 Jan 15;44(2):221-5. doi: 10.1038/ng.1065.
3
Establishing transgenic schistosomes.建立转基因血吸虫。
人类寄生虫曼氏血吸虫基因表达的日常节律。
BMC Biol. 2021 Dec 2;19(1):255. doi: 10.1186/s12915-021-01189-9.
4
Assessment of reference genes at six different developmental stages of Schistosoma mansoni for quantitative RT-PCR.曼氏血吸虫六个不同发育阶段的定量 RT-PCR 参考基因评估。
Sci Rep. 2021 Aug 19;11(1):16816. doi: 10.1038/s41598-021-96055-7.
5
Sequencing and High-Contiguity Genome Assembly of Reveals Its Specific Fatty Acid Metabolism and Reproductive Stem Cell Regulatory Network.对 进行测序和高连续性基因组组装揭示了其特定的脂肪酸代谢和生殖干细胞调控网络。
Front Cell Infect Microbiol. 2021 Jul 6;11:693914. doi: 10.3389/fcimb.2021.693914. eCollection 2021.
6
Lost and Found: Piwi and Argonaute Pathways in Flatworms.迷失与寻回:扁形动物的 Piwi 和 Argonaute 通路。
Front Cell Infect Microbiol. 2021 May 27;11:653695. doi: 10.3389/fcimb.2021.653695. eCollection 2021.
7
Innovations and Advances in Schistosome Stem Cell Research.血吸虫干细胞研究的创新与进展。
Front Immunol. 2021 Mar 5;12:599014. doi: 10.3389/fimmu.2021.599014. eCollection 2021.
8
Molecular characterization and expression profile of nanos in Schistosoma japonicum and its influence on the expression several mammalian stem cell factors.日本血吸虫中nanos的分子特征、表达谱及其对几种哺乳动物干细胞因子表达的影响。
Parasitol Res. 2017 Jul;116(7):1947-1954. doi: 10.1007/s00436-017-5476-0. Epub 2017 May 30.
9
Schistosome sex matters: a deep view into gonad-specific and pairing-dependent transcriptomes reveals a complex gender interplay.血吸虫的性别至关重要:对性腺特异性和配对依赖性转录组的深入研究揭示了复杂的性别相互作用。
Sci Rep. 2016 Aug 8;6:31150. doi: 10.1038/srep31150.
10
Preliminary characterization and expression of Vasa-like gene in Schistosoma japonicum.日本血吸虫中类Vasa基因的初步鉴定与表达
Parasitol Res. 2015 Jul;114(7):2679-87. doi: 10.1007/s00436-015-4473-4. Epub 2015 Apr 22.
PLoS Negl Trop Dis. 2011 Aug;5(8):e1230. doi: 10.1371/journal.pntd.0001230. Epub 2011 Aug 30.
4
The multiple hats of Vasa: its functions in the germline and in cell cycle progression.Vasa 的多重角色:在生殖细胞和细胞周期进展中的功能。
Mol Reprod Dev. 2011 Oct-Nov;78(10-11):861-7. doi: 10.1002/mrd.21363. Epub 2011 Aug 5.
5
DEAD-box RNA helicase Belle/DDX3 and the RNA interference pathway promote mitotic chromosome segregation.无帽状结构 RNA 解旋酶 Belle/DDX3 和 RNA 干扰途径促进有丝分裂染色体分离。
Proc Natl Acad Sci U S A. 2011 Jul 19;108(29):12007-12. doi: 10.1073/pnas.1106245108. Epub 2011 Jul 5.
6
DDX4 (VASA) is conserved in germ cell development in marsupials and monotremes.DDX4(VASA)在有袋类动物和单孔目动物的生殖细胞发育中保守。
Biol Reprod. 2011 Oct;85(4):733-43. doi: 10.1095/biolreprod.111.091629. Epub 2011 Jun 8.
7
MEGA5: molecular evolutionary genetics analysis using maximum likelihood, evolutionary distance, and maximum parsimony methods.MEGA5:用于最大似然法、进化距离法和最大简约法的分子进化遗传学分析。
Mol Biol Evol. 2011 Oct;28(10):2731-9. doi: 10.1093/molbev/msr121. Epub 2011 May 4.
8
Gene Atlasing of digestive and reproductive tissues in Schistosoma mansoni.曼氏血吸虫消化和生殖组织的基因图谱。
PLoS Negl Trop Dis. 2011 Apr 26;5(4):e1043. doi: 10.1371/journal.pntd.0001043.
9
Whole mount in situ hybridization methodology for Schistosoma mansoni.曼氏血吸虫全组织原位杂交方法
Mol Biochem Parasitol. 2011 Jul-Aug;178(1-2):46-50. doi: 10.1016/j.molbiopara.2011.03.001. Epub 2011 Mar 21.
10
Quantifying quality of life and disability of patients with advanced schistosomiasis japonica.量化晚期日本血吸虫病患者的生活质量和残疾程度。
PLoS Negl Trop Dis. 2011 Feb 15;5(2):e966. doi: 10.1371/journal.pntd.0000966.