• 文献检索
  • 文档翻译
  • 深度研究
  • 学术资讯
  • Suppr Zotero 插件Zotero 插件
  • 邀请有礼
  • 套餐&价格
  • 历史记录
应用&插件
Suppr Zotero 插件Zotero 插件浏览器插件Mac 客户端Windows 客户端微信小程序
定价
高级版会员购买积分包购买API积分包
服务
文献检索文档翻译深度研究API 文档MCP 服务
关于我们
关于 Suppr公司介绍联系我们用户协议隐私条款
关注我们

Suppr 超能文献

核心技术专利:CN118964589B侵权必究
粤ICP备2023148730 号-1Suppr @ 2026

文献检索

告别复杂PubMed语法,用中文像聊天一样搜索,搜遍4000万医学文献。AI智能推荐,让科研检索更轻松。

立即免费搜索

文件翻译

保留排版,准确专业,支持PDF/Word/PPT等文件格式,支持 12+语言互译。

免费翻译文档

深度研究

AI帮你快速写综述,25分钟生成高质量综述,智能提取关键信息,辅助科研写作。

立即免费体验

HtrA2 缺乏通过 F₁F₀-ATP 合酶引起线粒体解偶联,进而导致 ATP 耗竭。

HtrA2 deficiency causes mitochondrial uncoupling through the F₁F₀-ATP synthase and consequent ATP depletion.

机构信息

Department of Molecular Neuroscience, UCL Institute of Neurology, Queen Square, London WC1N 3BG, UK.

出版信息

Cell Death Dis. 2012 Jun 28;3(6):e335. doi: 10.1038/cddis.2012.77.

DOI:10.1038/cddis.2012.77
PMID:22739987
原文链接:https://pmc.ncbi.nlm.nih.gov/articles/PMC3388244/
Abstract

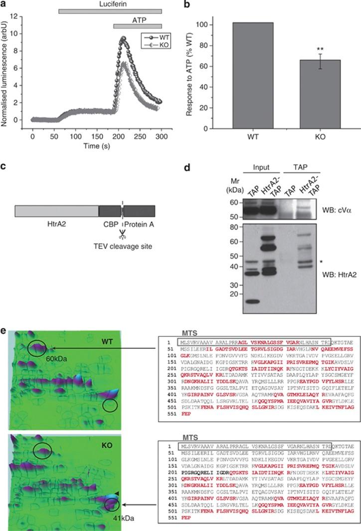
Loss of the mitochondrial protease HtrA2 (Omi) in mice leads to mitochondrial dysfunction, neurodegeneration and premature death, but the mechanism underlying this pathology remains unclear. Using primary cultures from wild-type and HtrA2-knockout mice, we find that HtrA2 deficiency significantly reduces mitochondrial membrane potential in a range of cell types. This depolarisation was found to result from mitochondrial uncoupling, as mitochondrial respiration was increased in HtrA2-deficient cells and respiratory control ratio was dramatically reduced. HtrA2-knockout cells exhibit increased proton translocation through the ATP synthase, in combination with decreased ATP production and truncation of the F1 α-subunit, suggesting the ATP synthase as the source of the proton leak. Uncoupling in the HtrA2-deficient mice is accompanied by altered breathing pattern and, on a cellular level, ATP depletion and vulnerability to chemical ischaemia. We propose that this vulnerability may ultimately cause the neurodegeneration observed in these mice.

摘要

线粒体蛋白酶 HtrA2(Omi)缺失的小鼠会导致线粒体功能障碍、神经退行性变和早逝,但这种病变的机制仍不清楚。使用来自野生型和 HtrA2 敲除小鼠的原代培养物,我们发现 HtrA2 缺乏会显著降低多种细胞类型中线粒体膜电位。这种去极化被发现是由于线粒体解偶联引起的,因为 HtrA2 缺失细胞中的线粒体呼吸增加,呼吸控制比显著降低。HtrA2 敲除细胞表现出通过 ATP 合酶的质子转运增加,同时伴随着 ATP 生成减少和 F1α亚基截断,表明 ATP 合酶是质子漏的来源。在 HtrA2 缺失的小鼠中,解偶联伴随着呼吸模式的改变,在细胞水平上,ATP 耗竭和对化学缺氧的脆弱性。我们提出,这种脆弱性可能最终导致这些小鼠中观察到的神经退行性变。

https://cdn.ncbi.nlm.nih.gov/pmc/blobs/e19f/3388244/558d926b7171/cddis201277f7.jpg
https://cdn.ncbi.nlm.nih.gov/pmc/blobs/e19f/3388244/42473c51ca7d/cddis201277f1.jpg
https://cdn.ncbi.nlm.nih.gov/pmc/blobs/e19f/3388244/1dfbd6e67a9d/cddis201277f2.jpg
https://cdn.ncbi.nlm.nih.gov/pmc/blobs/e19f/3388244/29759a41281d/cddis201277f3.jpg
https://cdn.ncbi.nlm.nih.gov/pmc/blobs/e19f/3388244/63eac61fc1a5/cddis201277f4.jpg
https://cdn.ncbi.nlm.nih.gov/pmc/blobs/e19f/3388244/e700d0a66234/cddis201277f5.jpg
https://cdn.ncbi.nlm.nih.gov/pmc/blobs/e19f/3388244/e0b2041f0d92/cddis201277f6.jpg
https://cdn.ncbi.nlm.nih.gov/pmc/blobs/e19f/3388244/558d926b7171/cddis201277f7.jpg
https://cdn.ncbi.nlm.nih.gov/pmc/blobs/e19f/3388244/42473c51ca7d/cddis201277f1.jpg
https://cdn.ncbi.nlm.nih.gov/pmc/blobs/e19f/3388244/1dfbd6e67a9d/cddis201277f2.jpg
https://cdn.ncbi.nlm.nih.gov/pmc/blobs/e19f/3388244/29759a41281d/cddis201277f3.jpg
https://cdn.ncbi.nlm.nih.gov/pmc/blobs/e19f/3388244/63eac61fc1a5/cddis201277f4.jpg
https://cdn.ncbi.nlm.nih.gov/pmc/blobs/e19f/3388244/e700d0a66234/cddis201277f5.jpg
https://cdn.ncbi.nlm.nih.gov/pmc/blobs/e19f/3388244/e0b2041f0d92/cddis201277f6.jpg
https://cdn.ncbi.nlm.nih.gov/pmc/blobs/e19f/3388244/558d926b7171/cddis201277f7.jpg

相似文献

1
HtrA2 deficiency causes mitochondrial uncoupling through the F₁F₀-ATP synthase and consequent ATP depletion.HtrA2 缺乏通过 F₁F₀-ATP 合酶引起线粒体解偶联,进而导致 ATP 耗竭。
Cell Death Dis. 2012 Jun 28;3(6):e335. doi: 10.1038/cddis.2012.77.
2
A novel role for the mitochondrial HTRA2/OMI protease in aging.线粒体 HTRA2/OMI 蛋白酶在衰老中的新作用。
Autophagy. 2013 Mar;9(3):420-1. doi: 10.4161/auto.22920. Epub 2012 Dec 14.
3
Modulation of mitochondrial function and morphology by interaction of Omi/HtrA2 with the mitochondrial fusion factor OPA1.通过 Omi/HtrA2 与线粒体融合因子 OPA1 的相互作用调节线粒体功能和形态。
Exp Cell Res. 2010 Apr 15;316(7):1213-24. doi: 10.1016/j.yexcr.2010.01.005. Epub 2010 Jan 11.
4
Inactivation of Omi/HtrA2 protease leads to the deregulation of mitochondrial Mulan E3 ubiquitin ligase and increased mitophagy.Omi/HtrA2蛋白酶的失活会导致线粒体Mulan E3泛素连接酶失调并增加线粒体自噬。
Biochim Biophys Acta. 2014 Jul;1843(7):1295-307. doi: 10.1016/j.bbamcr.2014.03.027. Epub 2014 Apr 5.
5
Enhanced HtrA2/Omi expression in oxidative injury to retinal pigment epithelial cells and murine models of neurodegeneration.视网膜色素上皮细胞氧化损伤及神经退行性变小鼠模型中HtrA2/Omi表达增强。
Invest Ophthalmol Vis Sci. 2009 Oct;50(10):4957-66. doi: 10.1167/iovs.09-3381. Epub 2009 May 14.
6
Metformin reverses TRAP1 mutation-associated alterations in mitochondrial function in Parkinson's disease.二甲双胍逆转帕金森病中 TRAP1 突变相关的线粒体功能改变。
Brain. 2017 Sep 1;140(9):2444-2459. doi: 10.1093/brain/awx202.
7
HtrA2/Omi influences the stability of LON protease 1 and prohibitin, proteins involved in mitochondrial homeostasis.HtrA2/Omi影响LON蛋白酶1和 prohibitin的稳定性,这两种蛋白参与线粒体稳态。
Exp Cell Res. 2014 Nov 1;328(2):456-65. doi: 10.1016/j.yexcr.2014.07.032. Epub 2014 Aug 2.
8
Mitochondrial defects and neurodegeneration in mice overexpressing wild-type or G399S mutant HtrA2.过表达野生型或G399S突变型HtrA2的小鼠的线粒体缺陷与神经退行性变
Hum Mol Genet. 2016 Feb 1;25(3):459-71. doi: 10.1093/hmg/ddv485. Epub 2015 Nov 24.
9
Mitochondrial dysfunction triggered by loss of HtrA2 results in the activation of a brain-specific transcriptional stress response.HtrA2缺失引发的线粒体功能障碍导致大脑特异性转录应激反应的激活。
Cell Death Differ. 2009 Mar;16(3):449-64. doi: 10.1038/cdd.2008.166. Epub 2008 Nov 21.
10
Mitochondrial serine protease Omi/HtrA2 accentuates brain ischemia/reperfusion injury in rats and oxidative stress injury in vitro by modulating mitochondrial stress proteins CHOP and ClpP and physically interacting with mitochondrial fusion protein OPA1.线粒体丝氨酸蛋白酶 Omi/HtrA2 通过调节线粒体应激蛋白 CHOP 和 ClpP 以及与线粒体融合蛋白 OPA1 发生物理相互作用,加重大鼠脑缺血/再灌注损伤和体外氧化应激损伤。
Bioengineered. 2020 Dec;11(1):1058-1070. doi: 10.1080/21655979.2020.1822105.

引用本文的文献

1
Effects of tetrahydroindenoindole supplementation on metabolism: A systematic review with meta-analysis of rodent-based studies.补充四氢茚并吲哚对代谢的影响:一项基于啮齿动物研究的系统评价与荟萃分析
Geroscience. 2025 May 5. doi: 10.1007/s11357-025-01680-z.
2
MTCH2 controls energy demand and expenditure to fuel anabolism during adipogenesis.MTCH2在脂肪生成过程中控制能量需求和消耗,以为合成代谢提供能量。
EMBO J. 2025 Feb;44(4):1007-1038. doi: 10.1038/s44318-024-00335-7. Epub 2025 Jan 3.
3
FF adenosine triphosphate (ATP) synthase is a potential drug target in non-communicable diseases.

本文引用的文献

1
Fumonisin B1 inhibits mitochondrial respiration and deregulates calcium homeostasis--implication to mechanism of cell toxicity.伏马菌素 B1 抑制线粒体呼吸并破坏钙稳态--对细胞毒性机制的影响。
Int J Biochem Cell Biol. 2011 Jun;43(6):897-904. doi: 10.1016/j.biocel.2011.03.003. Epub 2011 Mar 10.
2
Mitochondrial protein import: from proteomics to functional mechanisms.线粒体蛋白导入:从蛋白质组学到功能机制。
Nat Rev Mol Cell Biol. 2010 Sep;11(9):655-67. doi: 10.1038/nrm2959.
3
Modulation of mitochondrial function and morphology by interaction of Omi/HtrA2 with the mitochondrial fusion factor OPA1.
FF 型腺嘌呤核苷三磷酸(ATP)合酶是一种潜在的非传染性疾病药物靶点。
Mol Biol Rep. 2023 Apr;50(4):3849-3862. doi: 10.1007/s11033-023-08299-3. Epub 2023 Jan 30.
4
Regulation of the HTRA2 Protease Activity by an Inhibitory Antibody-Derived Peptide Ligand and the Influence on HTRA2-Specific Protein Interaction Networks in Retinal Tissues.抑制性抗体衍生肽配体对HTRA2蛋白酶活性的调节及其对视网膜组织中HTRA2特异性蛋白质相互作用网络的影响
Biomedicines. 2021 Aug 13;9(8):1013. doi: 10.3390/biomedicines9081013.
5
Photo-Induced Oxidative Stress Impairs Mitochondrial Metabolism in Neurons and Astrocytes.光诱导的氧化应激损伤神经元和星形胶质细胞中的线粒体代谢。
Mol Neurobiol. 2018 Jan;55(1):90-95. doi: 10.1007/s12035-017-0720-2.
6
Mutations in valosin-containing protein (VCP) decrease ADP/ATP translocation across the mitochondrial membrane and impair energy metabolism in human neurons.含缬酪肽蛋白(VCP)的突变会减少线粒体内膜上的ADP/ATP转运,并损害人类神经元中的能量代谢。
J Biol Chem. 2017 May 26;292(21):8907-8917. doi: 10.1074/jbc.M116.762898. Epub 2017 Mar 30.
7
Monomeric Alpha-Synuclein Exerts a Physiological Role on Brain ATP Synthase.单体α-突触核蛋白对脑ATP合酶发挥生理作用。
J Neurosci. 2016 Oct 12;36(41):10510-10521. doi: 10.1523/JNEUROSCI.1659-16.2016.
8
Deficiency of Parkinson's disease-related gene Fbxo7 is associated with impaired mitochondrial metabolism by PARP activation.帕金森病相关基因Fbxo7的缺乏与PARP激活导致的线粒体代谢受损有关。
Cell Death Differ. 2017 Jan;24(1):120-131. doi: 10.1038/cdd.2016.104. Epub 2016 Sep 30.
9
Mitochondrial Quality Control Proteases in Neuronal Welfare.神经元健康中的线粒体质量控制蛋白酶
J Neuroimmune Pharmacol. 2016 Dec;11(4):629-644. doi: 10.1007/s11481-016-9683-8. Epub 2016 May 2.
10
The Dual Function of Reactive Oxygen/Nitrogen Species in Bioenergetics and Cell Death: The Role of ATP Synthase.活性氧/氮物种在生物能量学和细胞死亡中的双重功能:ATP 合酶的作用。
Oxid Med Cell Longev. 2016;2016:3869610. doi: 10.1155/2016/3869610. Epub 2016 Mar 10.
通过 Omi/HtrA2 与线粒体融合因子 OPA1 的相互作用调节线粒体功能和形态。
Exp Cell Res. 2010 Apr 15;316(7):1213-24. doi: 10.1016/j.yexcr.2010.01.005. Epub 2010 Jan 11.
4
Drosophila HtrA2 is dispensable for apoptosis but acts downstream of PINK1 independently from Parkin.果蝇HtrA2对细胞凋亡并非必需,但在PINK1下游发挥作用,且独立于Parkin。
Cell Death Differ. 2009 Aug;16(8):1118-25. doi: 10.1038/cdd.2009.23. Epub 2009 Mar 13.
5
Mitochondrial dysfunction triggered by loss of HtrA2 results in the activation of a brain-specific transcriptional stress response.HtrA2缺失引发的线粒体功能障碍导致大脑特异性转录应激反应的激活。
Cell Death Differ. 2009 Mar;16(3):449-64. doi: 10.1038/cdd.2008.166. Epub 2008 Nov 21.
6
A role for TASK-1 (KCNK3) channels in the chemosensory control of breathing.TASK-1(KCNK3)通道在呼吸化学感受性控制中的作用。
J Neurosci. 2008 Aug 27;28(35):8844-50. doi: 10.1523/JNEUROSCI.1810-08.2008.
7
Regulation of mitochondrial structure and function by the F1Fo-ATPase inhibitor protein, IF1.F1Fo - ATP酶抑制蛋白IF1对线粒体结构和功能的调控
Cell Metab. 2008 Jul;8(1):13-25. doi: 10.1016/j.cmet.2008.06.001.
8
Genetic variability in the mitochondrial serine protease HTRA2 contributes to risk for Parkinson disease.线粒体丝氨酸蛋白酶HTRA2的基因变异性会增加患帕金森病的风险。
Hum Mutat. 2008 Jun;29(6):832-40. doi: 10.1002/humu.20713.
9
Mitochondrial protein quality control by the proteasome involves ubiquitination and the protease Omi.蛋白酶体对线粒体蛋白质的质量控制涉及泛素化和蛋白酶Omi。
J Biol Chem. 2008 May 9;283(19):12681-5. doi: 10.1074/jbc.C800036200. Epub 2008 Mar 24.
10
The mitochondrial serine protease HtrA2/Omi: an overview.线粒体丝氨酸蛋白酶HtrA2/Omi:概述
Cell Death Differ. 2008 Mar;15(3):453-60. doi: 10.1038/sj.cdd.4402291. Epub 2008 Jan 4.