• 文献检索
  • 文档翻译
  • 深度研究
  • 学术资讯
  • Suppr Zotero 插件Zotero 插件
  • 邀请有礼
  • 套餐&价格
  • 历史记录
应用&插件
Suppr Zotero 插件Zotero 插件浏览器插件Mac 客户端Windows 客户端微信小程序
定价
高级版会员购买积分包购买API积分包
服务
文献检索文档翻译深度研究API 文档MCP 服务
关于我们
关于 Suppr公司介绍联系我们用户协议隐私条款
关注我们

Suppr 超能文献

核心技术专利:CN118964589B侵权必究
粤ICP备2023148730 号-1Suppr @ 2026

文献检索

告别复杂PubMed语法,用中文像聊天一样搜索,搜遍4000万医学文献。AI智能推荐,让科研检索更轻松。

立即免费搜索

文件翻译

保留排版,准确专业,支持PDF/Word/PPT等文件格式,支持 12+语言互译。

免费翻译文档

深度研究

AI帮你快速写综述,25分钟生成高质量综述,智能提取关键信息,辅助科研写作。

立即免费体验

支持英格兰国民保健制度中的临床研究:国家卫生研究院痴呆症和神经退行性疾病研究网络。

Supporting clinical research in the NHS in England: the National Institute for Health Research Dementias and Neurodegenerative Diseases Research Network.

机构信息

Department of Neurodegenerative Diseases, Institute of Neurology, University College London, London WC1N 3BG, UK.

Newcastle University, Wolfson Research Center, Institute of Ageing & Health, Newcastle Upon Tyne NE4 5PL, UK.

出版信息

Alzheimers Res Ther. 2012 Jul 6;4(4):23. doi: 10.1186/alzrt126. eCollection 2012.

DOI:10.1186/alzrt126
PMID:22769969
原文链接:https://pmc.ncbi.nlm.nih.gov/articles/PMC3506937/
Abstract

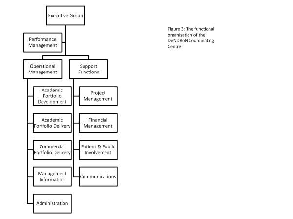
Clinical research is best done when aligned with clinical care - that is, when the patient can be identified, recruited and, in many instances, researched in parallel with the delivery of clinical service. However, to achieve this effectively requires identification of the additional cost to the National Health Service clinical support services and the development of an appropriately skilled workforce. The National Institute for Health Research (NIHR) Cancer Research Network demonstrated the value of dedicated research support in terms of the number of patients recruited into clinical trials. Building on this model, the NIHR in England funded the Dementias and Neurodegenerative Diseases Research Network (DeNDRoN). DeNDRoN is now in its sixth year and has established a geographically widespread network of research support staff and research leadership managed by a central coordinating centre. Success can already be measured by a significant increase in the number of patients entering studies and the speed with which both commercial and noncommercial studies are completed. There are also early indications that the network will result in improved patient outcomes.

摘要

临床研究与临床护理最好是一致的——也就是说,当患者可以被识别、招募,并且在许多情况下,与临床服务同时进行研究时。然而,要有效地实现这一目标,需要确定对国家卫生服务临床支持服务的额外成本,并培养一支具备适当技能的劳动力队伍。国家卫生研究院(NIHR)癌症研究网络展示了专门研究支持在招募临床试验患者数量方面的价值。在此基础上,英国国家卫生研究院(NIHR)为痴呆症和神经退行性疾病研究网络(DeNDRoN)提供资金。DeNDRoN 现已进入第六个年头,建立了一个由中央协调中心管理的、在地理上广泛分布的研究支持人员和研究领导网络。通过进入研究的患者数量的显著增加以及商业和非商业研究的完成速度,可以衡量出成功。也有早期迹象表明,该网络将改善患者的预后。

https://cdn.ncbi.nlm.nih.gov/pmc/blobs/51bb/3506937/a89a51e398ae/alzrt126-10.jpg
https://cdn.ncbi.nlm.nih.gov/pmc/blobs/51bb/3506937/28c96725051f/alzrt126-1.jpg
https://cdn.ncbi.nlm.nih.gov/pmc/blobs/51bb/3506937/c1e0ff74e795/alzrt126-2.jpg
https://cdn.ncbi.nlm.nih.gov/pmc/blobs/51bb/3506937/7899bd62b18f/alzrt126-3.jpg
https://cdn.ncbi.nlm.nih.gov/pmc/blobs/51bb/3506937/a50c9c1da264/alzrt126-4.jpg
https://cdn.ncbi.nlm.nih.gov/pmc/blobs/51bb/3506937/8edf1625663c/alzrt126-5.jpg
https://cdn.ncbi.nlm.nih.gov/pmc/blobs/51bb/3506937/424e1d09daca/alzrt126-6.jpg
https://cdn.ncbi.nlm.nih.gov/pmc/blobs/51bb/3506937/dcab13e414b3/alzrt126-7.jpg
https://cdn.ncbi.nlm.nih.gov/pmc/blobs/51bb/3506937/ce061e225f43/alzrt126-8.jpg
https://cdn.ncbi.nlm.nih.gov/pmc/blobs/51bb/3506937/cdb7176098b9/alzrt126-9.jpg
https://cdn.ncbi.nlm.nih.gov/pmc/blobs/51bb/3506937/a89a51e398ae/alzrt126-10.jpg
https://cdn.ncbi.nlm.nih.gov/pmc/blobs/51bb/3506937/28c96725051f/alzrt126-1.jpg
https://cdn.ncbi.nlm.nih.gov/pmc/blobs/51bb/3506937/c1e0ff74e795/alzrt126-2.jpg
https://cdn.ncbi.nlm.nih.gov/pmc/blobs/51bb/3506937/7899bd62b18f/alzrt126-3.jpg
https://cdn.ncbi.nlm.nih.gov/pmc/blobs/51bb/3506937/a50c9c1da264/alzrt126-4.jpg
https://cdn.ncbi.nlm.nih.gov/pmc/blobs/51bb/3506937/8edf1625663c/alzrt126-5.jpg
https://cdn.ncbi.nlm.nih.gov/pmc/blobs/51bb/3506937/424e1d09daca/alzrt126-6.jpg
https://cdn.ncbi.nlm.nih.gov/pmc/blobs/51bb/3506937/dcab13e414b3/alzrt126-7.jpg
https://cdn.ncbi.nlm.nih.gov/pmc/blobs/51bb/3506937/ce061e225f43/alzrt126-8.jpg
https://cdn.ncbi.nlm.nih.gov/pmc/blobs/51bb/3506937/cdb7176098b9/alzrt126-9.jpg
https://cdn.ncbi.nlm.nih.gov/pmc/blobs/51bb/3506937/a89a51e398ae/alzrt126-10.jpg

相似文献

1
Supporting clinical research in the NHS in England: the National Institute for Health Research Dementias and Neurodegenerative Diseases Research Network.支持英格兰国民保健制度中的临床研究:国家卫生研究院痴呆症和神经退行性疾病研究网络。
Alzheimers Res Ther. 2012 Jul 6;4(4):23. doi: 10.1186/alzrt126. eCollection 2012.
2
Critical Care Network in the State of Qatar.卡塔尔国重症监护网络。
Qatar Med J. 2019 Nov 7;2019(2):2. doi: 10.5339/qmj.2019.qccc.2. eCollection 2019.
3
4
The NCI All Ireland Cancer Conference.美国国家癌症研究所全爱尔兰癌症会议。
Oncologist. 1999;4(4):275-277.
5
6
7
Impact of a social prescribing intervention in North East England on adults with type 2 diabetes: the SPRING_NE multimethod study.英格兰东北部社会处方干预对 2 型糖尿病成人的影响:SPRING_NE 多方法研究。
Public Health Res (Southampt). 2023 Mar;11(2):1-185. doi: 10.3310/AQXC8219.
8
Extending the clinical research network approach to all of healthcare.将临床研究网络方法扩展到整个医疗保健领域。
Ann Oncol. 2011 Nov;22 Suppl 7:vii36-vii43. doi: 10.1093/annonc/mdr424.
9
Integration, effectiveness and costs of different models of primary health care provision for people who are homeless: an evaluation study.为无家可归者提供不同模式的基层医疗服务的整合、效果和成本:一项评估研究。
Health Soc Care Deliv Res. 2023 Oct;11(16):1-217. doi: 10.3310/WXUW5103.
10

引用本文的文献

1
A national open-access research registry to improve recruitment to clinical studies.一个旨在改善临床研究受试者招募情况的全国性开放获取研究注册库。
Alzheimers Dement (N Y). 2021 Dec 9;7(1):e12221. doi: 10.1002/trc2.12221. eCollection 2021.
2
Consenting for contact? Linking electronic health records to a research register within psychosis services, a mixed method study.同意建立联系?将电子健康记录与精神病服务机构内的研究登记册相链接,一项混合方法研究。
BMC Health Serv Res. 2015 May 14;15:199. doi: 10.1186/s12913-015-0858-4.
3
Linking a research register to clinical records in older adults' mental health services: a mixed-methods study.

本文引用的文献

1
Donepezil and memantine for moderate-to-severe Alzheimer's disease.多奈哌齐和美金刚治疗中重度阿尔茨海默病。
N Engl J Med. 2012 Mar 8;366(10):893-903. doi: 10.1056/NEJMoa1106668.
2
The impact of the process of clinical research on health service outcomes.临床研究过程对卫生服务结果的影响。
Ann Oncol. 2011 Nov;22 Suppl 7:vii2-vii4. doi: 10.1093/annonc/mdr418.
3
UK research expenditure on dementia, heart disease, stroke and cancer: are levels of spending related to disease burden?英国在痴呆症、心脏病、中风和癌症方面的研究支出:支出水平与疾病负担有关吗?
将研究注册与老年人心理健康服务中的临床记录相链接:一项混合方法研究。
Alzheimers Res Ther. 2015 Apr 1;7(1):15. doi: 10.1186/s13195-015-0103-8. eCollection 2015.
4
Staff and service users' views on a 'Consent for Contact' research register within psychosis services: a qualitative study.工作人员和服务使用者对精神病服务中“接触同意”研究登记册的看法:一项定性研究。
BMC Psychiatry. 2014 Dec 24;14:377. doi: 10.1186/s12888-014-0377-6.
5
Enabling research in care homes: an evaluation of a national network of research ready care homes.使养老院能够开展研究:对全国研究就绪型养老院网络的评估。
BMC Med Res Methodol. 2014 Apr 5;14:47. doi: 10.1186/1471-2288-14-47.
Eur J Neurol. 2012 Jan;19(1):149-54. doi: 10.1111/j.1468-1331.2011.03500.x. Epub 2011 Sep 24.
4
Sertraline or mirtazapine for depression in dementia (HTA-SADD): a randomised, multicentre, double-blind, placebo-controlled trial.舍曲林或米氮平治疗痴呆相关抑郁症(HTA-SADD):一项随机、多中心、双盲、安慰剂对照试验。
Lancet. 2011 Jul 30;378(9789):403-11. doi: 10.1016/S0140-6736(11)60830-1. Epub 2011 Jul 19.
5
Clinicians as recruiters to dementia trials: lessons from the EVIDEM-E project.
Int J Geriatr Psychiatry. 2011 Jul;26(7):767-9. doi: 10.1002/gps.2671.
6
Strategies for increasing recruitment to randomised controlled trials: systematic review.增加随机对照试验招募的策略:系统评价。
PLoS Med. 2010 Nov 9;7(11):e1000368. doi: 10.1371/journal.pmed.1000368.
7
Chromosome 9p21 in sporadic amyotrophic lateral sclerosis in the UK and seven other countries: a genome-wide association study.在英国和其他七个国家的散发型肌萎缩侧索硬化症中染色体 9p21:一项全基因组关联研究。
Lancet Neurol. 2010 Oct;9(10):986-94. doi: 10.1016/S1474-4422(10)70197-6.
8
Falling research in the NHS.英国国家医疗服务体系(NHS)中研究工作的衰退。
BMJ. 2010 May 17;340:c2375. doi: 10.1136/bmj.c2375.
9
Evaluation of exercise on individuals with dementia and their carers: a randomised controlled trial.评估运动对痴呆症患者及其照护者的影响:一项随机对照试验。
Trials. 2010 May 13;11:53. doi: 10.1186/1745-6215-11-53.
10
Recruitment to randomised trials: strategies for trial enrollment and participation study. The STEPS study.随机试验的招募:试验入组与参与策略研究。STEPS研究。
Health Technol Assess. 2007 Nov;11(48):iii, ix-105. doi: 10.3310/hta11480.