Suppr超能文献

DJ-1 缺失并不影响线粒体呼吸,但会增加 ROS 生成和线粒体通透性转换孔的开放。

Loss of DJ-1 does not affect mitochondrial respiration but increases ROS production and mitochondrial permeability transition pore opening.

机构信息

Center for Neurologic Diseases, Brigham and Women's Hospital, Program in Neuroscience, Harvard Medical School, Boston, Massachusetts, United States of America.

出版信息

PLoS One. 2012;7(7):e40501. doi: 10.1371/journal.pone.0040501. Epub 2012 Jul 9.

Abstract

BACKGROUND

Loss of function mutations in the DJ-1 gene have been linked to recessively inherited forms of Parkinsonism. Mitochondrial dysfunction and increased oxidative stress are thought to be key events in the pathogenesis of Parkinson's disease. Although it has been reported that DJ-1 serves as scavenger for reactive oxidative species (ROS) by oxidation on its cysteine residues, how loss of DJ-1 affects mitochondrial function is less clear.

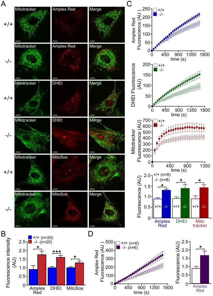
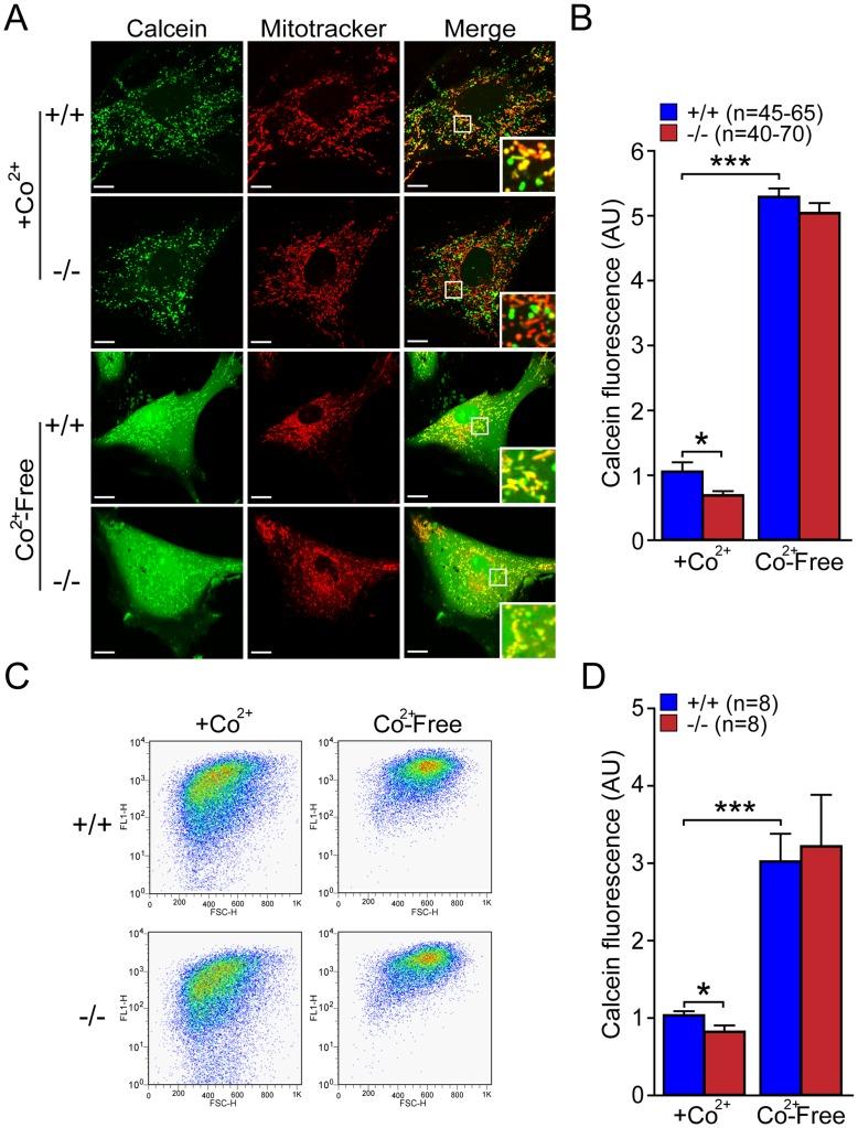
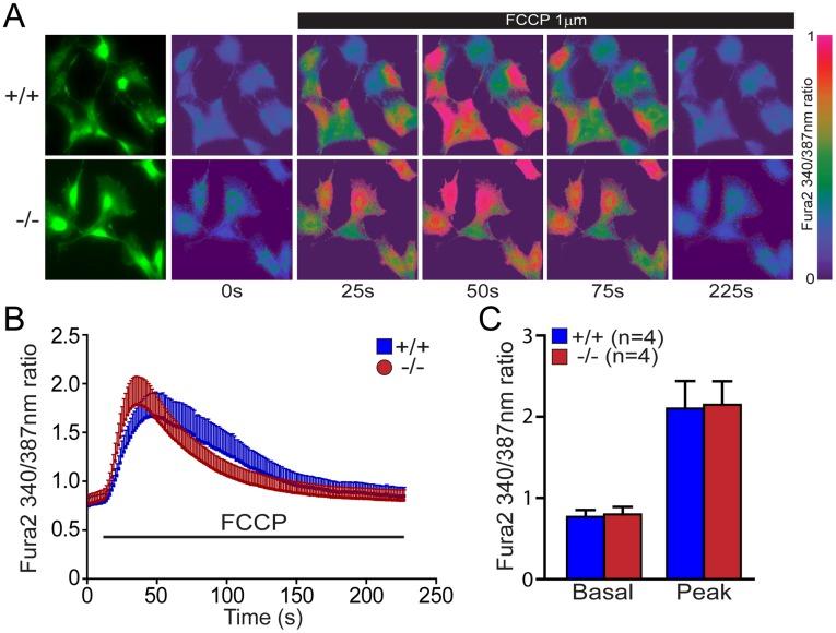
METHODOLOGY/PRINCIPAL FINDINGS: Using primary mouse embryonic fibroblasts (MEFs) or brains from DJ-1-/- mice, we found that loss of DJ-1 does not affect mitochondrial respiration. Specifically, endogenous respiratory activity as well as basal and maximal respiration are normal in intact DJ-1-/- MEFs, and substrate-specific state 3 and state 4 mitochondrial respiration are also unaffected in permeabilized DJ-1-/- MEFs and in isolated mitochondria from the cerebral cortex of DJ-1-/- mice at 3 months or 2 years of age. Expression levels and activities of all individual complexes composing the electron transport system are unchanged, but ATP production is reduced in DJ-1-/- MEFs. Mitochondrial transmembrane potential is decreased in the absence of DJ-1. Furthermore, mitochondrial permeability transition pore opening is increased, whereas mitochondrial calcium levels are unchanged in DJ-1-/- cells. Consistent with earlier reports, production of reactive oxygen species (ROS) is increased, though levels of antioxidative enzymes are unaltered. Interestingly, the decreased mitochondrial transmembrane potential and the increased mitochondrial permeability transition pore opening in DJ-1-/- MEFs can be restored by antioxidant treatment, whereas oxidative stress inducers have the opposite effects on mitochondrial transmembrane potential and mitochondrial permeability transition pore opening.

CONCLUSIONS/SIGNIFICANCE: Our study shows that loss of DJ-1 does not affect mitochondrial respiration or mitochondrial calcium levels but increases ROS production, leading to elevated mitochondrial permeability transition pore opening and reduced mitochondrial transmembrane potential.

摘要

背景

DJ-1 基因的功能丧失突变与隐性遗传形式的帕金森病有关。线粒体功能障碍和氧化应激增加被认为是帕金森病发病机制中的关键事件。尽管已经报道 DJ-1 通过其半胱氨酸残基的氧化作为活性氧(ROS)的清除剂,但 DJ-1 的缺失如何影响线粒体功能尚不清楚。

方法/主要发现:使用原代小鼠胚胎成纤维细胞(MEF)或 DJ-1-/- 小鼠的大脑,我们发现 DJ-1 的缺失不会影响线粒体呼吸。具体来说,DJ-1-/- MEF 中内源性呼吸活性以及基础和最大呼吸正常,在透化的 DJ-1-/- MEF 以及 3 个月或 2 岁 DJ-1-/- 小鼠大脑皮质分离的线粒体中,基质特异性状态 3 和状态 4 线粒体呼吸也不受影响。组成电子传递系统的所有单个复合物的表达水平和活性都没有改变,但 DJ-1-/- MEF 中的 ATP 产生减少。在没有 DJ-1 的情况下,线粒体跨膜电位降低。此外,DJ-1-/- 细胞中线粒体通透性转换孔开放增加,而线粒体钙水平不变。与早期报道一致,活性氧(ROS)的产生增加,尽管抗氧化酶的水平没有改变。有趣的是,抗氧化剂处理可恢复 DJ-1-/- MEF 中线粒体跨膜电位和线粒体通透性转换孔开放的降低,而氧化应激诱导剂对线粒体跨膜电位和线粒体通透性转换孔开放具有相反的影响。

结论/意义:我们的研究表明,DJ-1 的缺失不会影响线粒体呼吸或线粒体钙水平,但会增加 ROS 的产生,导致线粒体通透性转换孔开放增加和线粒体跨膜电位降低。

https://cdn.ncbi.nlm.nih.gov/pmc/blobs/2cea/3392228/d92879ebd119/pone.0040501.g001.jpg

文献AI研究员

20分钟写一篇综述,助力文献阅读效率提升50倍。

立即体验

用中文搜PubMed

大模型驱动的PubMed中文搜索引擎

马上搜索

文档翻译

学术文献翻译模型,支持多种主流文档格式。

立即体验