• 文献检索
  • 文档翻译
  • 深度研究
  • 学术资讯
  • Suppr Zotero 插件Zotero 插件
  • 邀请有礼
  • 套餐&价格
  • 历史记录
应用&插件
Suppr Zotero 插件Zotero 插件浏览器插件Mac 客户端Windows 客户端微信小程序
定价
高级版会员购买积分包购买API积分包
服务
文献检索文档翻译深度研究API 文档MCP 服务
关于我们
关于 Suppr公司介绍联系我们用户协议隐私条款
关注我们

Suppr 超能文献

核心技术专利:CN118964589B侵权必究
粤ICP备2023148730 号-1Suppr @ 2026

文献检索

告别复杂PubMed语法,用中文像聊天一样搜索,搜遍4000万医学文献。AI智能推荐,让科研检索更轻松。

立即免费搜索

文件翻译

保留排版,准确专业,支持PDF/Word/PPT等文件格式,支持 12+语言互译。

免费翻译文档

深度研究

AI帮你快速写综述,25分钟生成高质量综述,智能提取关键信息,辅助科研写作。

立即免费体验

优化细胞阵列以实现精确的功能基因组学。

Optimizing cell arrays for accurate functional genomics.

作者信息

Fengler Sven, Bastiaens Philippe I H, Grecco Hernán E, Roda-Navarro Pedro

机构信息

Department of Systemic Cell Biology, Max Planck Institute for Molecular Physiology, Dortmund, Germany.

出版信息

BMC Res Notes. 2012 Jul 17;5(1):358. doi: 10.1186/1756-0500-5-358.

DOI:10.1186/1756-0500-5-358
PMID:22805280
原文链接:https://pmc.ncbi.nlm.nih.gov/articles/PMC3541979/
Abstract

BACKGROUND

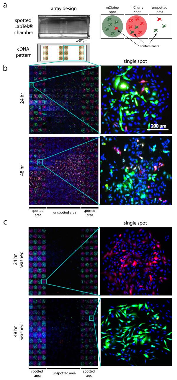
Cellular responses emerge from a complex network of dynamic biochemical reactions. In order to investigate them is necessary to develop methods that allow perturbing a high number of gene products in a flexible and fast way. Cell arrays (CA) enable such experiments on microscope slides via reverse transfection of cellular colonies growing on spotted genetic material. In contrast to multi-well plates, CA are susceptible to contamination among neighboring spots hindering accurate quantification in cell-based screening projects. Here we have developed a quality control protocol for quantifying and minimizing contamination in CA.

RESULTS

We imaged checkered CA that express two distinct fluorescent proteins and segmented images into single cells to quantify the transfection efficiency and interspot contamination. Compared with standard procedures, we measured a 3-fold reduction of contaminants when arrays containing HeLa cells were washed shortly after cell seeding. We proved that nucleic acid uptake during cell seeding rather than migration among neighboring spots was the major source of contamination. Arrays of MCF7 cells developed without the washing step showed 7-fold lower percentage of contaminant cells, demonstrating that contamination is dependent on specific cell properties.

CONCLUSIONS

Previously published methodological works have focused on achieving high transfection rate in densely packed CA. Here, we focused in an equally important parameter: The interspot contamination. The presented quality control is essential for estimating the rate of contamination, a major source of false positives and negatives in current microscopy based functional genomics screenings. We have demonstrated that a washing step after seeding enhances CA quality for HeLA but is not necessary for MCF7. The described method provides a way to find optimal seeding protocols for cell lines intended to be used for the first time in CA.

摘要

背景

细胞反应源于一个复杂的动态生化反应网络。为了研究这些反应,有必要开发一些方法,以便能够灵活、快速地干扰大量基因产物。细胞阵列(CA)通过对生长在斑点状遗传物质上的细胞集落进行反向转染,从而在显微镜载玻片上进行此类实验。与多孔板不同,CA易受相邻斑点间污染的影响,这会妨碍基于细胞的筛选项目中的准确量化。在此,我们开发了一种用于量化和最小化CA污染的质量控制方案。

结果

我们对表达两种不同荧光蛋白的方格状CA进行成像,并将图像分割为单个细胞,以量化转染效率和斑点间污染。与标准程序相比,当含有HeLa细胞的阵列在细胞接种后不久进行清洗时,我们测得污染物减少了3倍。我们证明,细胞接种过程中的核酸摄取而非相邻斑点间的迁移是污染的主要来源。未经过清洗步骤培养的MCF7细胞阵列显示污染细胞百分比降低了7倍,这表明污染取决于特定的细胞特性。

结论

此前发表的方法学研究主要集中在实现密集包装的CA中的高转染率。在此,我们关注一个同样重要的参数:斑点间污染。所提出的质量控制对于估计污染率至关重要,污染率是当前基于显微镜的功能基因组学筛选中假阳性和假阴性的主要来源。我们已经证明,接种后进行清洗步骤可提高HeLA细胞阵列的质量,但对MCF7细胞则不必要。所描述的方法提供了一种途径,可为首次打算用于CA的细胞系找到最佳接种方案。

https://cdn.ncbi.nlm.nih.gov/pmc/blobs/bcb8/3541979/bbf3893889c6/1756-0500-5-358-3.jpg
https://cdn.ncbi.nlm.nih.gov/pmc/blobs/bcb8/3541979/80614a4abdd0/1756-0500-5-358-1.jpg
https://cdn.ncbi.nlm.nih.gov/pmc/blobs/bcb8/3541979/151a2eb04eeb/1756-0500-5-358-2.jpg
https://cdn.ncbi.nlm.nih.gov/pmc/blobs/bcb8/3541979/bbf3893889c6/1756-0500-5-358-3.jpg
https://cdn.ncbi.nlm.nih.gov/pmc/blobs/bcb8/3541979/80614a4abdd0/1756-0500-5-358-1.jpg
https://cdn.ncbi.nlm.nih.gov/pmc/blobs/bcb8/3541979/151a2eb04eeb/1756-0500-5-358-2.jpg
https://cdn.ncbi.nlm.nih.gov/pmc/blobs/bcb8/3541979/bbf3893889c6/1756-0500-5-358-3.jpg

相似文献

1
Optimizing cell arrays for accurate functional genomics.优化细胞阵列以实现精确的功能基因组学。
BMC Res Notes. 2012 Jul 17;5(1):358. doi: 10.1186/1756-0500-5-358.
2
High-throughput quantification of posttranslational modifications in situ by CA-FLIM.通过化学诱导荧光寿命成像显微镜(CA-FLIM)对翻译后修饰进行原位高通量定量分析。
Methods Enzymol. 2011;500:37-58. doi: 10.1016/B978-0-12-385118-5.00003-7.
3
Reverse transfection on cell arrays for high content screening microscopy.用于高内涵筛选显微镜检查的细胞阵列反向转染。
Nat Protoc. 2007;2(2):392-9. doi: 10.1038/nprot.2006.483.
4
Superhydrophilic-Superhydrophobic Patterned Surfaces as High-Density Cell Microarrays: Optimization of Reverse Transfection.超亲水-超疏水图案化表面作为高密度细胞微阵列:反转录的优化。
Adv Healthc Mater. 2016 Oct;5(20):2646-2654. doi: 10.1002/adhm.201600518. Epub 2016 Aug 29.
5
Highly parallel introduction of nucleic acids into mammalian cells grown in microwell arrays.在微孔阵列中生长的哺乳动物细胞中进行高度平行的核酸导入。
Lab Chip. 2009 Dec 21;9(24):3557-66. doi: 10.1039/b913794g. Epub 2009 Oct 13.
6
Cell-based microarrays: overview.基于细胞的微阵列:概述
Methods Mol Biol. 2011;706:1-12. doi: 10.1007/978-1-61737-970-3_1.
7
Self-Assembled Cell Microarray (SAMcell) for High-Throughput RNAi Screening.用于高通量RNA干扰筛选的自组装细胞微阵列(SAMcell)
Methods Mol Biol. 2016;1470:95-102. doi: 10.1007/978-1-4939-6337-9_8.
8
Spot identification and quality control in cell-based microarrays.基于细胞的微阵列中的斑点识别和质量控制。
ACS Comb Sci. 2012 Aug 13;14(8):471-7. doi: 10.1021/co300039w. Epub 2012 Aug 1.
9
Cell microarray for functional exploration of genomes.用于基因组功能探索的细胞微阵列。
Methods Mol Biol. 2007;381:375-84. doi: 10.1007/978-1-59745-303-5_19.
10
Development of super-dense transfected cell microarrays generated by piezoelectric inkjet printing.压电喷墨打印技术制备超高密度转染细胞微阵列的研究进展。
Lab Chip. 2013 Jan 7;13(1):77-80. doi: 10.1039/c2lc40709d. Epub 2012 Nov 19.

引用本文的文献

1
Hypertonicity-induced cation channels in HepG2 cells: architecture and role in proliferation vs. apoptosis.高渗诱导 HepG2 细胞中的阳离子通道:在增殖与凋亡中的结构和作用。
J Physiol. 2018 Apr 1;596(7):1227-1241. doi: 10.1113/JP275827. Epub 2018 Feb 25.
2
Living Cell Microarrays: An Overview of Concepts.活细胞微阵列:概念概述
Microarrays (Basel). 2016 May 26;5(2):11. doi: 10.3390/microarrays5020011.

本文引用的文献

1
High-throughput quantification of posttranslational modifications in situ by CA-FLIM.通过化学诱导荧光寿命成像显微镜(CA-FLIM)对翻译后修饰进行原位高通量定量分析。
Methods Enzymol. 2011;500:37-58. doi: 10.1016/B978-0-12-385118-5.00003-7.
2
A cell spot microarray method for production of high density siRNA transfection microarrays.一种用于生产高密度 siRNA 转染微阵列的细胞斑点微阵列方法。
BMC Genomics. 2011 Mar 28;12:162. doi: 10.1186/1471-2164-12-162.
3
Improved structure, function and compatibility for CellProfiler: modular high-throughput image analysis software.
改进 CellProfiler 的结构、功能和兼容性:用于高通量图像分析的模块化软件。
Bioinformatics. 2011 Apr 15;27(8):1179-80. doi: 10.1093/bioinformatics/btr095. Epub 2011 Feb 23.
4
In situ analysis of tyrosine phosphorylation networks by FLIM on cell arrays.通过细胞阵列的 FLIM 进行酪氨酸磷酸化网络的原位分析。
Nat Methods. 2010 Jun;7(6):467-72. doi: 10.1038/nmeth.1458. Epub 2010 May 9.
5
Quantitative microscopy and systems biology: seeing the whole picture.定量显微镜与系统生物学:洞察全局。
Histochem Cell Biol. 2008 Nov;130(5):833-43. doi: 10.1007/s00418-008-0517-5. Epub 2008 Oct 1.
6
Investigation into the use of C- and N-terminal GFP fusion proteins for subcellular localization studies using reverse transfection microarrays.利用反向转染微阵列研究C端和N端绿色荧光蛋白融合蛋白在亚细胞定位研究中的应用。
Comp Funct Genomics. 2004;5(4):342-53. doi: 10.1002/cfg.405.
7
Functional studies on transfected cell microarray analysed by linear regression modelling.通过线性回归建模分析转染细胞微阵列的功能研究。
Nucleic Acids Res. 2008 Sep;36(15):e97. doi: 10.1093/nar/gkn428. Epub 2008 Jul 15.
8
Array-based functional screening for genes that regulate vascular endothelial differentiation of Flk1-positive progenitors derived from embryonic stem cells.基于芯片的功能筛选,以寻找调控源自胚胎干细胞的Flk1阳性祖细胞血管内皮分化的基因。
Biochim Biophys Acta. 2007 Aug;1770(8):1085-97. doi: 10.1016/j.bbagen.2007.04.005. Epub 2007 Apr 20.
9
Screening for novel human genes associated with CRE pathway activation with cell microarray.利用细胞微阵列筛选与CRE通路激活相关的新型人类基因。
Genomics. 2007 Jul;90(1):28-34. doi: 10.1016/j.ygeno.2007.02.004. Epub 2007 May 8.
10
Bioluminescence imaging for assessment and normalization in transfected cell arrays.用于转染细胞阵列评估和标准化的生物发光成像。
Biotechnol Bioeng. 2007 Oct 1;98(2):486-97. doi: 10.1002/bit.21477.