Suppr超能文献

一种 IIA 组磷酯酶 A2 抑制剂调节脂肪细胞信号传递并预防大鼠饮食诱导的代谢综合征。

An inhibitor of phospholipase A2 group IIA modulates adipocyte signaling and protects against diet-induced metabolic syndrome in rats.

机构信息

School of Biomedical Sciences, The University of Queensland, Brisbane, Queensland, Australia.

出版信息

Diabetes. 2012 Sep;61(9):2320-9. doi: 10.2337/db11-1179.

Abstract

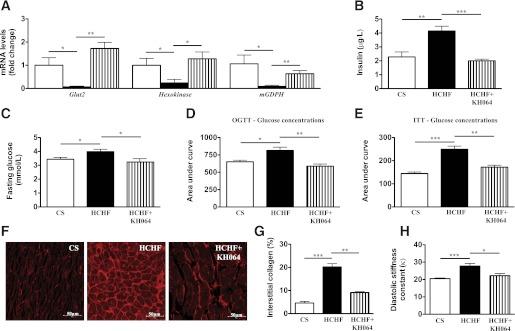
Obesity, type 2 diabetes, and cardiovascular disease correlate with infiltration to adipose tissue of different immune cells, with uncertain influences on metabolism. Rats were fed a diet high in carbohydrates and saturated fats to develop diet-induced obesity over 16 weeks. This nutritional overload caused overexpression and secretion of phospholipase A(2) group IIA (pla2g2a) from immune cells in adipose tissue rather than adipocytes, whereas expression of adipose-specific phospholipase A(2) (pla2g16) was unchanged. These immune cells produce prostaglandin E(2) (PGE(2)), which influences adipocyte signaling. We found that a selective inhibitor of human pla2g2a (5-(4-benzyloxyphenyl)-(4S)-(phenyl-heptanoylamino)-pentanoic acid [KH064]) attenuated secretion of PGE(2) from human immune cells stimulated with the fatty acid, palmitic acid, or with lipopolysaccharide. Oral administration of KH064 (5 mg/kg/day) to rats fed the high-carbohydrate, high-fat diet prevented the overexpression of pla2g2a and the increased macrophage infiltration and elevated PGE(2) concentrations in adipose tissue. The treatment also attenuated visceral adiposity and reversed most characteristics of metabolic syndrome, producing marked improvements in insulin sensitivity, glucose intolerance, and cardiovascular abnormalities. We suggest that pla2g2a may have a causal relationship with chronic adiposity and metabolic syndrome and that its inhibition in vivo may be a valuable new approach to treat obesity, type 2 diabetes, and metabolic dysfunction in humans.

摘要

肥胖症、2 型糖尿病和心血管疾病与不同免疫细胞浸润脂肪组织相关,但其对代谢的影响尚不确定。研究人员通过给大鼠喂食高碳水化合物和饱和脂肪的饮食,使其在 16 周内发展成为饮食诱导性肥胖。这种营养超负荷导致免疫细胞而非脂肪细胞中磷脂酶 A2 组 IIA(pla2g2a)过度表达和分泌,而脂肪特异性磷脂酶 A2(pla2g16)的表达则保持不变。这些免疫细胞产生前列腺素 E2(PGE2),影响脂肪细胞信号转导。我们发现,人 pla2g2a 的选择性抑制剂(5-(4-苯氧苯基)-(4S)-(苯基-庚酰氨基)-戊酸[KH064])可减弱脂肪酸棕榈酸或脂多糖刺激的人免疫细胞中 PGE2 的分泌。给喂食高碳水化合物高脂肪饮食的大鼠口服 KH064(5mg/kg/天)可预防 pla2g2a 过表达以及巨噬细胞浸润增加和脂肪组织中 PGE2 浓度升高。该治疗还可减轻内脏肥胖,并逆转代谢综合征的大多数特征,显著改善胰岛素敏感性、葡萄糖耐量和心血管异常。我们认为 pla2g2a 可能与慢性肥胖和代谢综合征存在因果关系,其在体内的抑制作用可能是治疗肥胖症、2 型糖尿病和人类代谢功能障碍的一种有价值的新方法。

https://cdn.ncbi.nlm.nih.gov/pmc/blobs/5c09/3425408/57b4d8d0c22a/2320fig1.jpg

文献检索

告别复杂PubMed语法,用中文像聊天一样搜索,搜遍4000万医学文献。AI智能推荐,让科研检索更轻松。

立即免费搜索

文件翻译

保留排版,准确专业,支持PDF/Word/PPT等文件格式,支持 12+语言互译。

免费翻译文档

深度研究

AI帮你快速写综述,25分钟生成高质量综述,智能提取关键信息,辅助科研写作。

立即免费体验