Suppr超能文献

脂多糖作为 HIV-1 感染患者免疫激活标志物的作用:系统文献回顾。

The role of lipopolysaccharide as a marker of immune activation in HIV-1 infected patients: a systematic literature review.

机构信息

Department of Infectious Diseases, L'Archet Hospital, University of Nice, Nice, France.

出版信息

Virol J. 2012 Aug 27;9:174. doi: 10.1186/1743-422X-9-174.

Abstract

BACKGROUND

Recent observational studies suggest a role for lipopolysaccharide (LPS) as a marker of immune activation in HIV-infected patients, with potential repercussions on the effectiveness of antiretroviral regimens.

OBJECT

A systematic review of LPS as a marker of immune activation in HIV-1 infected patients.

DATA SOURCES

MEDLINE register of articles and international conference proceedings.

REVIEW METHODS

Case-control studies comparing the role of plasma LPS as a marker of immune activation in HIV-infected patients versus HIV negative subjects.

DATA SYNTHESIS

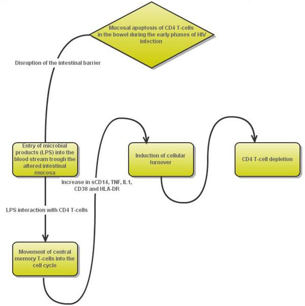
Two hundred and six articles were selected using MEDLINE, plus 51 studies presented at international conferences. Plasma LPS is a marker of immune activation in HIV-infected patients, determining the entry of central memory CD4+ T cells into the replication cycle and finally generating cell death. Plasma LPS probably results from immune-mediated alterations of the intestinal barrier, which can occur soon after HIV seroconversion. LPS is a likely marker of disease progression, as it drives chronic monocyte activation, and some studies suggest that hyperexpression of CCR5 receptors, related to LPS plasma levels, could be responsible for monocyte trafficking in the brain compartment and for the appearance of HIV-associated neurocognitive disorders. Long-term combination antiretroviral therapy (cART) generally reduces LPS concentrations, but rarely to the same levels as in the control group. This phenomenon probably depends on ongoing but incomplete repair of the mucosal barrier. Only in patients achieving maximal viral suppression (i.e. viral load < 2.5 cp/ml) are LPS levels comparable to healthy donors. In successfully treated patients who did not restore CD4+ T cells, one hypothesis is that the degree of residual microbial translocation, measured by LPS, alters the turnover of CD4+ T cells.

CONCLUSIONS

LPS is a marker of microbial translocation, responsible for chronic immune activation in HIV-infected patients. Even in successfully treated patients, LPS values are rarely normal. Several studies suggest a role for LPS as a negative predictive marker of immune restoration in patients with blunted CD4 T cell gain.

摘要

背景

最近的观察性研究表明,脂多糖(LPS)作为 HIV 感染患者免疫激活的标志物具有重要意义,可能会对抗逆转录病毒治疗方案的效果产生影响。

目的

系统评价 LPS 作为 HIV-1 感染患者免疫激活标志物的作用。

资料来源

MEDLINE 文章注册库和国际会议论文集。

研究方法

病例对照研究比较了 HIV 感染患者与 HIV 阴性对照者血浆 LPS 作为免疫激活标志物的作用。

资料综合

使用 MEDLINE 选择了 206 篇文章,加上国际会议上提出的 51 项研究。血浆 LPS 是 HIV 感染患者免疫激活的标志物,它决定了中央记忆 CD4+T 细胞进入复制周期,最终导致细胞死亡。血浆 LPS 可能源于肠道屏障的免疫介导改变,这种改变可能在 HIV 血清转换后不久就会发生。LPS 是疾病进展的一个可能标志物,因为它驱动慢性单核细胞激活,一些研究表明,与 LPS 血浆水平相关的 CCR5 受体的过度表达可能是单核细胞在脑区迁移并导致出现 HIV 相关神经认知障碍的原因。长期联合抗逆转录病毒治疗(cART)通常会降低 LPS 浓度,但很少能降低到与对照组相同的水平。这种现象可能取决于肠道黏膜屏障的持续但不完全修复。只有在实现最大病毒抑制(即病毒载量<2.5 cp/ml)的患者中,LPS 水平才与健康供者相当。在成功治疗但未恢复 CD4+T 细胞的患者中,有一种假设是,LPS 测量的残余微生物易位程度改变了 CD4+T 细胞的更新。

结论

LPS 是微生物易位的标志物,导致 HIV 感染患者的慢性免疫激活。即使在成功治疗的患者中,LPS 值也很少正常。几项研究表明,LPS 作为 CD4+T 细胞获得减少的患者免疫重建的阴性预测标志物具有一定作用。

https://cdn.ncbi.nlm.nih.gov/pmc/blobs/23a4/3495848/6edd494b41f5/1743-422X-9-174-1.jpg

相似文献

2
Antiretrovirals for reducing the risk of mother-to-child transmission of HIV infection.
Cochrane Database Syst Rev. 2011 Jul 6(7):CD003510. doi: 10.1002/14651858.CD003510.pub3.
3
Antiretrovirals for reducing the risk of mother-to-child transmission of HIV infection.
Cochrane Database Syst Rev. 2007 Jan 24(1):CD003510. doi: 10.1002/14651858.CD003510.pub2.
4
Antiretroviral post-exposure prophylaxis (PEP) for occupational HIV exposure.
Cochrane Database Syst Rev. 2007 Jan 24;2007(1):CD002835. doi: 10.1002/14651858.CD002835.pub3.
5
Systemic treatments for metastatic cutaneous melanoma.
Cochrane Database Syst Rev. 2018 Feb 6;2(2):CD011123. doi: 10.1002/14651858.CD011123.pub2.
7
Effectiveness of antiretroviral therapy in HIV-infected children under 2 years of age.
Cochrane Database Syst Rev. 2012 Jul 11(7):CD004772. doi: 10.1002/14651858.CD004772.pub3.
8
Systemic pharmacological treatments for chronic plaque psoriasis: a network meta-analysis.
Cochrane Database Syst Rev. 2020 Jan 9;1(1):CD011535. doi: 10.1002/14651858.CD011535.pub3.
9
Antihelminthics in helminth-endemic areas: effects on HIV disease progression.
Cochrane Database Syst Rev. 2016 Apr 14;4(4):CD006419. doi: 10.1002/14651858.CD006419.pub4.
10
Optimal time for initiation of antiretroviral therapy in asymptomatic, HIV-infected, treatment-naive adults.
Cochrane Database Syst Rev. 2010 Mar 17;2010(3):CD008272. doi: 10.1002/14651858.CD008272.pub2.

引用本文的文献

2
MDSC expansion during HIV infection: regulators, ART and immune reconstitution.
Genes Immun. 2024 Jun;25(3):242-253. doi: 10.1038/s41435-024-00272-9. Epub 2024 Apr 11.
4
Association of Fatty Acid Signatures with HIV Viremia in Pregnancy.
AIDS Res Hum Retroviruses. 2024 Apr;40(4):257-267. doi: 10.1089/AID.2023.0040. Epub 2023 Oct 30.
5
HIV-1 activates oxidative phosphorylation in infected CD4 T cells in a human tonsil explant model.
Front Immunol. 2023 May 30;14:1172938. doi: 10.3389/fimmu.2023.1172938. eCollection 2023.
7
Distinct inflammation-related proteins associated with T cell immune recovery during chronic HIV-1 infection.
Emerg Microbes Infect. 2023 Dec;12(1):2150566. doi: 10.1080/22221751.2022.2150566.
9
SAMHD1 Promotes the Antiretroviral Adaptive Immune Response in Mice Exposed to Lipopolysaccharide.
J Immunol. 2022 Jan 15;208(2):444-453. doi: 10.4049/jimmunol.2001389. Epub 2021 Dec 10.

本文引用的文献

3
Microbial translocation: a marker of advanced HIV-1 infection and a predictor of treatment failure?
J Infect Dis. 2011 Mar 1;203(5):747-8. doi: 10.1093/infdis/jiq109. Epub 2011 Jan 28.
4
Elite controllers display higher activation on central memory CD8 T cells than HIV patients successfully on HAART.
AIDS Res Hum Retroviruses. 2011 Feb;27(2):157-65. doi: 10.1089/aid.2010.0107. Epub 2010 Oct 21.
7
Microbial translocation correlates with the severity of both HIV-1 and HIV-2 infections.
J Infect Dis. 2010 Apr 15;201(8):1150-4. doi: 10.1086/651430.
8
Characteristics of Activated Monocyte Phenotype Support R5-Tropic Human Immunodeficiency Virus.
Immunol Immunogenet Insights. 2009;1:15-20. doi: 10.4137/iii.s2011.
9
Microbial translocation is associated with residual viral replication in HAART-treated HIV+ subjects with <50copies/ml HIV-1 RNA.
J Clin Virol. 2009 Dec;46(4):367-70. doi: 10.1016/j.jcv.2009.09.011. Epub 2009 Sep 25.
10
Microbial translocation, the innate cytokine response, and HIV-1 disease progression in Africa.
Proc Natl Acad Sci U S A. 2009 Apr 21;106(16):6718-23. doi: 10.1073/pnas.0901983106. Epub 2009 Apr 8.

文献AI研究员

20分钟写一篇综述,助力文献阅读效率提升50倍。

立即体验

用中文搜PubMed

大模型驱动的PubMed中文搜索引擎

马上搜索

文档翻译

学术文献翻译模型,支持多种主流文档格式。

立即体验