Department of Physiology, Development, and Neuroscience, University of Cambridge, Downing Street, Cambridge CB2 3DY, UK.
Neuron. 2012 Sep 6;75(5):786-98. doi: 10.1016/j.neuron.2012.06.033.
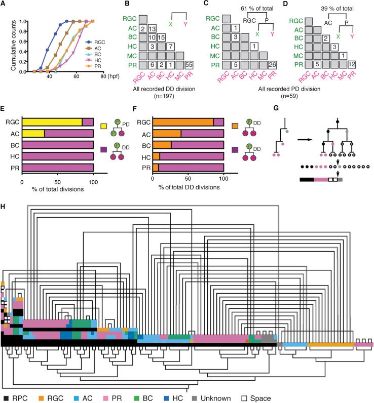
A fundamental question in developmental neuroscience is how a collection of progenitor cells proliferates and differentiates to create a brain of the appropriate size and cellular composition. To address this issue, we devised lineage-tracing assays in developing zebrafish embryos to reconstruct entire retinal lineage progressions in vivo and thereby provide a complete quantitative map of the generation of a vertebrate CNS tissue from individual progenitors. These lineage data are consistent with a simple model in which the retina is derived from a set of equipotent retinal progenitor cells (RPCs) that are subject to stochastic factors controlling lineage progression. Clone formation in mutant embryos reveals that the transcription factor Ath5 acts as a molecular link between fate choice and mode of cell division, giving insight into the elusive molecular mechanisms of histogenesis, the conserved temporal order by which neurons of different types exit the cell cycle.
发育神经科学的一个基本问题是,祖细胞如何增殖和分化,从而形成具有适当大小和细胞组成的大脑。为了解决这个问题,我们在发育中的斑马鱼胚胎中设计了谱系追踪测定法,以在体内重建整个视网膜谱系的进展,从而为从单个祖细胞生成脊椎动物中枢神经系统组织提供完整的定量图谱。这些谱系数据与一个简单的模型一致,即视网膜来源于一组具有潜能的视网膜祖细胞(RPCs),这些细胞受到控制谱系进展的随机因素的影响。突变胚胎中的克隆形成揭示了转录因子 Ath5 作为命运选择和细胞分裂方式之间的分子联系,深入了解了组织发生的难以捉摸的分子机制,即不同类型的神经元退出细胞周期的保守时间顺序。