Suppr超能文献

腺病毒介导的 NIS 放射性病毒疗法中病毒剂量、放射性碘摄取和延迟外排与治疗效果相关。

Viral dose, radioiodide uptake, and delayed efflux in adenovirus-mediated NIS radiovirotherapy correlates with treatment efficacy.

机构信息

Division of Endocrinology, Diabetes, Metabolism, Nutrition, Mayo Clinic, Rochester, MN 55905, USA.

出版信息

Gene Ther. 2013 May;20(5):567-74. doi: 10.1038/gt.2012.71. Epub 2012 Sep 13.

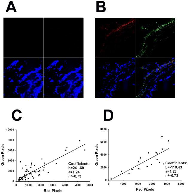
Abstract

We have constructed a prostate tumor-specific conditionally replicating adenovirus (CRAd), named Ad5PB_RSV-NIS, which expresses the human sodium iodine symporter (NIS) gene. LNCaP tumors were established in nude mice and infected with this CRAd to study tumor viral spread, NIS expression, and efficacy. Using quantitative PCR, we found a linear correlation between the viral dose and viral genome copy numbers recovered after tumor infection. Confocal microscopy showed a linear correlation between adenovirus density and NIS expression. Radioiodide uptake vs virus dose-response curves revealed that the dose response curve was not linear and displayed a lower threshold of detection at 10(7) vp (virus particles) and an upper plateau of uptake at 10(11) vp. The outcome of radiovirotherapy was highly dependent upon viral dose. At 10(10) vp, no significant differences were observed between virotherapy alone or radiovirotherapy. However, when radioiodide therapy was combined with virotherapy at a dose of 10(11) vp, significant improvement in survival was observed, indicating a relationship between viral dose-response uptake and the efficacy of radiovirotherapy. The reasons behind the differences in radioiodide therapy efficacy can be ascribed to more efficient viral tumor spread and a decrease in the rate of radioisotope efflux. Our results have important implications regarding the desirable and undesirable characteristics of vectors for clinical translation of virus-mediated NIS transfer therapy.

摘要

我们构建了一种前列腺肿瘤特异性条件复制腺病毒(CRAd),命名为 Ad5PB_RSV-NIS,它表达人钠碘同向转运体(NIS)基因。在裸鼠中建立 LNCaP 肿瘤,并感染这种 CRAd 以研究肿瘤病毒传播、NIS 表达和疗效。使用定量 PCR,我们发现病毒剂量与肿瘤感染后回收的病毒基因组拷贝数之间存在线性相关。共聚焦显微镜显示腺病毒密度与 NIS 表达之间存在线性相关。放射性碘摄取与病毒剂量反应曲线表明,剂量反应曲线不是线性的,在 10(7) vp(病毒颗粒)检测下限有一个较低的阈值,在 10(11) vp 有一个摄取的上限平台。放射病毒治疗的结果高度依赖于病毒剂量。在 10(10) vp 时,单独病毒治疗或放射病毒治疗之间没有观察到显著差异。然而,当放射性碘治疗与病毒治疗相结合剂量为 10(11) vp 时,观察到生存显著改善,表明病毒剂量反应摄取与放射病毒治疗的疗效之间存在关系。放射性碘治疗疗效差异的原因可以归因于病毒在肿瘤中的传播效率更高和放射性同位素流出率降低。我们的研究结果对于病毒介导的 NIS 转移治疗的临床转化载体的理想和不理想特征具有重要意义。

https://cdn.ncbi.nlm.nih.gov/pmc/blobs/b710/3525803/18878ba53777/nihms399192f1.jpg

文献AI研究员

20分钟写一篇综述,助力文献阅读效率提升50倍。

立即体验

用中文搜PubMed

大模型驱动的PubMed中文搜索引擎

马上搜索

文档翻译

学术文献翻译模型,支持多种主流文档格式。

立即体验