Suppr超能文献

美国野生鸟类中低致病性禽流感病毒的分子监测:来自血凝素基因的推断。

Molecular surveillance of low pathogenic avian influenza viruses in wild birds across the United States: inferences from the hemagglutinin gene.

机构信息

National Wildlife Research Center, Wildlife Services, United States Department of Agriculture, Fort Collins, Colorado, United States of America.

出版信息

PLoS One. 2012;7(12):e50834. doi: 10.1371/journal.pone.0050834. Epub 2012 Dec 4.

Abstract

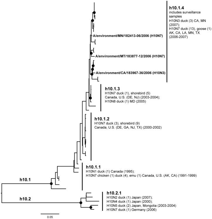
A United States interagency avian influenza surveillance plan was initiated in 2006 for early detection of highly pathogenic avian influenza viruses (HPAIV) in wild birds. The plan included a variety of wild bird sampling strategies including the testing of fecal samples from aquatic areas throughout the United States from April 2006 through December 2007. Although HPAIV was not detected through this surveillance effort we were able to obtain 759 fecal samples that were positive for low pathogenic avian influenza virus (LPAIV). We used 136 DNA sequences obtained from these samples along with samples from a public influenza sequence database for a phylogenetic assessment of hemagglutinin (HA) diversity in the United States. We analyzed sequences from all HA subtypes except H5, H7, H14 and H15 to examine genetic variation, exchange between Eurasia and North America, and geographic distribution of LPAIV in wild birds in the United States. This study confirms intercontinental exchange of some HA subtypes (including a newly documented H9 exchange event), as well as identifies subtypes that do not regularly experience intercontinental gene flow but have been circulating and evolving in North America for at least the past 20 years. These HA subtypes have high levels of genetic diversity with many lineages co-circulating within the wild birds of North America. The surveillance effort that provided these samples demonstrates that such efforts, albeit labor-intensive, provide important information about the ecology of LPAIV circulating in North America.

摘要

美国于 2006 年启动了一项多部门合作的禽流感监测计划,旨在早期发现野生鸟类中的高致病性禽流感病毒(HPAIV)。该计划包括各种野生鸟类采样策略,包括 2006 年 4 月至 2007 年 12 月期间对美国各地水域的粪便样本进行检测。尽管通过这项监测工作未发现 HPAIV,但我们成功获得了 759 份低致病性禽流感病毒(LPAIV)阳性的粪便样本。我们使用从这些样本中获得的 136 个 DNA 序列以及公共流感序列数据库中的样本,对美国 H5、H7、H14 和 H15 以外的所有血凝素(HA)亚型进行了遗传多样性的系统发育评估。我们分析了除 H5、H7、H14 和 H15 以外的所有 HA 亚型的序列,以研究 LPAIV 在野生鸟类中的遗传变异、欧亚大陆和北美之间的基因交换以及地理分布。这项研究证实了一些 HA 亚型的洲际交换(包括新记录的 H9 交换事件),并确定了一些亚型通常不会经历洲际基因流动,但至少在过去 20 年中一直在北美循环和演变。这些 HA 亚型具有高水平的遗传多样性,许多谱系在北美的野生鸟类中共同循环。提供这些样本的监测工作表明,尽管这项工作劳动强度大,但提供了有关在北美循环的 LPAIV 生态学的重要信息。

https://cdn.ncbi.nlm.nih.gov/pmc/blobs/26b8/3514193/96a4f4791516/pone.0050834.g001.jpg

文献AI研究员

20分钟写一篇综述,助力文献阅读效率提升50倍。

立即体验

用中文搜PubMed

大模型驱动的PubMed中文搜索引擎

马上搜索

文档翻译

学术文献翻译模型,支持多种主流文档格式。

立即体验