Institute of Biochemistry and Molecular Biology, Medical School, RWTH Aachen University, Pauwelsstraße 30, 52074, Aachen, Germany.
Cell Commun Signal. 2013 Jan 19;11(1):5. doi: 10.1186/1478-811X-11-5.
Although ADP-ribosylation has been described five decades ago, only recently a distinction has been made between eukaryotic intracellular poly- and mono-ADP-ribosylating enzymes. Poly-ADP-ribosylation by ARTD1 (formerly PARP1) is best known for its role in DNA damage repair. Other polymer forming enzymes are ARTD2 (formerly PARP2), ARTD3 (formerly PARP3) and ARTD5/6 (formerly Tankyrase 1/2), the latter being involved in Wnt signaling and regulation of 3BP2. Thus several different functions of poly-ADP-ribosylation have been well described whereas intracellular mono-ADP-ribosylation is currently largely undefined. It is for example not known which proteins function as substrate for the different mono-ARTDs. This is partially due to lack of suitable reagents to study mono-ADP-ribosylation, which limits the current understanding of this post-translational modification.
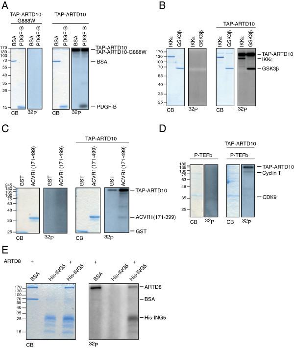
We have optimized a novel screening method employing protein microarrays, ProtoArrays®, applied here for the identification of substrates of ARTD10 (formerly PARP10) and ARTD8 (formerly PARP14). The results of this substrate screen were validated using in vitro ADP-ribosylation assays with recombinant proteins. Further analysis of the novel ARTD10 substrate GSK3β revealed mono-ADP-ribosylation as a regulatory mechanism of kinase activity by non-competitive inhibition in vitro. Additionally, manipulation of the ARTD10 levels in cells accordingly influenced GSK3β activity. Together these data provide the first evidence for a role of endogenous mono-ADP-ribosylation in intracellular signaling.
Our findings indicate that substrates of ADP-ribosyltransferases can be identified using protein microarrays. The discovered substrates of ARTD10 and ARTD8 provide the first sets of proteins that are modified by mono-ADP-ribosyltransferases in vitro. By studying one of the ARTD10 substrates more closely, the kinase GSK3β, we identified mono-ADP-ribosylation as a negative regulator of kinase activity.
尽管 ADP- 核糖基化在五十年前就已被描述,但直到最近才区分出真核细胞内多聚和单 ADP- 核糖基化酶。ARTD1(以前称为 PARP1)的多聚 ADP- 核糖基化以其在 DNA 损伤修复中的作用而闻名。其他聚合酶形成酶包括 ARTD2(以前称为 PARP2)、ARTD3(以前称为 PARP3)和 ARTD5/6(以前称为 Tankyrase 1/2),后者参与 Wnt 信号转导和 3BP2 的调节。因此,多聚 ADP- 核糖基化的几种不同功能已经得到了很好的描述,而细胞内单 ADP- 核糖基化目前还没有明确的定义。例如,目前尚不清楚哪些蛋白质是不同的单 ADP- 核糖基转移酶的底物。这部分是由于缺乏研究单 ADP- 核糖基化的合适试剂,这限制了对这种翻译后修饰的当前理解。
我们优化了一种新的筛选方法,该方法采用蛋白质微阵列(ProtoArrays®),这里应用该方法来鉴定 ARTD10(以前称为 PARP10)和 ARTD8(以前称为 PARP14)的底物。使用重组蛋白进行体外 ADP- 核糖基化测定验证了该底物筛选的结果。对新型 ARTD10 底物 GSK3β的进一步分析表明,体外非竞争性抑制作用是激酶活性的一种调节机制。此外,相应地在细胞中操纵 ARTD10 水平会影响 GSK3β活性。这些数据一起首次提供了内源性单 ADP- 核糖基化在细胞内信号转导中的作用的证据。
我们的发现表明,使用蛋白质微阵列可以鉴定 ADP- 核糖基转移酶的底物。ARTD10 和 ARTD8 的发现的底物提供了在体外被单 ADP- 核糖基转移酶修饰的第一批蛋白质。通过更仔细地研究 ARTD10 的一个底物,激酶 GSK3β,我们发现单 ADP- 核糖基化是激酶活性的负调节剂。