Suppr超能文献

ARTD10 的动态亚细胞定位及其与泛素受体 p62 的相互作用。

Dynamic subcellular localization of the mono-ADP-ribosyltransferase ARTD10 and interaction with the ubiquitin receptor p62.

机构信息

Institute of Biochemistry and Molecular Biology, Medical School, RWTH Aachen University, Pauwelsstraße 30, Aachen, 52074, Germany.

出版信息

Cell Commun Signal. 2012 Sep 20;10(1):28. doi: 10.1186/1478-811X-10-28.

Abstract

BACKGROUND

ADP-ribosylation is a posttranslational modification catalyzed in cells by ADP-ribosyltransferases (ARTD or PARP enzymes). The ARTD family consists of 17 members. Some ARTDs modify their substrates by adding ADP-ribose in an iterative process, thereby synthesizing ADP-ribose polymers, the best-studied example being ARTD1/PARP1. Other ARTDs appear to mono-ADP-ribosylate their substrates and are unable to form polymers. The founding member of this latter subclass is ARTD10/PARP10, which we identified as an interaction partner of the nuclear oncoprotein MYC. Biochemically ARTD10 uses substrate-assisted catalysis to modify its substrates. Our previous studies indicated that ARTD10 may shuttle between the nuclear and cytoplasmic compartments. We have now addressed this in more detail.

RESULTS

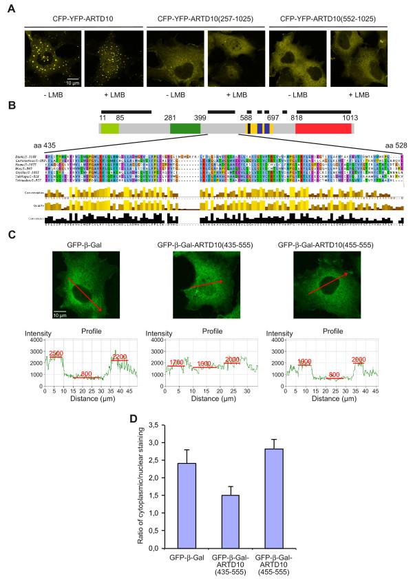
We have characterized the subcellular localization of ARTD10 using live-cell imaging techniques. ARTD10 shuttles between the cytoplasmic and nuclear compartments. When nuclear, ARTD10 can interact with MYC as measured by bimolecular fluorescence complementation. The shuttling is controlled by a Crm1-dependent nuclear export sequence and a central ARTD10 region that promotes nuclear localization. The latter lacks a classical nuclear localization sequence and does not promote full nuclear localization. Rather this non-conventional nuclear localization sequence results in an equal distribution of ARTD10 between the cytoplasmic and the nuclear compartments. ARTD10 forms discrete and dynamic bodies primarily in the cytoplasm but also in the nucleus. These contain poly-ubiquitin and co-localize in part with structures containing the poly-ubiquitin receptor p62/SQSTM1. The co-localization depends on the ubiquitin-associated domain of p62, which mediates interaction with poly-ubiquitin.

CONCLUSIONS

Our findings demonstrate that ARTD10 is a highly dynamic protein. It shuttles between the nuclear and cytosolic compartments dependent on a classical nuclear export sequence and a domain that mediates nuclear uptake. Moreover ARTD10 forms discrete bodies that exchange subunits rapidly. These bodies associate at least in part with the poly-ubiquitin receptor p62. Because this protein is involved in the uptake of cargo into autophagosomes, our results suggest a link between the formation of ARTD10 bodies and autophagy. LAY Post-translational modifications refer to changes in the chemical appearance of proteins and occur, as the name implies, after proteins have been synthesized. These modifications frequently affect the behavior of proteins, including alterations in their activity or their subcellular localization. One of these modifications is the addition of ADP-ribose to a substrate from the cofactor NAD+. The enzymes responsible for this reaction are ADP-ribosyltransferases (ARTDs or previously named PARPs). Presently we know very little about the role of mono-ADP-ribosylation of proteins that occurs in cells. We identified ARTD10, a mono-ADP-ribosyltransferase, as an interaction partner of the oncoprotein MYC. In this study we have analyzed how ARTD10 moves within a cell. By using different live-cell imaging technologies that allow us to follow the position of ARTD10 molecules over time, we found that ARTD10 shuttles constantly in and out of the nucleus. In the cytosol ARTD10 forms distinct structures or bodies that themselves are moving within the cell and that exchange ARTD10 subunits rapidly. We have identified the regions within ARTD10 that are required for these movements. Moreover we defined these bodies as structures that interact with p62. This protein is known to play a role in bringing other proteins to a structure referred to as the autophagosome, which is involved in eliminating debris in cells. Thus our work suggests that ARTD10 might be involved in and is regulated by ADP-riboslyation autophagosomal processes.

摘要

背景

ADP-核糖基化是细胞内由 ADP-核糖基转移酶(ARTD 或 PARP 酶)催化的一种翻译后修饰。ARTD 家族由 17 个成员组成。一些 ARTD 通过添加 ADP-核糖来迭代地修饰其底物,从而合成 ADP-核糖聚合物,研究最充分的例子是 ARTD1/PARP1。其他 ARTD 似乎单 ADP-核糖基化其底物,并且无法形成聚合物。这个亚类的创始成员是 ARTD10/PARP10,我们发现它是核癌蛋白 MYC 的相互作用伙伴。从生化角度来看,ARTD10 使用底物辅助催化来修饰其底物。我们之前的研究表明,ARTD10 可能在核和细胞质隔间之间穿梭。我们现在更详细地研究了这一点。

结果

我们使用活细胞成像技术来描述 ARTD10 的亚细胞定位。ARTD10 在细胞质和核隔间之间穿梭。当在核内时,ARTD10 可以与 MYC 相互作用,如双分子荧光互补所测量的。穿梭受 Crm1 依赖性核输出序列和促进核定位的 ARTD10 中心区域控制。后者缺乏经典的核定位序列,并且不能促进完全核定位。相反,这种非传统的核定位序列导致 ARTD10 在细胞质和核隔间之间均匀分布。ARTD10 主要在细胞质中形成离散和动态的体,但也在核中形成。这些包含多泛素并部分与包含多泛素受体 p62/SQSTM1 的结构共定位。共定位取决于 p62 的泛素相关结构域,该结构域介导与多泛素的相互作用。

结论

我们的发现表明 ARTD10 是一种高度动态的蛋白质。它依赖于经典的核输出序列和介导核摄取的结构域,在核和细胞质隔间之间穿梭。此外,ARTD10 形成离散的体,其亚基迅速交换。这些体至少部分与多泛素受体 p62 相关联。由于该蛋白参与了货物进入自噬体的摄取,因此我们的结果表明 ARTD10 体的形成与自噬之间存在联系。

翻译后的修饰是指蛋白质化学外观的变化,发生在蛋白质合成之后。这些修饰经常影响蛋白质的行为,包括改变其活性或亚细胞定位。这些修饰之一是从辅因子 NAD+ 向底物添加 ADP-核糖。负责此反应的酶是 ADP-核糖基转移酶(ARTD 或以前称为 PARP)。目前,我们对细胞中发生的蛋白质单 ADP-核糖基化的作用知之甚少。我们确定了 ARTD10,一种单 ADP-核糖基转移酶,作为癌蛋白 MYC 的相互作用伙伴。在这项研究中,我们分析了 ARTD10 如何在细胞内移动。通过使用不同的活细胞成像技术,使我们能够随时间跟踪 ARTD10 分子的位置,我们发现 ARTD10 在核内和核外不断穿梭。在细胞质中,ARTD10 形成独特的结构或体,这些结构或体本身在细胞内移动,并快速交换 ARTD10 亚基。我们确定了 ARTD10 中需要这些运动的区域。此外,我们将这些结构定义为与 p62 相互作用的结构。已知该蛋白在将其他蛋白带到称为自噬体的结构中发挥作用,自噬体参与消除细胞中的碎片。因此,我们的工作表明 ARTD10 可能参与并受 ADP-核糖基化自噬体过程的调节。

https://cdn.ncbi.nlm.nih.gov/pmc/blobs/bafb/3508985/5cba3db1343b/1478-811X-10-28-1.jpg

文献检索

告别复杂PubMed语法,用中文像聊天一样搜索,搜遍4000万医学文献。AI智能推荐,让科研检索更轻松。

立即免费搜索

文件翻译

保留排版,准确专业,支持PDF/Word/PPT等文件格式,支持 12+语言互译。

免费翻译文档

深度研究

AI帮你快速写综述,25分钟生成高质量综述,智能提取关键信息,辅助科研写作。

立即免费体验