Department of Biological Chemistry, School of Medicine, University of California, Irvine, CA, USA.
Oncogene. 2014 Jan 30;33(5):632-42. doi: 10.1038/onc.2012.620. Epub 2013 Jan 21.
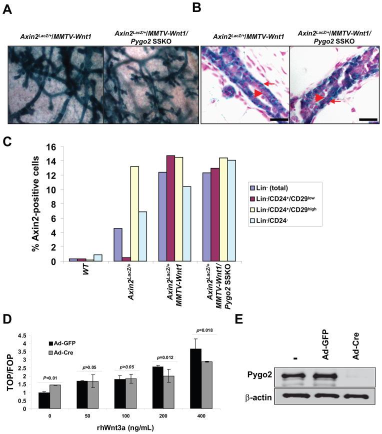
Little is known about chromatin mechanisms that regulate tumor-initiating cells that are proposed to be responsible for tumor recurrence and relapse. We have previously shown that Pygopus 2 (Pygo2), a chromatin effector and context-dependent Wnt signaling coactivator, regulates mammary gland development by expanding epithelial stem/progenitor cells. However, the role of Pygo2 in mammary tumorigenesis in vivo remains to be addressed. In this study, we show that epithelia-specific ablation of Pygo2 in MMTV-Wnt1 transgenic mice results in delayed mammary ductal elongation, but the hyperbranching phenotype, aberrant accumulation of stem/progenitor-like cells, and canonical Wnt signaling output are largely unaffected. Chronic loss of Pygo2 significantly delays mammary tumor onset in MMTV-Wnt1 females, whereas acute deletion of Pygo2 in MMTV-Wnt1 tumor cells leads to a significant decrease in their tumor-initiating capability upon transplantation. Finally, we provide evidence supporting a role for Pygo2 in modulating the lineage potential of MMTV-Wnt1 tumor initiating cells. Collectively, our results suggest that Pygo2 acts at a step downstream of mammary stem cell accumulation to facilitate transformation, and that it regulates the tumor initiating capacity and lineage preference of the already transformed mammary cells, in MMTV-Wnt1 mice. These findings offer valuable insights into our understanding of the molecular basis of heterogeneity within breast tumors.
关于调控肿瘤起始细胞的染色质机制知之甚少,而肿瘤起始细胞被认为是肿瘤复发和转移的原因。我们之前的研究表明,染色质效应因子和上下文依赖的 Wnt 信号共激活因子 Pygopus 2(Pygo2)通过扩展上皮干细胞/祖细胞来调节乳腺发育。然而,Pygo2 在体内乳腺肿瘤发生中的作用仍有待解决。在这项研究中,我们表明,在 MMTV-Wnt1 转基因小鼠中特异性敲除 Pygo2 会导致乳腺导管伸长延迟,但过度分支表型、干细胞/祖细胞样细胞异常积累和经典 Wnt 信号输出在很大程度上不受影响。慢性缺失 Pygo2 显著延迟 MMTV-Wnt1 雌性小鼠的乳腺肿瘤发生,而急性敲除 MMTV-Wnt1 肿瘤细胞中的 Pygo2 会导致其在移植后肿瘤起始能力显著降低。最后,我们提供了支持 Pygo2 调节 MMTV-Wnt1 肿瘤起始细胞谱系潜能的证据。综上所述,我们的研究结果表明,Pygo2 在促进转化的过程中作用于乳腺干细胞积累的下游步骤,并且它调节了已经转化的乳腺细胞的肿瘤起始能力和谱系偏好,在 MMTV-Wnt1 小鼠中。这些发现为我们理解乳腺癌异质性的分子基础提供了有价值的见解。