Thoracic Oncology, Institute of Molecular Medicine, Trinity Centre for Health Sciences St. James's Hospital & Trinity College Dublin, Dublin, Ireland.
PLoS One. 2013;8(1):e54193. doi: 10.1371/journal.pone.0054193. Epub 2013 Jan 17.
Inherent and acquired cisplatin resistance reduces the effectiveness of this agent in the management of non-small cell lung cancer (NSCLC). Understanding the molecular mechanisms underlying this process may result in the development of novel agents to enhance the sensitivity of cisplatin.
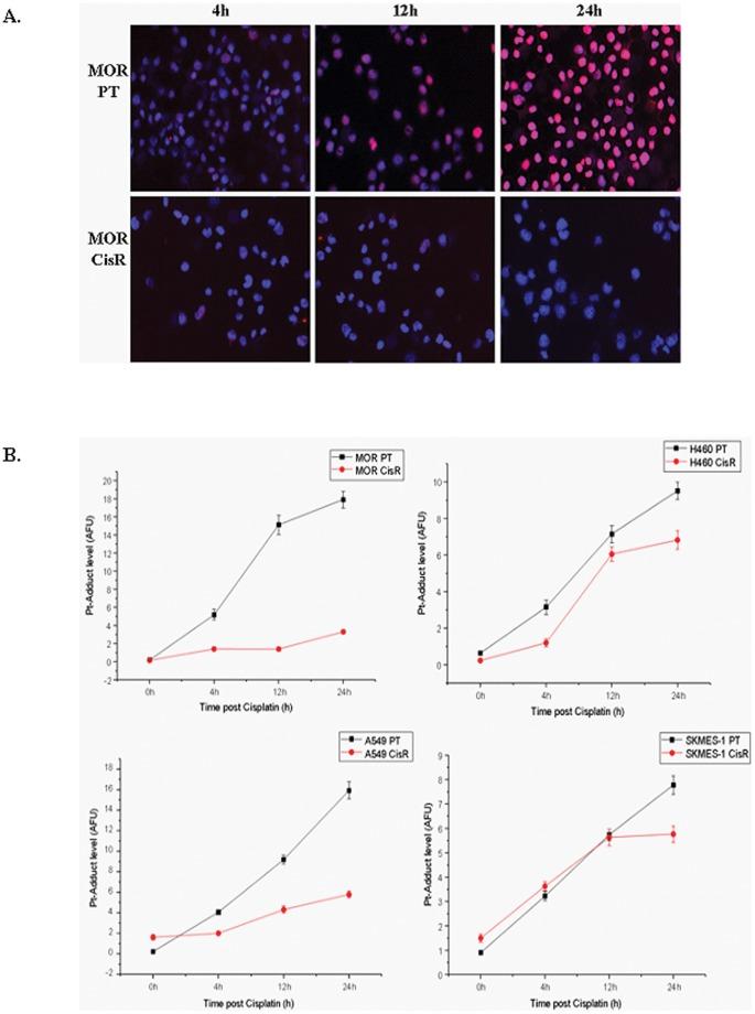
An isogenic model of cisplatin resistance was generated in a panel of NSCLC cell lines (A549, SKMES-1, MOR, H460). Over a period of twelve months, cisplatin resistant (CisR) cell lines were derived from original, age-matched parent cells (PT) and subsequently characterized. Proliferation (MTT) and clonogenic survival assays (crystal violet) were carried out between PT and CisR cells. Cellular response to cisplatin-induced apoptosis and cell cycle distribution were examined by FACS analysis. A panel of cancer stem cell and pluripotent markers was examined in addition to the EMT proteins, c-Met and β-catenin. Cisplatin-DNA adduct formation, DNA damage (γH2AX) and cellular platinum uptake (ICP-MS) was also assessed.
Characterisation studies demonstrated a decreased proliferative capacity of lung tumour cells in response to cisplatin, increased resistance to cisplatin-induced cell death, accumulation of resistant cells in the G0/G1 phase of the cell cycle and enhanced clonogenic survival ability. Moreover, resistant cells displayed a putative stem-like signature with increased expression of CD133+/CD44+cells and increased ALDH activity relative to their corresponding parental cells. The stem cell markers, Nanog, Oct-4 and SOX-2, were significantly upregulated as were the EMT markers, c-Met and β-catenin. While resistant sublines demonstrated decreased uptake of cisplatin in response to treatment, reduced cisplatin-GpG DNA adduct formation and significantly decreased γH2AX foci were observed compared to parental cell lines.
Our results identified cisplatin resistant subpopulations of NSCLC cells with a putative stem-like signature, providing a further understanding of the cellular events associated with the cisplatin resistance phenotype in lung cancer.
内在和获得性顺铂耐药性降低了该药物在非小细胞肺癌 (NSCLC) 治疗中的有效性。了解导致这种过程的分子机制可能会导致开发新型药物来提高顺铂的敏感性。
在一组 NSCLC 细胞系(A549、SKMES-1、MOR、H460)中生成顺铂耐药(CisR)细胞系的同源模型。在十二个月的时间里,从原始的、年龄匹配的亲本细胞 (PT) 中衍生出顺铂耐药 (CisR) 细胞系,并对其进行后续特征描述。在 PT 和 CisR 细胞之间进行增殖(MTT)和克隆存活(结晶紫)测定。通过 FACS 分析检查细胞对顺铂诱导的细胞凋亡和细胞周期分布的反应。除了 EMT 蛋白 c-Met 和 β-catenin 外,还检查了一组癌症干细胞和多能性标记物。还评估了顺铂-DNA 加合物形成、DNA 损伤(γH2AX)和细胞内铂摄取(ICP-MS)。
特征研究表明,肺癌肿瘤细胞对顺铂的增殖能力下降,对顺铂诱导的细胞死亡的抵抗力增加,耐药细胞在细胞周期的 G0/G1 期积累,克隆存活能力增强。此外,耐药细胞表现出一种假定的干细胞样特征,CD133+/CD44+细胞表达增加,相对于相应的亲本细胞,ALDH 活性增加。干细胞标记物 Nanog、Oct-4 和 SOX-2 以及 EMT 标记物 c-Met 和 β-catenin 显著上调。虽然耐药亚系在接受治疗时显示出顺铂摄取减少,但与亲本细胞系相比,观察到顺铂-GpG DNA 加合物形成减少和 γH2AX 焦点明显减少。
我们的研究结果鉴定了具有假定干细胞样特征的 NSCLC 细胞的顺铂耐药亚群,进一步了解了与肺癌中顺铂耐药表型相关的细胞事件。