• 文献检索
  • 文档翻译
  • 深度研究
  • 学术资讯
  • Suppr Zotero 插件Zotero 插件
  • 邀请有礼
  • 套餐&价格
  • 历史记录
应用&插件
Suppr Zotero 插件Zotero 插件浏览器插件Mac 客户端Windows 客户端微信小程序
定价
高级版会员购买积分包购买API积分包
服务
文献检索文档翻译深度研究API 文档MCP 服务
关于我们
关于 Suppr公司介绍联系我们用户协议隐私条款
关注我们

Suppr 超能文献

核心技术专利:CN118964589B侵权必究
粤ICP备2023148730 号-1Suppr @ 2026

文献检索

告别复杂PubMed语法,用中文像聊天一样搜索,搜遍4000万医学文献。AI智能推荐,让科研检索更轻松。

立即免费搜索

文件翻译

保留排版,准确专业,支持PDF/Word/PPT等文件格式,支持 12+语言互译。

免费翻译文档

深度研究

AI帮你快速写综述,25分钟生成高质量综述,智能提取关键信息,辅助科研写作。

立即免费体验

细胞毒性 T 细胞通过分泌干扰素-γ诱导慢性髓性白血病干细胞增殖。

Cytotoxic T cells induce proliferation of chronic myeloid leukemia stem cells by secreting interferon-γ.

机构信息

Tumor Immunology, Department of Clinical Research, University of Bern, 3010 Bern, Switzerland.

出版信息

J Exp Med. 2013 Mar 11;210(3):605-21. doi: 10.1084/jem.20121229. Epub 2013 Feb 11.

DOI:10.1084/jem.20121229
PMID:23401488
原文链接:https://pmc.ncbi.nlm.nih.gov/articles/PMC3600910/
Abstract

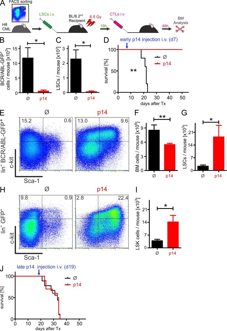
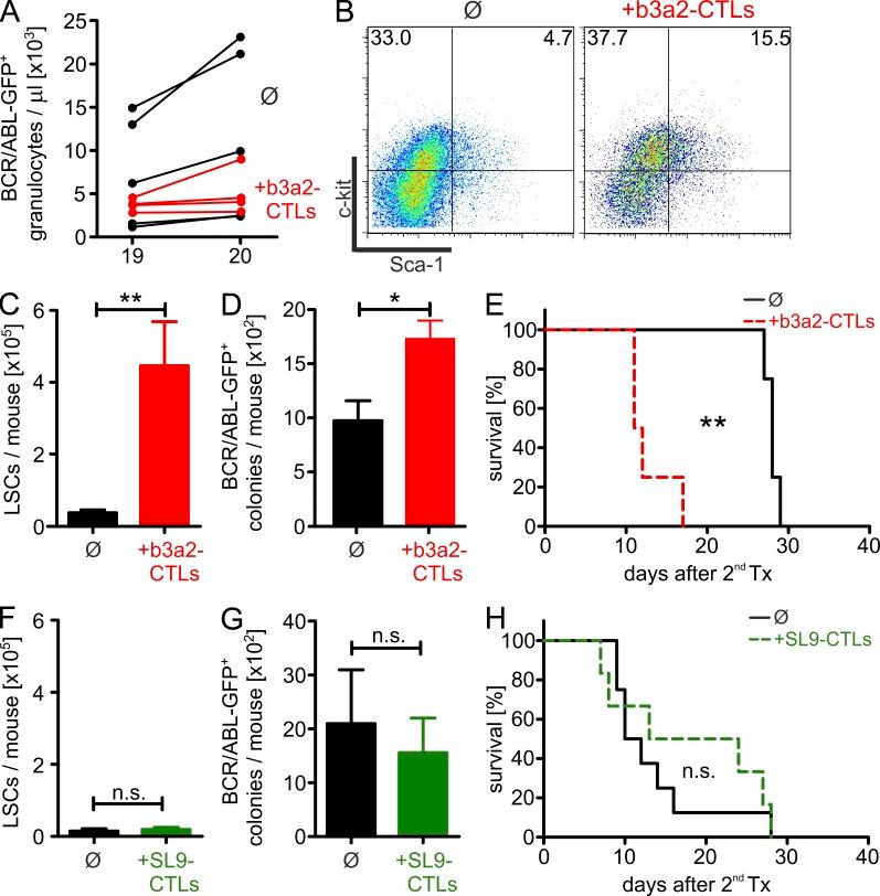
Chronic myeloid leukemia (CML) is a clonal myeloproliferative neoplasia arising from the oncogenic break point cluster region/Abelson murine leukemia viral oncogene homolog 1 translocation in hematopoietic stem cells (HSCs), resulting in a leukemia stem cell (LSC). Curing CML depends on the eradication of LSCs. Unfortunately, LSCs are resistant to current treatment strategies. The host's immune system is thought to contribute to disease control, and several immunotherapy strategies are under investigation. However, the interaction of the immune system with LSCs is poorly defined. In the present study, we use a murine CML model to show that LSCs express major histocompatibility complex (MHC) and co-stimulatory molecules and are recognized and killed by leukemia-specific CD8(+) effector CTLs in vitro. In contrast, therapeutic infusions of effector CTLs into CML mice in vivo failed to eradicate LSCs but, paradoxically, increased LSC numbers. LSC proliferation and differentiation was induced by CTL-secreted IFN-γ. Effector CTLs were only able to eliminate LSCs in a situation with minimal leukemia load where CTL-secreted IFN-γ levels were low. In addition, IFN-γ increased proliferation and colony formation of CD34(+) stem/progenitor cells from CML patients in vitro. Our study reveals a novel mechanism by which the immune system contributes to leukemia progression and may be important to improve T cell-based immunotherapy against leukemia.

摘要

慢性髓系白血病(CML)是一种克隆性造血前体细胞肿瘤,起源于造血干细胞(HSCs)中的致癌断点簇区/Abelson 鼠白血病病毒致癌基因同源物 1 易位,导致白血病干细胞(LSC)。治愈 CML 取决于 LSCs 的根除。不幸的是,LSCs 对当前的治疗策略具有抗性。人们认为宿主的免疫系统有助于控制疾病,并且正在研究几种免疫疗法策略。然而,免疫系统与 LSCs 的相互作用尚未得到明确界定。在本研究中,我们使用小鼠 CML 模型表明,LSCs 表达主要组织相容性复合体(MHC)和共刺激分子,并在体外被白血病特异性 CD8(+)效应 CTL 识别和杀死。相比之下,体内输注效应 CTL 到 CML 小鼠中未能根除 LSCs,但矛盾的是,增加了 LSC 数量。CTL 分泌的 IFN-γ诱导 LSC 增殖和分化。只有在 CTL 分泌的 IFN-γ水平较低的情况下,效应 CTL 才能在白血病负荷较低的情况下消除 LSCs。此外,IFN-γ增加了来自 CML 患者的 CD34(+)干细胞/祖细胞的增殖和集落形成。我们的研究揭示了免疫系统促进白血病进展的新机制,这对于改善基于 T 细胞的白血病免疫疗法可能很重要。

https://cdn.ncbi.nlm.nih.gov/pmc/blobs/1a47/3600910/6d05a64f7f60/JEM_20121229_Fig9.jpg
https://cdn.ncbi.nlm.nih.gov/pmc/blobs/1a47/3600910/98bd8b8a0f85/JEM_20121229_Fig1.jpg
https://cdn.ncbi.nlm.nih.gov/pmc/blobs/1a47/3600910/d159b49ddc4a/JEM_20121229_Fig2.jpg
https://cdn.ncbi.nlm.nih.gov/pmc/blobs/1a47/3600910/f5b447a088ee/JEM_20121229_Fig3.jpg
https://cdn.ncbi.nlm.nih.gov/pmc/blobs/1a47/3600910/bc50b5d56e32/JEM_20121229_Fig4.jpg
https://cdn.ncbi.nlm.nih.gov/pmc/blobs/1a47/3600910/39e4a6075b4e/JEM_20121229_Fig5.jpg
https://cdn.ncbi.nlm.nih.gov/pmc/blobs/1a47/3600910/17911d75e4c2/JEM_20121229_Fig6.jpg
https://cdn.ncbi.nlm.nih.gov/pmc/blobs/1a47/3600910/08f2539092e3/JEM_20121229_Fig7.jpg
https://cdn.ncbi.nlm.nih.gov/pmc/blobs/1a47/3600910/f88bfb8e0ac9/JEM_20121229_Fig8.jpg
https://cdn.ncbi.nlm.nih.gov/pmc/blobs/1a47/3600910/6d05a64f7f60/JEM_20121229_Fig9.jpg
https://cdn.ncbi.nlm.nih.gov/pmc/blobs/1a47/3600910/98bd8b8a0f85/JEM_20121229_Fig1.jpg
https://cdn.ncbi.nlm.nih.gov/pmc/blobs/1a47/3600910/d159b49ddc4a/JEM_20121229_Fig2.jpg
https://cdn.ncbi.nlm.nih.gov/pmc/blobs/1a47/3600910/f5b447a088ee/JEM_20121229_Fig3.jpg
https://cdn.ncbi.nlm.nih.gov/pmc/blobs/1a47/3600910/bc50b5d56e32/JEM_20121229_Fig4.jpg
https://cdn.ncbi.nlm.nih.gov/pmc/blobs/1a47/3600910/39e4a6075b4e/JEM_20121229_Fig5.jpg
https://cdn.ncbi.nlm.nih.gov/pmc/blobs/1a47/3600910/17911d75e4c2/JEM_20121229_Fig6.jpg
https://cdn.ncbi.nlm.nih.gov/pmc/blobs/1a47/3600910/08f2539092e3/JEM_20121229_Fig7.jpg
https://cdn.ncbi.nlm.nih.gov/pmc/blobs/1a47/3600910/f88bfb8e0ac9/JEM_20121229_Fig8.jpg
https://cdn.ncbi.nlm.nih.gov/pmc/blobs/1a47/3600910/6d05a64f7f60/JEM_20121229_Fig9.jpg

相似文献

1
Cytotoxic T cells induce proliferation of chronic myeloid leukemia stem cells by secreting interferon-γ.细胞毒性 T 细胞通过分泌干扰素-γ诱导慢性髓性白血病干细胞增殖。
J Exp Med. 2013 Mar 11;210(3):605-21. doi: 10.1084/jem.20121229. Epub 2013 Feb 11.
2
CD27 signaling on chronic myelogenous leukemia stem cells activates Wnt target genes and promotes disease progression.慢性髓性白血病干细胞上的 CD27 信号激活 Wnt 靶基因并促进疾病进展。
J Clin Invest. 2012 Feb;122(2):624-38. doi: 10.1172/JCI45977. Epub 2012 Jan 9.
3
Expansion of Philadelphia chromosome-negative CD3(+)CD56(+) cytotoxic cells from chronic myeloid leukemia patients: in vitro and in vivo efficacy in severe combined immunodeficiency disease mice.慢性髓性白血病患者费城染色体阴性CD3(+)CD56(+) 细胞毒性细胞的扩增:对重症联合免疫缺陷病小鼠的体内外疗效
Blood. 1998 Nov 1;92(9):3318-27.
4
T cells recognizing leukemic CD34(+) progenitor cells mediate the antileukemic effect of donor lymphocyte infusions for relapsed chronic myeloid leukemia after allogeneic stem cell transplantation.识别白血病CD34(+)祖细胞的T细胞介导了异基因干细胞移植后供体淋巴细胞输注对复发慢性髓性白血病的抗白血病作用。
Proc Natl Acad Sci U S A. 1998 Aug 18;95(17):10152-7. doi: 10.1073/pnas.95.17.10152.
5
CML cells actively evade host immune surveillance through cytokine-mediated downregulation of MHC-II expression.慢性粒细胞白血病细胞通过细胞因子介导的主要组织相容性复合体II类(MHC-II)表达下调,积极逃避宿主的免疫监视。
Blood. 2017 Jan 12;129(2):199-208. doi: 10.1182/blood-2016-09-742049. Epub 2016 Oct 28.
6
Minor histocompatibility antigen-specific, leukemia-reactive cytotoxic T cell clones can be generated in vitro without in vivo priming using chronic myeloid leukemia cells as stimulators in the presence of alpha-interferon.利用慢性粒细胞白血病细胞作为刺激物,在α干扰素存在的情况下,无需体内预刺激即可在体外产生次要组织相容性抗原特异性、白血病反应性细胞毒性T细胞克隆。
Biol Blood Marrow Transplant. 1996 Feb;2(1):31-6.
7
Cytotoxic T lymphocytes directed to the preferentially expressed antigen of melanoma (PRAME) target chronic myeloid leukemia.靶向黑色素瘤优先表达抗原(PRAME)的细胞毒性T淋巴细胞可针对慢性髓性白血病。
Blood. 2008 Sep 1;112(5):1876-85. doi: 10.1182/blood-2008-04-150045. Epub 2008 Jun 30.
8
Tnfrsf4-expressing regulatory T cells promote immune escape of chronic myeloid leukemia stem cells.表达 Tnfrsf4 的调节性 T 细胞促进慢性髓性白血病干细胞的免疫逃逸。
JCI Insight. 2021 Dec 8;6(23):e151797. doi: 10.1172/jci.insight.151797.
9
CXorf48 is a potential therapeutic target for achieving treatment-free remission in CML patients.CXorf48 是实现 CML 患者无治疗缓解的潜在治疗靶点。
Blood Cancer J. 2017 Sep 1;7(9):e601. doi: 10.1038/bcj.2017.84.
10
Bone marrow niche trafficking of miR-126 controls the self-renewal of leukemia stem cells in chronic myelogenous leukemia.骨髓龛中小分子 RNA-126 的转移调控慢性髓系白血病中白血病干细胞的自我更新。
Nat Med. 2018 May;24(4):450-462. doi: 10.1038/nm.4499. Epub 2018 Mar 5.

引用本文的文献

1
A viral attack on brain tumors: the potential of oncolytic virus therapy.病毒攻击脑肿瘤:溶瘤病毒治疗的潜力。
J Neurovirol. 2024 Jun;30(3):229-250. doi: 10.1007/s13365-024-01209-8. Epub 2024 May 28.
2
Progress of research on PD-1/PD-L1 in leukemia.PD-1/PD-L1 在白血病中研究进展。
Front Immunol. 2023 Sep 26;14:1265299. doi: 10.3389/fimmu.2023.1265299. eCollection 2023.
3
Exploring the dynamic interplay between cancer stem cells and the tumor microenvironment: implications for novel therapeutic strategies.探讨癌症干细胞与肿瘤微环境之间的动态相互作用:对新型治疗策略的启示。

本文引用的文献

1
Activation of p53 by SIRT1 inhibition enhances elimination of CML leukemia stem cells in combination with imatinib.SIRT1 抑制激活 p53 增强伊马替尼联合消除 CML 白血病干细胞的作用。
Cancer Cell. 2012 Feb 14;21(2):266-81. doi: 10.1016/j.ccr.2011.12.020.
2
CD27 signaling on chronic myelogenous leukemia stem cells activates Wnt target genes and promotes disease progression.慢性髓性白血病干细胞上的 CD27 信号激活 Wnt 靶基因并促进疾病进展。
J Clin Invest. 2012 Feb;122(2):624-38. doi: 10.1172/JCI45977. Epub 2012 Jan 9.
3
Chimeric antigen receptor-modified T cells in chronic lymphoid leukemia.
J Transl Med. 2023 Oct 2;21(1):686. doi: 10.1186/s12967-023-04575-9.
4
Defining the Basal and Immunomodulatory Mediator-Induced Phosphoprotein Signature in Pediatric B Cell Acute Lymphoblastic Leukemia (B-ALL) Diagnostic Samples.定义小儿B细胞急性淋巴细胞白血病(B-ALL)诊断样本中的基础和免疫调节介质诱导的磷酸化蛋白特征。
Int J Mol Sci. 2023 Sep 11;24(18):13937. doi: 10.3390/ijms241813937.
5
Aged hematopoietic stem cells entrap regulatory T cells to create a prosurvival microenvironment.衰老的造血干细胞捕获调节性 T 细胞,以创建一个有利于生存的微环境。
Cell Mol Immunol. 2023 Oct;20(10):1216-1231. doi: 10.1038/s41423-023-01072-3. Epub 2023 Aug 30.
6
Effects of the STAMP-inhibitor asciminib on T cell activation and metabolic fitness compared to tyrosine kinase inhibition by imatinib, dasatinib, and nilotinib.STAMP 抑制剂 asciminib 对 T 细胞激活和代谢适应性的影响,与伊马替尼、达沙替尼和尼洛替尼的酪氨酸激酶抑制作用相比。
Cancer Immunol Immunother. 2023 Jun;72(6):1661-1672. doi: 10.1007/s00262-022-03361-8. Epub 2023 Jan 5.
7
Tumor microenvironment enriches the stemness features: the architectural event of therapy resistance and metastasis.肿瘤微环境丰富了干性特征:治疗抵抗和转移的结构事件。
Mol Cancer. 2022 Dec 22;21(1):225. doi: 10.1186/s12943-022-01682-x.
8
Splenic red pulp macrophages provide a niche for CML stem cells and induce therapy resistance.脾脏红髓巨噬细胞为 CML 干细胞提供了龛位,并诱导了治疗耐药性。
Leukemia. 2022 Nov;36(11):2634-2646. doi: 10.1038/s41375-022-01682-2. Epub 2022 Sep 26.
9
IFNγ directly counteracts imatinib-induced apoptosis of primary human CD34+ CML stem/progenitor cells potentially through the upregulation of multiple key survival factors.IFNγ 通过上调多个关键生存因子,直接拮抗伊马替尼诱导的原代人 CD34+ CML 干细胞/祖细胞凋亡。
Oncoimmunology. 2022 Aug 12;11(1):2109861. doi: 10.1080/2162402X.2022.2109861. eCollection 2022.
10
Mechanism underlying the immune checkpoint inhibitor-induced hyper-progressive state of cancer.免疫检查点抑制剂诱导癌症超进展状态的潜在机制。
Cancer Drug Resist. 2022 Feb 8;5(1):147-164. doi: 10.20517/cdr.2021.104. eCollection 2022.
嵌合抗原受体修饰的 T 细胞治疗慢性淋巴细胞白血病。
N Engl J Med. 2011 Aug 25;365(8):725-33. doi: 10.1056/NEJMoa1103849. Epub 2011 Aug 10.
4
Cancer immunoediting: integrating immunity's roles in cancer suppression and promotion.癌症免疫编辑:整合免疫在癌症抑制和促进中的作用。
Science. 2011 Mar 25;331(6024):1565-70. doi: 10.1126/science.1203486.
5
Infection-induced myelopoiesis during intracellular bacterial infection is critically dependent upon IFN-γ signaling.在细胞内细菌感染期间,感染诱导的骨髓细胞生成对于 IFN-γ 信号至关重要。
J Immunol. 2011 Jan 15;186(2):1032-43. doi: 10.4049/jimmunol.1001893. Epub 2010 Dec 13.
6
Chronic myelogenous leukemia maintains specific CD8(+) T cells through IL-7 signaling.慢性髓性白血病通过 IL-7 信号维持特定的 CD8(+)T 细胞。
Eur J Immunol. 2010 Oct;40(10):2720-30. doi: 10.1002/eji.201040404.
7
Quiescent haematopoietic stem cells are activated by IFN-gamma in response to chronic infection.静息造血干细胞在慢性感染时通过 IFN-γ 被激活。
Nature. 2010 Jun 10;465(7299):793-7. doi: 10.1038/nature09135.
8
A major role of TGF-beta1 in the homing capacities of murine hematopoietic stem cell/progenitors.TGF-β1 在鼠造血干细胞/祖细胞归巢能力中的主要作用。
Blood. 2010 Aug 26;116(8):1244-53. doi: 10.1182/blood-2009-05-221093. Epub 2010 May 20.
9
Induction of an IL7-R(+)c-Kit(hi) myelolymphoid progenitor critically dependent on IFN-gamma signaling during acute malaria.在急性疟疾期间,诱导依赖 IFN-γ信号的 IL7-R(+)c-Kit(hi) 骨髓淋巴样祖细胞。
Nat Immunol. 2010 Jun;11(6):477-85. doi: 10.1038/ni.1869. Epub 2010 May 2.
10
The Wnt/beta-catenin pathway is required for the development of leukemia stem cells in AML.Wnt/β-catenin 通路对于 AML 中白血病干细胞的发育是必需的。
Science. 2010 Mar 26;327(5973):1650-3. doi: 10.1126/science.1186624.