Suppr超能文献

通过功能群分析揭示早期和晚期内皮祖细胞的不同血管生成作用和表面标记物。

Distinct angiogenesis roles and surface markers of early and late endothelial progenitor cells revealed by functional group analyses.

机构信息

Division of Cardiology, Department of Internal Medicine, Tri-Service General Hospital, National Defense Medical Center, Taipei, Taiwan.

出版信息

BMC Genomics. 2013 Mar 15;14:182. doi: 10.1186/1471-2164-14-182.

Abstract

BACKGROUND

Endothelial progenitor cells (EPCs) play a fundamental role in post-natal vascular repair. Currently EPCs are defined as either early and late EPCs based on their biological properties and their time of appearance during in vitro culture. EPCs are rare and therefore optimizing isolation and culture is required before they can be applied as part of clinical therapies.

RESULTS

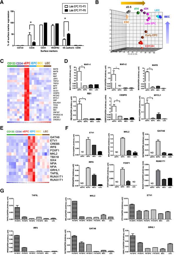
We compared the gene profiles of early/late EPCs to their ancestors CD133+ or CD34+ stem cells and to matured endothelial cells pinpointing novel biomarkers and stemness genes. Late EPCs were enriched with proliferation and angiogenesis genes, participating in endothelial tubulogenesis and hence neovascularization. Early EPCs expressed abundant inflammatory cytokines and paracrine angiogenic factors, thereby promoting angiogenesis in a paracrine manner. Transcription factors involved in EPC stemness were pinpointed in early EPCs (MAF/MAFB) and in late EPCs (GATA6/IRF6).

CONCLUSIONS

The detailed mRNA expression profiles and functional module analysis for different EPCs will help the development of novel therapeutic modalities targeting cardiovascular disease, tumor angiogenesis and various ischemia-related diseases.

摘要

背景

内皮祖细胞(EPCs)在出生后血管修复中起着至关重要的作用。目前,根据其生物学特性和在体外培养时出现的时间,将 EPC 分为早期和晚期 EPC。EPC 数量稀少,因此在将其应用于临床治疗之前,需要优化其分离和培养。

结果

我们比较了早期/晚期 EPC 的基因谱与其祖细胞 CD133+或 CD34+干细胞以及成熟内皮细胞的基因谱,确定了新的生物标志物和干性基因。晚期 EPC 富含增殖和血管生成基因,参与内皮小管形成,从而促进新血管生成。早期 EPC 表达丰富的炎症细胞因子和旁分泌血管生成因子,从而以旁分泌方式促进血管生成。参与 EPC 干性的转录因子在早期 EPC 中(MAF/MAFB)和晚期 EPC 中(GATA6/IRF6)被确定。

结论

不同 EPC 的详细 mRNA 表达谱和功能模块分析将有助于开发针对心血管疾病、肿瘤血管生成和各种与缺血相关疾病的新型治疗方法。

https://cdn.ncbi.nlm.nih.gov/pmc/blobs/5f7a/3652793/6d8dedcc0022/1471-2164-14-182-1.jpg

文献AI研究员

20分钟写一篇综述,助力文献阅读效率提升50倍。

立即体验

用中文搜PubMed

大模型驱动的PubMed中文搜索引擎

马上搜索

文档翻译

学术文献翻译模型,支持多种主流文档格式。

立即体验