Suppr超能文献

靶向内皮细胞 CD146 可通过限制淋巴细胞向中枢神经系统渗出来减轻神经炎症。

Targeting endothelial CD146 attenuates neuroinflammation by limiting lymphocyte extravasation to the CNS.

机构信息

Key Laboratory of Protein and Peptide Pharmaceuticals, CAS-University of Tokyo Joint Laboratory of Structural Virology and Immunology, Institute of Biophysics, Chinese Academy of Sciences, 15 Datun Road, Beijing 100101, China.

出版信息

Sci Rep. 2013;3:1687. doi: 10.1038/srep01687.

Abstract

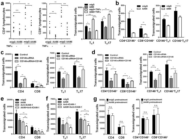
The ability to selectively block the entry of leukocytes into the central nervous system (CNS) without compromising the immune system is an attractive therapeutic approach for treating multiple sclerosis (MS). Using endothelial CD146-deficienct mice as a MS model, we found that endothelial CD146 plays an active role in the CNS-directed extravasation of encephalitogenic T cells, including CD146(+) TH1 and TH17 lymphocytes. Moreover, treating both active and passive MS models with the anti-CD146 antibody AA98 significantly decreased the infiltrated lymphocytes in the CNS and decreased neuroinflammation. Interestingly, the ability of AA98 to inhibit the migration of CD146(+) lymphocytes was dependent on targeting endothelial CD146, but not lymphocytic CD146. These results suggest a key molecular target located on the blood-brain barrier endothelium that mediates the extravasation of inflammatory cells into the CNS. In addition, our data suggest that the AA98 is a promising candidate for treating MS and other CNS autoimmune diseases.

摘要

选择性地阻止白细胞进入中枢神经系统 (CNS) 而不损害免疫系统的能力是治疗多发性硬化症 (MS) 的一种有吸引力的治疗方法。我们使用内皮细胞 CD146 缺陷型小鼠作为 MS 模型,发现内皮细胞 CD146 在致脑炎 T 细胞向 CNS 的定向外渗中发挥积极作用,包括 CD146(+) TH1 和 TH17 淋巴细胞。此外,用抗 CD146 抗体 AA98 治疗活动期和被动 MS 模型均显著减少了 CNS 浸润的淋巴细胞并减轻了神经炎症。有趣的是,AA98 抑制 CD146(+)淋巴细胞迁移的能力取决于针对内皮细胞 CD146,而不是淋巴细胞 CD146。这些结果表明,位于血脑屏障内皮细胞上的关键分子靶标介导炎症细胞向 CNS 的外渗。此外,我们的数据表明,AA98 是治疗 MS 和其他 CNS 自身免疫性疾病的有前途的候选药物。

https://cdn.ncbi.nlm.nih.gov/pmc/blobs/90dc/3629416/1d781a766c62/srep01687-f1.jpg

文献检索

告别复杂PubMed语法,用中文像聊天一样搜索,搜遍4000万医学文献。AI智能推荐,让科研检索更轻松。

立即免费搜索

文件翻译

保留排版,准确专业,支持PDF/Word/PPT等文件格式,支持 12+语言互译。

免费翻译文档

深度研究

AI帮你快速写综述,25分钟生成高质量综述,智能提取关键信息,辅助科研写作。

立即免费体验