Department of Pathology, University of Pittsburgh School of Medicine, University of Pittsburgh Cancer Institute, Pittsburgh, PA, USA.
Cell Death Dis. 2013 Apr 18;4(4):e599. doi: 10.1038/cddis.2013.125.
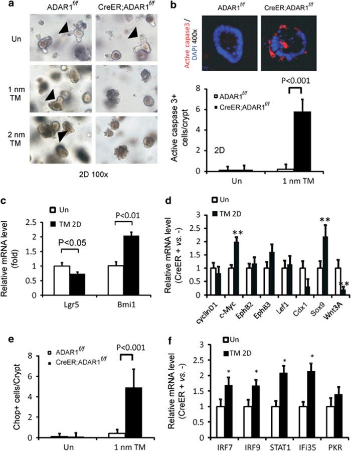
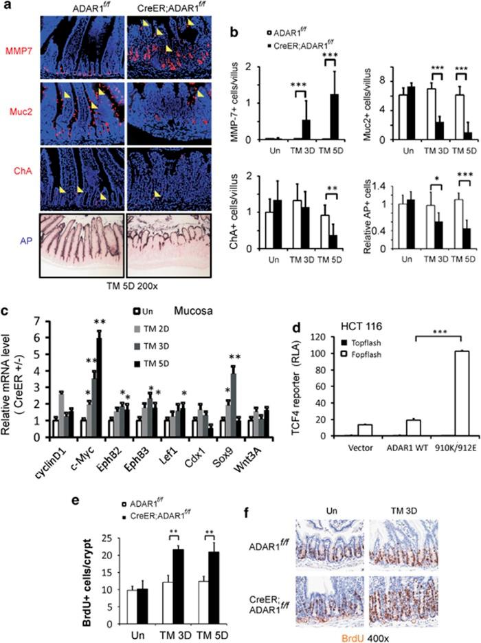
Adenosine deaminase acting on RNA 1 (ADAR1) is a double-stranded RNA-editing enzyme that converts adenosine (A) to inosine (I), and essential for normal development. In this study, we reported an essential role of ADAR1 in the survival and maintenance of intestinal stem cells and intestinal homoeostasis by suppressing endoplasmic reticulum (ER) stress and interferon (IFN) signaling. ADAR1 was highly expressed in the Lgr5+ cells, and its deletion in adult mice led to a rapid apoptosis and loss of these actively cycling stem cells in the small intestine and colon. ADAR1 deletion resulted in a drastic expansion of progenitors and Paneth cells but a reduction of three other major epithelial lineages. Moreover, loss of ADAR1 induced ER stress and activation of IFN signaling, and altered expression in WNT targets, followed by intestinal inflammation. An ER stress inhibitor partially suppressed crypt apoptosis. Finally, data from cultured intestinal crypts demonstrated that loss of ADAR1 in the epithelial cells is the primary cause of these effects. These results support an essential role of ADAR1 and RNA editing in tissue homeostasis and stem cells.
RNA 结合酶 ADAR1 通过将腺苷(A)转化为肌苷(I)来发挥作用,是双链 RNA 编辑酶,对于正常发育至关重要。在这项研究中,我们报道了 ADAR1 通过抑制内质网(ER)应激和干扰素(IFN)信号在肠干细胞的存活和维持以及肠道稳态中的重要作用。ADAR1 在 Lgr5+细胞中高度表达,成年小鼠中该基因的缺失会导致小肠和结肠中这些活跃分裂的干细胞迅速凋亡和丧失。ADAR1 缺失会导致祖细胞和 Paneth 细胞大量扩增,但其他三种主要上皮谱系减少。此外,ADAR1 的缺失会诱导 ER 应激和 IFN 信号的激活,并改变 WNT 靶基因的表达,进而引发肠道炎症。ER 应激抑制剂部分抑制隐窝细胞凋亡。最后,体外培养的肠隐窝细胞实验数据表明,上皮细胞中 ADAR1 的缺失是这些效应的主要原因。这些结果支持 ADAR1 和 RNA 编辑在组织稳态和干细胞中的重要作用。