• 文献检索
  • 文档翻译
  • 深度研究
  • 学术资讯
  • Suppr Zotero 插件Zotero 插件
  • 邀请有礼
  • 套餐&价格
  • 历史记录
应用&插件
Suppr Zotero 插件Zotero 插件浏览器插件Mac 客户端Windows 客户端微信小程序
定价
高级版会员购买积分包购买API积分包
服务
文献检索文档翻译深度研究API 文档MCP 服务
关于我们
关于 Suppr公司介绍联系我们用户协议隐私条款
关注我们

Suppr 超能文献

核心技术专利:CN118964589B侵权必究
粤ICP备2023148730 号-1Suppr @ 2026

文献检索

告别复杂PubMed语法,用中文像聊天一样搜索,搜遍4000万医学文献。AI智能推荐,让科研检索更轻松。

立即免费搜索

文件翻译

保留排版,准确专业,支持PDF/Word/PPT等文件格式,支持 12+语言互译。

免费翻译文档

深度研究

AI帮你快速写综述,25分钟生成高质量综述,智能提取关键信息,辅助科研写作。

立即免费体验

RNA特异性腺苷脱氨酶1缺失诱导溃疡性结肠炎肠道黏膜的全细胞凋亡和免疫反应

Loss of Adenosine Deaminase Acting on RNA 1 Induces Panoptosis and Immune Response in Ulcerative Colitis Gut Mucosa.

作者信息

Iannucci Andrea, Colella Marco, Quiroga Macarena, Frascatani Rachele, Tomassini Lorenzo, Maresca Claudia, Franzè Eleonora, Laudisi Federica, Sica Giuseppe, Marafini Irene, Michienzi Alessandro, Zanoni Ivan, Monteleone Giovanni, Monteleone Ivan

机构信息

Department of Biomedicine and Prevention University of Rome "Tor Vergata" Rome Italy.

Department of Systems Medicine University of Rome "Tor Vergata" Rome Italy.

出版信息

MedComm (2020). 2025 Jun 6;6(6):e70212. doi: 10.1002/mco2.70212. eCollection 2025 Jun.

DOI:10.1002/mco2.70212
PMID:40487746
原文链接:https://pmc.ncbi.nlm.nih.gov/articles/PMC12141924/
Abstract

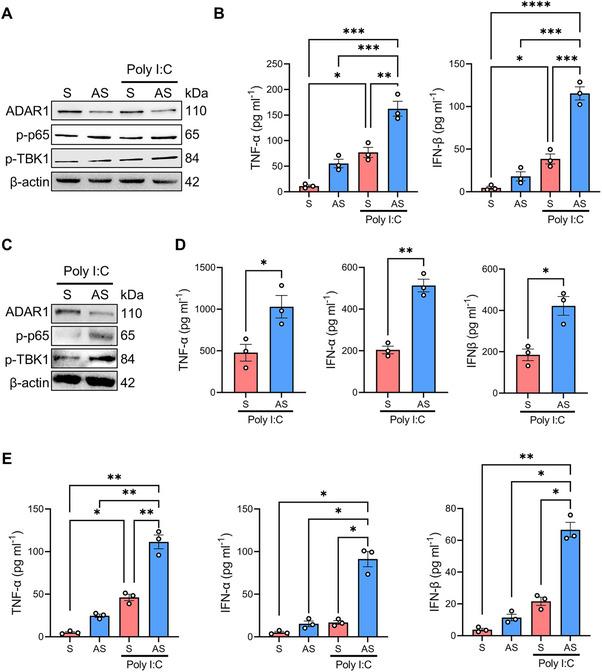
The gut virome is a complex community that exists in equilibrium with the host. Disruptions of this balance could drive the development of inflammatory diseases, such as inflammatory bowel disease (IBD). RNA editing, particularly A-to-I editing by ADAR1, prevents the excessive immune response to viral double strand (ds) RNA. Failure of RNA editing may sustain inflammation and this study explore the role of ADAR1 in IBD. ADAR1 was analyzed in IBD patients and healthy controls (CTR) using western blotting and qPCR. Colonic epithelial cells (HCEC-1CT), ex vivo organ cultures, and colonic organoids were treated poly I:C after ADAR1 silencing with an antisense oligonucleotide (AS). Inflammatory pathways and PANoptosome were measured by western blotting, flow cytometry, and ELISA. The role of ADAR1 was also studied in DSS-colitis model. ADAR1 was significantly reduced in the inflamed epithelium of ulcerative colitis (UC) gut samples. ADAR1 silencing in HCEC-1CT, ex vivo organ cultures or colonic organoids strongly increases the immune response to poly I:C and leads to activation of inflammatory pathways and PANoptosis. Inhibition of gut ADAR1 expression during DSS-colitis exacerbated gut inflammation. JAK inhibition or AhR activation mitigated the immune response that follows ADAR1 silencing. These data suggest that ADAR1 could be involved in IBD inflammation.

摘要

肠道病毒组是一个与宿主处于平衡状态的复杂群落。这种平衡的破坏可能会推动炎症性疾病的发展,如炎症性肠病(IBD)。RNA编辑,特别是ADAR1介导的A到I编辑,可防止对病毒双链(ds)RNA产生过度免疫反应。RNA编辑功能的缺失可能会持续引发炎症,本研究旨在探索ADAR1在IBD中的作用。采用蛋白质免疫印迹法和定量聚合酶链反应(qPCR)对IBD患者和健康对照(CTR)进行ADAR1分析。在用反义寡核苷酸(AS)沉默ADAR1后,对结肠上皮细胞(HCEC-1CT)、离体器官培养物和结肠类器官进行聚肌胞苷酸(poly I:C)处理。通过蛋白质免疫印迹法、流式细胞术和酶联免疫吸附测定(ELISA)检测炎症信号通路和PAN小体。还在葡聚糖硫酸钠(DSS)诱导的结肠炎模型中研究了ADAR1的作用。在溃疡性结肠炎(UC)肠道样本的炎症上皮中,ADAR1显著减少。在HCEC-1CT、离体器官培养物或结肠类器官中沉默ADAR1会强烈增强对poly I:C的免疫反应,并导致炎症信号通路的激活和PAN凋亡。在DSS诱导的结肠炎期间抑制肠道ADAR1的表达会加剧肠道炎症。抑制Janus激酶(JAK)或激活芳烃受体(AhR)可减轻ADAR1沉默后的免疫反应。这些数据表明,ADAR1可能与IBD炎症有关。

https://cdn.ncbi.nlm.nih.gov/pmc/blobs/c587/12141924/1ec28aecbfd9/MCO2-6-e70212-g006.jpg
https://cdn.ncbi.nlm.nih.gov/pmc/blobs/c587/12141924/5c33629cdb29/MCO2-6-e70212-g002.jpg
https://cdn.ncbi.nlm.nih.gov/pmc/blobs/c587/12141924/7f009e35f24d/MCO2-6-e70212-g003.jpg
https://cdn.ncbi.nlm.nih.gov/pmc/blobs/c587/12141924/d13b6ef2de41/MCO2-6-e70212-g005.jpg
https://cdn.ncbi.nlm.nih.gov/pmc/blobs/c587/12141924/bccf139aeb37/MCO2-6-e70212-g001.jpg
https://cdn.ncbi.nlm.nih.gov/pmc/blobs/c587/12141924/1ec28aecbfd9/MCO2-6-e70212-g006.jpg
https://cdn.ncbi.nlm.nih.gov/pmc/blobs/c587/12141924/5c33629cdb29/MCO2-6-e70212-g002.jpg
https://cdn.ncbi.nlm.nih.gov/pmc/blobs/c587/12141924/7f009e35f24d/MCO2-6-e70212-g003.jpg
https://cdn.ncbi.nlm.nih.gov/pmc/blobs/c587/12141924/d13b6ef2de41/MCO2-6-e70212-g005.jpg
https://cdn.ncbi.nlm.nih.gov/pmc/blobs/c587/12141924/bccf139aeb37/MCO2-6-e70212-g001.jpg
https://cdn.ncbi.nlm.nih.gov/pmc/blobs/c587/12141924/1ec28aecbfd9/MCO2-6-e70212-g006.jpg

相似文献

1
Loss of Adenosine Deaminase Acting on RNA 1 Induces Panoptosis and Immune Response in Ulcerative Colitis Gut Mucosa.RNA特异性腺苷脱氨酶1缺失诱导溃疡性结肠炎肠道黏膜的全细胞凋亡和免疫反应
MedComm (2020). 2025 Jun 6;6(6):e70212. doi: 10.1002/mco2.70212. eCollection 2025 Jun.
2
An essential role of adenosine deaminase acting on RNA 1 in coeliac disease mucosa.RNA 1 作用于腺苷脱氨酶在乳糜泻黏膜中的重要作用。
Front Immunol. 2023 May 8;14:1175348. doi: 10.3389/fimmu.2023.1175348. eCollection 2023.
3
Development, validation and implementation of an in vitro model for the study of metabolic and immune function in normal and inflamed human colonic epithelium.用于研究正常和炎症状态下人结肠上皮细胞代谢与免疫功能的体外模型的开发、验证及应用
Dan Med J. 2015 Jan;62(1):B4973.
4
Diosmin alleviates colitis by inhibiting PANoptosis of intestinal epithelial cells and regulating gut microbiota and metabolites.地奥司明通过抑制肠道上皮细胞的PAN凋亡以及调节肠道微生物群和代谢产物来减轻结肠炎。
Phytomedicine. 2025 Jun;141:156671. doi: 10.1016/j.phymed.2025.156671. Epub 2025 Mar 20.
5
ADAR1 prevents ZBP1-dependent PANoptosis via A-to-I RNA editing in developmental sevoflurane neurotoxicity.ADAR1 通过在发育性七氟醚神经毒性中的 A 到 I RNA 编辑来预防 ZBP1 依赖性 PANoptosis。
Cell Biol Toxicol. 2024 Jul 25;40(1):57. doi: 10.1007/s10565-024-09905-1.
6
Editing of Cellular Self-RNAs by Adenosine Deaminase ADAR1 Suppresses Innate Immune Stress Responses.腺苷脱氨酶ADAR1对细胞自身RNA的编辑可抑制先天性免疫应激反应。
J Biol Chem. 2016 Mar 18;291(12):6158-68. doi: 10.1074/jbc.M115.709014. Epub 2016 Jan 27.
7
RNA Editing is a Valuable Biomarker for Predicting Carcinogenesis in Ulcerative Colitis.RNA 编辑是溃疡性结肠炎癌变预测的有价值的生物标志物。
J Crohns Colitis. 2023 May 3;17(5):754-766. doi: 10.1093/ecco-jcc/jjac186.
8
ADAR1-mediated RNA editing is required for thymic self-tolerance and inhibition of autoimmunity.ADAR1 介导的 RNA 编辑对于胸腺自身耐受和抑制自身免疫是必需的。
EMBO Rep. 2018 Dec;19(12). doi: 10.15252/embr.201846303. Epub 2018 Oct 25.
9
Gut bacteria Prevotellaceae related lithocholic acid metabolism promotes colonic inflammation.肠道细菌普雷沃氏菌科相关的石胆酸代谢促进结肠炎症。
J Transl Med. 2025 Jan 13;23(1):55. doi: 10.1186/s12967-024-05873-6.
10
Gut virome-colonising genus is associated with ulcerative colitis pathogenesis and induces intestinal inflammation .肠道病毒定植属与溃疡性结肠炎发病机制有关,并可诱导肠道炎症。
Gut. 2023 Oct;72(10):1838-1847. doi: 10.1136/gutjnl-2022-328375. Epub 2023 Feb 14.

引用本文的文献

1
Zuoqing granules attenuate ulcerative colitis via macrophage polarization modulation: involvement of the PPAR-γ/NF-κB/STAT1 signaling axis.左清颗粒通过调节巨噬细胞极化减轻溃疡性结肠炎:PPAR-γ/NF-κB/STAT1信号轴的参与
Front Pharmacol. 2025 Aug 11;16:1646545. doi: 10.3389/fphar.2025.1646545. eCollection 2025.

本文引用的文献

1
Type III interferons induce pyroptosis in gut epithelial cells and impair mucosal repair.III型干扰素可诱导肠道上皮细胞发生焦亡并损害黏膜修复。
Cell. 2024 Dec 26;187(26):7533-7550.e23. doi: 10.1016/j.cell.2024.10.010. Epub 2024 Nov 4.
2
ADAR1 prevents ZBP1-dependent PANoptosis via A-to-I RNA editing in developmental sevoflurane neurotoxicity.ADAR1 通过在发育性七氟醚神经毒性中的 A 到 I RNA 编辑来预防 ZBP1 依赖性 PANoptosis。
Cell Biol Toxicol. 2024 Jul 25;40(1):57. doi: 10.1007/s10565-024-09905-1.
3
Protocol for the characterization of the pancreatic tumor microenvironment using organoid-derived mouse models and single-nuclei RNA sequencing.
使用类器官衍生的小鼠模型和单细胞 RNA 测序技术对胰腺肿瘤微环境进行特征分析的方案。
STAR Protoc. 2024 Sep 20;5(3):103203. doi: 10.1016/j.xpro.2024.103203. Epub 2024 Jul 24.
4
SMAD7 Sustains XIAP Expression and Migration of Colorectal Carcinoma Cells.SMAD7维持XIAP表达及大肠癌细胞迁移。
Cancers (Basel). 2024 Jun 28;16(13):2370. doi: 10.3390/cancers16132370.
5
Aryl Hydrocarbon Receptor Signalling in the Control of Gut Inflammation.芳烃受体信号传导在肠道炎症控制中的作用
Int J Mol Sci. 2024 Apr 20;25(8):4527. doi: 10.3390/ijms25084527.
6
Strategies for targeting cytokines in inflammatory bowel disease.靶向细胞因子治疗炎症性肠病的策略。
Nat Rev Immunol. 2024 Aug;24(8):559-576. doi: 10.1038/s41577-024-01008-6. Epub 2024 Mar 14.
7
Characterization of the molecular dysfunctions occurring in Aicardi-Goutières syndrome patients with mutations in ADAR1.对患有ADAR1突变的Aicardi-Goutières综合征患者发生的分子功能障碍的表征。
Genes Dis. 2023 Jul 13;11(3):101028. doi: 10.1016/j.gendis.2023.05.020. eCollection 2024 May.
8
Comprehensive Analysis of PANoptosis-Related Gene Signature of Ulcerative Colitis.溃疡性结肠炎中 PANoptosis 相关基因特征的综合分析
Int J Mol Sci. 2023 Dec 26;25(1):348. doi: 10.3390/ijms25010348.
9
Disrupted RNA editing in beta cells mimics early-stage type 1 diabetes.β 细胞中 RNA 编辑紊乱模拟 1 型糖尿病早期阶段。
Cell Metab. 2024 Jan 2;36(1):48-61.e6. doi: 10.1016/j.cmet.2023.11.011. Epub 2023 Dec 20.
10
JASPAR 2024: 20th anniversary of the open-access database of transcription factor binding profiles.JASPAR 2024:转录因子结合谱开放获取数据库的 20 周年纪念
Nucleic Acids Res. 2024 Jan 5;52(D1):D174-D182. doi: 10.1093/nar/gkad1059.