Neuropharmacology and Neurobiology Section, School of Clinical and Experimental Medicine, University of Birmingham, Birmingham, United Kingdom.
PLoS One. 2013 Apr 16;8(4):e61878. doi: 10.1371/journal.pone.0061878. Print 2013.
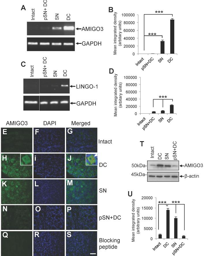
Axon regeneration in the injured adult CNS is reportedly inhibited by myelin-derived inhibitory molecules, after binding to a receptor complex comprised of the Nogo-66 receptor (NgR1) and two transmembrane co-receptors p75/TROY and LINGO-1. However, the post-injury expression pattern for LINGO-1 is inconsistent with its proposed function. We demonstrated that AMIGO3 levels were significantly higher acutely than those of LINGO-1 in dorsal column lesions and reduced in models of dorsal root ganglion neuron (DRGN) axon regeneration. Similarly, AMIGO3 levels were raised in the retina immediately after optic nerve crush, whilst levels were suppressed in regenerating optic nerves, induced by intravitreal peripheral nerve implantation. AMIGO3 interacted functionally with NgR1-p75/TROY in non-neuronal cells and in brain lysates, mediating RhoA activation in response to CNS myelin. Knockdown of AMIGO3 in myelin-inhibited adult primary DRG and retinal cultures promoted disinhibited neurite growth when cells were stimulated with appropriate neurotrophic factors. These findings demonstrate that AMIGO3 substitutes for LINGO-1 in the NgR1-p75/TROY inhibitory signalling complex and suggests that the NgR1-p75/TROY-AMIGO3 receptor complex mediates myelin-induced inhibition of axon growth acutely in the CNS. Thus, antagonizing AMIGO3 rather than LINGO-1 immediately after CNS injury is likely to be a more effective therapeutic strategy for promoting CNS axon regeneration when combined with neurotrophic factor administration.
轴突在损伤后的中枢神经系统中的再生被报道受到髓鞘衍生的抑制分子的抑制,这些抑制分子与由 Nogo-66 受体(NgR1)和两个跨膜共受体 p75/TROY 和 LINGO-1 组成的受体复合物结合后。然而,LINGO-1 的损伤后表达模式与其提出的功能不一致。我们证明,在背柱损伤中,AMIGO3 的水平在急性期明显高于 LINGO-1,并且在背根神经节神经元(DRGN)轴突再生模型中减少。同样,AMIGO3 的水平在视神经挤压后立即在视网膜中升高,而在通过玻璃体内植入周围神经诱导的再生视神经中则被抑制。AMIGO3 在非神经元细胞和脑组织裂解物中与 NgR1-p75/TROY 具有功能相互作用,介导 RhoA 的激活以响应中枢神经系统髓鞘。在髓鞘抑制的成年原代 DRG 和视网膜培养物中敲低 AMIGO3 时,当细胞受到适当的神经营养因子刺激时,促进去抑制的轴突生长。这些发现表明 AMIGO3 在 NgR1-p75/TROY 抑制性信号复合物中替代 LINGO-1,并表明 NgR1-p75/TROY-AMIGO3 受体复合物介导中枢神经系统中髓鞘诱导的轴突生长的急性抑制。因此,在与神经营养因子给药联合使用时,拮抗 AMIGO3 而不是损伤后中枢神经系统中的 LINGO-1 可能是促进中枢神经系统轴突再生的更有效治疗策略。