Suppr超能文献

下丘脑对系统衰老的编程作用涉及 IKK-β、NF-κB 和 GnRH。

Hypothalamic programming of systemic ageing involving IKK-β, NF-κB and GnRH.

机构信息

Department of Molecular Pharmacology, Albert Einstein College of Medicine, Bronx, New York 10461, USA.

出版信息

Nature. 2013 May 9;497(7448):211-6. doi: 10.1038/nature12143. Epub 2013 May 1.

Abstract

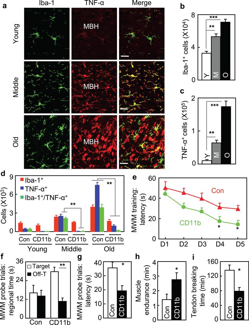
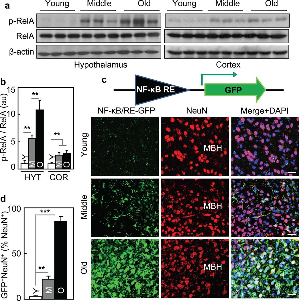
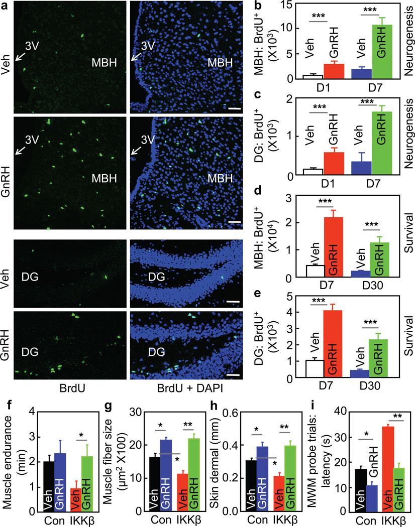
Ageing is a result of gradual and overall functional deteriorations across the body; however, it is unknown whether an individual tissue primarily works to mediate the ageing progress and control lifespan. Here we show that the hypothalamus is important for the development of whole-body ageing in mice, and that the underlying basis involves hypothalamic immunity mediated by IκB kinase-β (IKK-β), nuclear factor κB (NF-κB) and related microglia-neuron immune crosstalk. Several interventional models were developed showing that ageing retardation and lifespan extension are achieved in mice by preventing ageing-related hypothalamic or brain IKK-β and NF-κB activation. Mechanistic studies further revealed that IKK-β and NF-κB inhibit gonadotropin-releasing hormone (GnRH) to mediate ageing-related hypothalamic GnRH decline, and GnRH treatment amends ageing-impaired neurogenesis and decelerates ageing. In conclusion, the hypothalamus has a programmatic role in ageing development via immune-neuroendocrine integration, and immune inhibition or GnRH restoration in the hypothalamus/brain represent two potential strategies for optimizing lifespan and combating ageing-related health problems.

摘要

衰老是身体各部位逐渐和整体功能恶化的结果;然而,尚不清楚是否有一种组织主要负责调节衰老进程和控制寿命。在这里,我们表明,下丘脑对于小鼠全身衰老的发展很重要,其潜在基础涉及由 IκB 激酶-β(IKK-β)、核因子 κB(NF-κB)和相关小胶质细胞-神经元免疫相互作用介导的下丘脑免疫。开发了几种干预模型,表明通过防止与衰老相关的下丘脑或大脑 IKK-β 和 NF-κB 激活,可以延缓小鼠衰老并延长其寿命。机制研究进一步表明,IKK-β 和 NF-κB 抑制促性腺激素释放激素(GnRH)来介导与衰老相关的下丘脑 GnRH 下降,而 GnRH 治疗可纠正衰老引起的神经发生障碍并减缓衰老。总之,下丘脑通过免疫-神经内分泌整合在衰老发展中具有程序性作用,下丘脑/大脑中的免疫抑制或 GnRH 恢复代表了优化寿命和对抗与衰老相关的健康问题的两种潜在策略。

https://cdn.ncbi.nlm.nih.gov/pmc/blobs/93e1/3756938/2e6a9bc2b469/nihms463346f1.jpg

文献检索

告别复杂PubMed语法,用中文像聊天一样搜索,搜遍4000万医学文献。AI智能推荐,让科研检索更轻松。

立即免费搜索

文件翻译

保留排版,准确专业,支持PDF/Word/PPT等文件格式,支持 12+语言互译。

免费翻译文档

深度研究

AI帮你快速写综述,25分钟生成高质量综述,智能提取关键信息,辅助科研写作。

立即免费体验