Department of Cardiovascular Development and Repair, Fundación Centro Nacional de Investigaciones Cardiovasculares Carlos III (CNIC), Melchor Fernández Almagro 3, Madrid, Spain.
Cell Death Dis. 2013 Jun 27;4(6):e691. doi: 10.1038/cddis.2013.211.
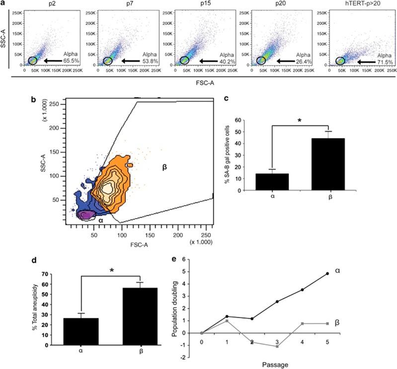
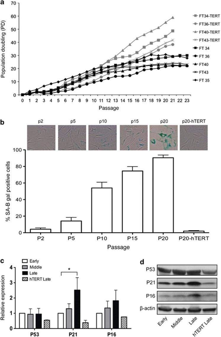
In most clinical trials, human mesenchymal stem cells (hMSCs) are expanded in vitro before implantation. The genetic stability of human stem cells is critical for their clinical use. However, the relationship between stem-cell expansion and genetic stability is poorly understood. Here, we demonstrate that within the normal expansion period, hMSC cultures show a high percentage of aneuploid cells that progressively increases until senescence. Despite this accumulation, we show that in a heterogeneous culture the senescence-prone hMSC subpopulation has a lower proliferation potential and a higher incidence of aneuploidy than the non-senescent subpopulation. We further show that senescence is linked to a novel transcriptional signature that includes a set of genes implicated in ploidy control. Overexpression of the telomerase catalytic subunit (human telomerase reverse transcriptase, hTERT) inhibited senescence, markedly reducing the levels of aneuploidy and preventing the dysregulation of ploidy-controlling genes. hMSC-replicative senescence was accompanied by an increase in oxygen consumption rate (OCR) and oxidative stress, but in long-term cultures that overexpress hTERT, these parameters were maintained at basal levels, comparable to unmodified hMSCs at initial passages. We therefore propose that hTERT contributes to genetic stability through its classical telomere maintenance function and also by reducing the levels of oxidative stress, possibly, by controlling mitochondrial physiology. Finally, we propose that aneuploidy is a relevant factor in the induction of senescence and should be assessed in hMSCs before their clinical use.
在大多数临床试验中,人类间充质干细胞(hMSCs)在植入前都要进行体外扩增。人类干细胞的遗传稳定性对其临床应用至关重要。然而,干细胞扩增与遗传稳定性之间的关系尚未得到充分理解。在这里,我们证明在正常的扩增期内,hMSC 培养物中存在高比例的非整倍体细胞,这些细胞会逐渐增加,直到衰老。尽管存在这种积累,但我们表明,在异质培养物中,衰老倾向的 hMSC 亚群的增殖潜力较低,非整倍体的发生率较高。我们进一步表明,衰老与一个新的转录特征相关,其中包括一组与倍性控制有关的基因。端粒酶催化亚基(人端粒酶逆转录酶,hTERT)的过表达抑制了衰老,显著降低了非整倍体的水平,并防止了倍性控制基因的失调。hMSC 复制性衰老伴随着氧消耗率(OCR)和氧化应激的增加,但在过表达 hTERT 的长期培养物中,这些参数保持在基础水平,与初始传代的未经修饰的 hMSC 相当。因此,我们提出 hTERT 通过其经典的端粒维持功能以及通过降低氧化应激水平来促进遗传稳定性,可能通过控制线粒体生理学来实现。最后,我们提出非整倍体是诱导衰老的一个相关因素,在将 hMSC 用于临床之前应评估其非整倍体情况。