Suppr超能文献

胰岛内的条件性低血管化和缺氧不会明显影响成年β细胞的质量或功能。

Conditional hypovascularization and hypoxia in islets do not overtly influence adult β-cell mass or function.

机构信息

Diabetes Research Center, Vrije Universiteit Brussel, Brussels, Belgium.

出版信息

Diabetes. 2013 Dec;62(12):4165-73. doi: 10.2337/db12-1827. Epub 2013 Aug 23.

Abstract

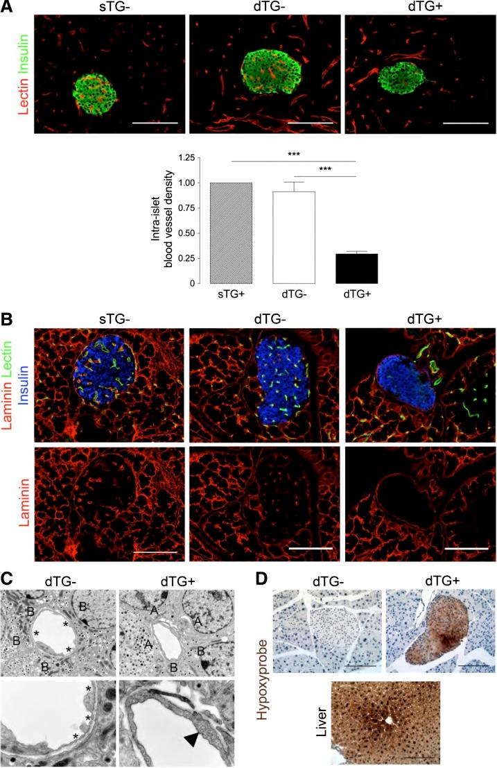
It is generally accepted that vascularization and oxygenation of pancreatic islets are essential for the maintenance of an optimal β-cell mass and function and that signaling by vascular endothelial growth factor (VEGF) is crucial for pancreas development, insulin gene expression/secretion, and (compensatory) β-cell proliferation. A novel mouse model was designed to allow conditional production of human sFlt1 by β-cells in order to trap VEGF and study the effect of time-dependent inhibition of VEGF signaling on adult β-cell fate and metabolism. Secretion of sFlt1 by adult β-cells resulted in a rapid regression of blood vessels and hypoxia within the islets. Besides blunted insulin release, β-cells displayed a remarkable capacity for coping with these presumed unfavorable conditions: even after prolonged periods of blood vessel ablation, basal and stimulated blood glucose levels were only slightly increased, while β-cell proliferation and mass remained unaffected. Moreover, ablation of blood vessels did not prevent β-cell generation after severe pancreas injury by partial pancreatic duct ligation or partial pancreatectomy. Our data thus argue against a major role of blood vessels to preserve adult β-cell generation and function, restricting their importance to facilitating rapid and adequate insulin delivery.

摘要

人们普遍认为,胰腺胰岛的血管生成和氧合对于维持最佳的β细胞数量和功能至关重要,血管内皮生长因子(VEGF)的信号对于胰腺发育、胰岛素基因表达/分泌和(代偿性)β细胞增殖至关重要。设计了一种新型小鼠模型,允许β细胞条件性产生人 sFlt1,以捕获 VEGF,并研究 VEGF 信号持续抑制对成年β细胞命运和代谢的影响。成年β细胞分泌 sFlt1 会导致胰岛内血管迅速退化和缺氧。除了胰岛素释放减弱外,β细胞还表现出应对这些不利条件的显著能力:即使在血管消融的长时间后,基础和刺激后的血糖水平仅略有升高,而β细胞增殖和数量保持不变。此外,在部分胰管结扎或部分胰腺切除导致严重胰腺损伤后,血管消融并不能阻止β细胞的生成。因此,我们的数据表明血管对于维持成年β细胞的生成和功能的作用不大,而是将其重要性限制在促进快速和充分的胰岛素输送上。

https://cdn.ncbi.nlm.nih.gov/pmc/blobs/de25/3837025/cb49c099523a/4165fig1.jpg

文献检索

告别复杂PubMed语法,用中文像聊天一样搜索,搜遍4000万医学文献。AI智能推荐,让科研检索更轻松。

立即免费搜索

文件翻译

保留排版,准确专业,支持PDF/Word/PPT等文件格式,支持 12+语言互译。

免费翻译文档

深度研究

AI帮你快速写综述,25分钟生成高质量综述,智能提取关键信息,辅助科研写作。

立即免费体验