Suppr超能文献

非致死性机械创伤导致大鼠的自噬减少,进而引起心肌功能障碍。

Decreased autophagy contributes to myocardial dysfunction in rats subjected to nonlethal mechanical trauma.

机构信息

Department of Physiology, Shanxi Medical University, Taiyuan, Shanxi, P. R. China ; Department of Neurology, First Hospital of Shanxi Medical University, Taiyuan, Shanxi, P. R. China.

出版信息

PLoS One. 2013 Aug 19;8(8):e71400. doi: 10.1371/journal.pone.0071400. eCollection 2013.

Abstract

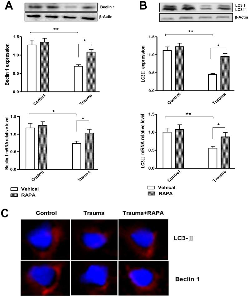
Autophagy is important in cells for removing damaged organelles, such as mitochondria. Insufficient autophagy plays a critical role in tissue injury and organ dysfunction under a variety of pathological conditions. However, the role of autophagy in nonlethal traumatic cardiac damage remains unclear. The aims of the present study were to investigate whether nonlethal mechanical trauma may result in the change of cardiomyocyte autophagy, and if so, to determine whether the changed myocardial autophagy may contribute to delayed cardiac dysfunction. Male adult rats were subjected to nonlethal traumatic injury, and cardiomyocyte autophagy, cardiac mitochondrial function, and cardiac function in isolated perfused hearts were detected. Direct mechanical traumatic injury was not observed in the heart within 24 h after trauma. However, cardiomyocyte autophagy gradually decreased and reached a minimal level 6 h after trauma. Cardiac mitochondrial dysfunction was observed by cardiac radionuclide imaging 6 h after trauma, and cardiac dysfunction was observed 24 h after trauma in the isolated perfused heart. These were reversed when autophagy was induced by administration of the autophagy inducer rapamycin 30 min before trauma. Our present study demonstrated for the first time that nonlethal traumatic injury caused decreased autophagy, and decreased autophagy may contribute to post-traumatic organ dysfunction. Though our study has some limitations, it strongly suggests that cardiac damage induced by nonlethal mechanical trauma can be detected by noninvasive radionuclide imaging, and induction of autophagy may be a novel strategy for reducing posttrauma multiple organ failure.

摘要

自噬对于清除受损的细胞器(如线粒体)在细胞中非常重要。在各种病理条件下,自噬不足在组织损伤和器官功能障碍中起着关键作用。然而,自噬在非致死性创伤性心脏损伤中的作用尚不清楚。本研究旨在探讨非致死性机械性创伤是否会导致心肌细胞自噬发生变化,如果是这样,是否可以确定这种变化的心肌自噬可能导致延迟性心脏功能障碍。成年雄性大鼠接受非致死性创伤性损伤,检测心肌细胞自噬、心脏线粒体功能和离体灌注心脏的心脏功能。创伤后 24 小时内心脏内未观察到直接机械性创伤。然而,创伤后 6 小时,心肌细胞自噬逐渐减少并达到最低水平。创伤后 6 小时通过心脏放射性核素成像观察到心脏线粒体功能障碍,在离体灌注心脏中观察到创伤后 24 小时的心脏功能障碍。在创伤前 30 分钟给予自噬诱导剂雷帕霉素可逆转这些变化。本研究首次证明非致死性创伤性损伤导致自噬减少,而自噬减少可能导致创伤后器官功能障碍。虽然我们的研究存在一些局限性,但它强烈表明,非致死性机械性创伤引起的心脏损伤可以通过非侵入性放射性核素成像检测到,诱导自噬可能是减少创伤后多器官衰竭的一种新策略。

https://cdn.ncbi.nlm.nih.gov/pmc/blobs/788a/3747162/d271e3d1f271/pone.0071400.g001.jpg

文献AI研究员

20分钟写一篇综述,助力文献阅读效率提升50倍。

立即体验

用中文搜PubMed

大模型驱动的PubMed中文搜索引擎

马上搜索

文档翻译

学术文献翻译模型,支持多种主流文档格式。

立即体验