Department of Biological Sciences, Columbia University, New York, New York 10027, USA;
Genes Dev. 2013 Sep 1;27(17):1886-902. doi: 10.1101/gad.221010.113.
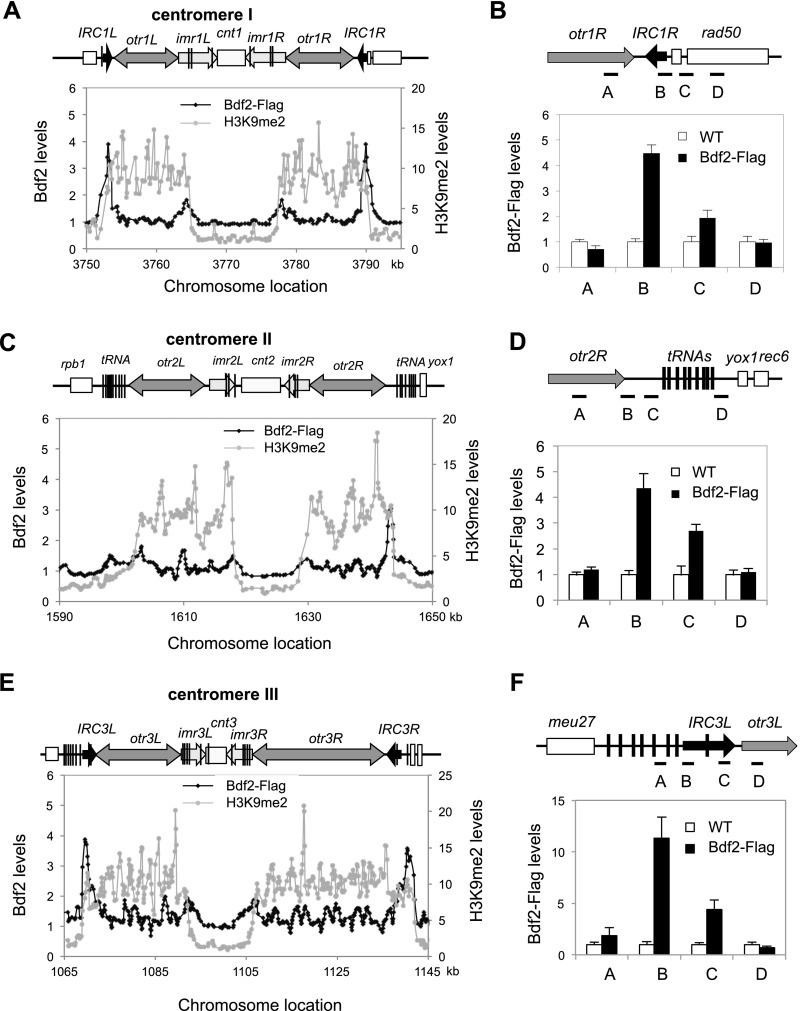
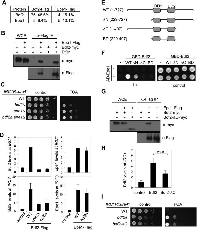
Heterochromatin spreading leads to the silencing of genes within its path, and boundary elements have evolved to constrain such spreading. In fission yeast, heterochromatin at centromeres I and III is flanked by inverted repeats termed IRCs, which are required for proper boundary functions. However, the mechanisms by which IRCs prevent heterochromatin spreading are unknown. Here, we identified Bdf2, which is homologous to the mammalian bromodomain and extraterminal (BET) family double bromodomain proteins involved in diverse types of cancers, as a factor required for proper boundary function at IRCs. Bdf2 is enriched at IRCs through its interaction with the boundary protein Epe1. The bromodomains of Bdf2 recognize acetylated histone H4 tails and antagonize Sir2-mediated deacetylation of histone H4K16. Furthermore, abolishing H4K16 acetylation (H4K16ac) with an H4K16R mutation promotes heterochromatin spreading, and mimicking H4K16ac by an H4K16Q mutation blocks heterochromatin spreading at IRCs. Our results thus illustrate a mechanism of establishing chromosome boundaries at specific sites through the recruitment of a factor that protects euchromatic histone modifications. They also reveal a previously unappreciated function of H4K16ac in cooperation with H3K9 methylation to regulate heterochromatin spreading.
异染色质的扩散会导致其路径内的基因沉默,而边界元件已经进化到可以限制这种扩散。在裂殖酵母中,着丝粒 I 和 III 的异染色质被称为 IRC 的反向重复序列所包围,IRC 对于正确的边界功能是必需的。然而,IRC 阻止异染色质扩散的机制尚不清楚。在这里,我们鉴定出 Bdf2 作为一个因子,它与参与多种类型癌症的哺乳动物溴结构域和末端(BET)家族双溴结构域蛋白同源,是 IRC 处正确边界功能所必需的。Bdf2 通过与边界蛋白 Epe1 的相互作用富集在 IRC 上。Bdf2 的溴结构域识别乙酰化组蛋白 H4 尾巴,并拮抗 Sir2 介导的组蛋白 H4K16 的去乙酰化。此外,用 H4K16R 突变消除 H4K16 乙酰化(H4K16ac)促进异染色质的扩散,而用 H4K16Q 突变模拟 H4K16ac 则阻止 IRC 处的异染色质扩散。因此,我们的研究结果说明了通过招募保护常染色质组蛋白修饰的因子在特定位置建立染色体边界的机制。它们还揭示了 H4K16ac 与 H3K9 甲基化协同作用以调节异染色质扩散的先前未被认识的功能。