Suppr超能文献

细菌单酰甘油脂肪酶的构象可塑性和配体结合。

Conformational plasticity and ligand binding of bacterial monoacylglycerol lipase.

机构信息

From the Institute of Molecular Biosciences, University of Graz, Humboldtstrasse 50/3, A-8010 Graz, Austria.

出版信息

J Biol Chem. 2013 Oct 25;288(43):31093-104. doi: 10.1074/jbc.M113.491415. Epub 2013 Sep 6.

Abstract

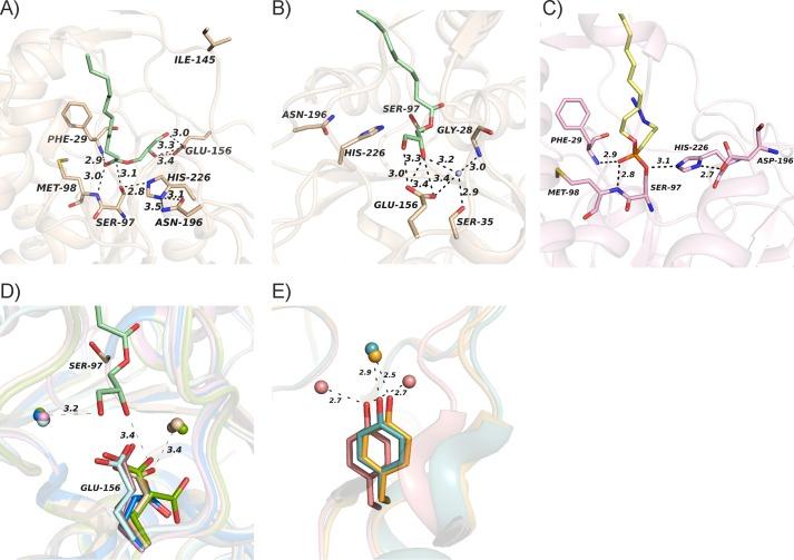
Monoacylglycerol lipases (MGLs) play an important role in lipid catabolism across all kingdoms of life by catalyzing the release of free fatty acids from monoacylglycerols. The three-dimensional structures of human and a bacterial MGL were determined only recently as the first members of this lipase family. In addition to the α/β-hydrolase core, they showed unexpected structural similarities even in the cap region. Nevertheless, the structural basis for substrate binding and conformational changes of MGLs is poorly understood. Here, we present a comprehensive study of five crystal structures of MGL from Bacillus sp. H257 in its free form and in complex with different substrate analogs and the natural substrate 1-lauroylglycerol. The occurrence of different conformations reveals a high degree of conformational plasticity of the cap region. We identify a specific residue, Ile-145, that might act as a gatekeeper restricting access to the binding site. Site-directed mutagenesis of Ile-145 leads to significantly reduced hydrolase activity. Bacterial MGLs in complex with 1-lauroylglycerol, myristoyl, palmitoyl, and stearoyl substrate analogs enable identification of the binding sites for the alkyl chain and the glycerol moiety of the natural ligand. They also provide snapshots of the hydrolytic reaction of a bacterial MGL at different stages. The alkyl chains are buried in a hydrophobic tunnel in an extended conformation. Binding of the glycerol moiety is mediated via Glu-156 and water molecules. Analysis of the structural features responsible for cap plasticity and the binding modes of the ligands suggests conservation of these features also in human MGL.

摘要

单酰甘油脂肪酶 (MGL) 通过催化从单酰甘油中释放游离脂肪酸,在所有生命领域的脂质分解代谢中发挥着重要作用。人类和一种细菌 MGL 的三维结构最近才被确定,是该脂肪酶家族的首批成员。除了 α/β-水解酶核心外,它们甚至在帽区显示出出人意料的结构相似性。然而,MGL 底物结合和构象变化的结构基础仍知之甚少。在这里,我们展示了来自芽孢杆菌 H257 的五种 MGL 晶体结构的综合研究,包括游离形式和与不同底物类似物以及天然底物 1-月桂酰甘油的复合物。不同构象的出现揭示了帽区具有高度的构象灵活性。我们确定了一个特定的残基 Ile-145,它可能充当限制进入结合位点的守门员。Ile-145 的定点突变导致水解酶活性显著降低。与 1-月桂酰甘油、肉豆蔻酰、棕榈酰和硬脂酰底物类似物复合的细菌 MGL 能够鉴定出天然配体的烷基链和甘油部分的结合位点。它们还提供了细菌 MGL 在不同阶段水解反应的快照。烷基链以伸展构象埋藏在疏水性隧道中。甘油部分的结合通过 Glu-156 和水分子介导。对帽可塑性和配体结合模式负责的结构特征的分析表明,这些特征在人类 MGL 中也得到了保守。

https://cdn.ncbi.nlm.nih.gov/pmc/blobs/b3e8/3829422/7ea411986144/zbc0471365130001.jpg

文献AI研究员

20分钟写一篇综述,助力文献阅读效率提升50倍。

立即体验

用中文搜PubMed

大模型驱动的PubMed中文搜索引擎

马上搜索

文档翻译

学术文献翻译模型,支持多种主流文档格式。

立即体验