Suppr超能文献

心肌内注射过表达 Apelin 的骨髓细胞通过上调心肌梗死后的 Sirt3 改善心脏修复。

Myocardial injection of apelin-overexpressing bone marrow cells improves cardiac repair via upregulation of Sirt3 after myocardial infarction.

机构信息

Department of Pharmacology and Toxicology, University of Mississippi Medical Center, Jackson, Mississippi, United States of America.

出版信息

PLoS One. 2013 Sep 6;8(9):e71041. doi: 10.1371/journal.pone.0071041. eCollection 2013.

Abstract

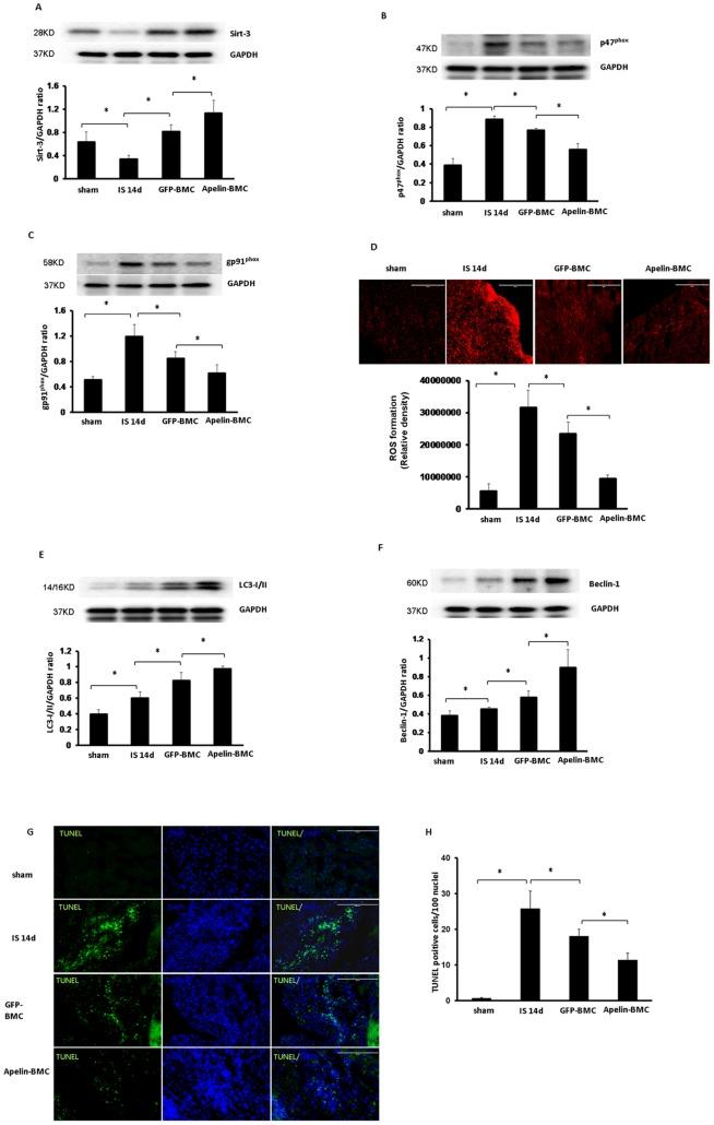
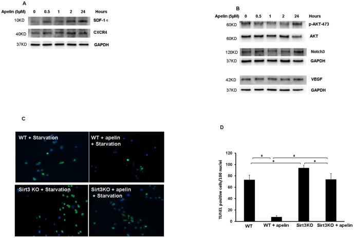
Our previous study shows that treatment with apelin increases bone marrow cells (BMCs) recruitment and promotes cardiac repair after myocardial infarction (MI). The objective of this study was to investigate whether overexpression of apelin in BMCs improved cell therapy and accelerated cardiac repair and functional recovery in post-MI mice. Mouse myocardial infarction was achieved by coronary artery ligation and BMCs overexpressing apelin (apelin-BMCs) or GFP (GFP-BMCs) were injected into ischemic area immediately after surgery. In vitro, exposure of cultured BMCs to apelin led to a gradual increase in SDF-1á and CXCR4 expression. Intramyocardial delivery of apelin-BMCs in post-MI mice resulted in a significant increase number of APJ⁺/c-kit⁺/Sca1⁺ cells in the injected area compared to GFP-BMCs treated post-MI mice. Treatment with apelin-BMCs increased expression of VEGF, Ang-1 and Tie-2 in post-MI mice. Apelin-BMCs treatment also significantly increased angiogenesis and attenuated cardiac fibrosis formation in post-MI mice. Most importantly, treatment with apelin-BMCs significantly improved left ventricular (LV) systolic function in post-MI mice. Mechanistically, Apelin-BMCs treatment led to a significant increase in Sirtuin3 (Sirt3) expression and reduction of reactive oxygen species (ROS) formation. Treatment of cultured BMCs with apelin also increased Notch3 expression and Akt phosphorylation. Apelin treatment further attenuated stress-induced apoptosis whereas knockout of Sirt3 abolished anti-apoptotic effect of apelin in cultured BMCs. Moreover, knockout of Sirt3 significantly attenuated apelin-BMCs-induced VEGF expression and angiogenesis in post-MI mice. Knockout of Sirt3 further blunted apelin-BMCs-mediated improvement of cardiac repair and systolic functional recovery in post-MI mice. These data suggest that apelin improves BMCs therapy on cardiac repair and systolic function in post-MI mice. Upregulation of Sirt3 may contribute to the protective effect of apelin-BMCs therapy.

摘要

我们之前的研究表明,阿片肽治疗可增加骨髓细胞(BMCs)的募集,并促进心肌梗死后的心脏修复。本研究的目的是研究骨髓细胞中阿片肽的过表达是否改善细胞治疗,并加速心肌梗死后小鼠的心脏修复和功能恢复。通过冠状动脉结扎实现小鼠心肌梗死,并且在手术后立即将过表达阿片肽的骨髓细胞(apelin-BMCs)或 GFP(GFP-BMCs)注射到缺血区域。在体外,阿片肽暴露于培养的 BMCs 中导致 SDF-1á 和 CXCR4 表达逐渐增加。在心肌梗死后的小鼠中,心肌内给予 apelin-BMCs 可导致与 GFP-BMCs 处理的心肌梗死后的小鼠相比,注射区域中 APJ⁺/c-kit⁺/Sca1⁺细胞的数量显著增加。阿片肽-BMCs 治疗还显著增加了心肌梗死后小鼠中 VEGF、Ang-1 和 Tie-2 的表达。阿片肽-BMCs 治疗还显著增加了心肌梗死后小鼠的血管生成并减轻了心脏纤维化形成。最重要的是,阿片肽-BMCs 治疗显著改善了心肌梗死后的小鼠的左心室(LV)收缩功能。机制上,Apelin-BMCs 治疗导致 Sirtuin3(Sirt3)表达的显著增加和活性氧(ROS)形成的减少。用阿片肽处理培养的 BMCs 也增加了 Notch3 表达和 Akt 磷酸化。阿片肽治疗进一步减弱了应激诱导的细胞凋亡,而 Sirt3 的敲除则消除了阿片肽在培养的 BMCs 中的抗细胞凋亡作用。此外,Sirt3 的敲除显著减弱了阿片肽-BMCs 在心肌梗死后小鼠中诱导的 VEGF 表达和血管生成。Sirt3 的敲除进一步削弱了阿片肽-BMCs 介导的心肌梗死后小鼠心脏修复和收缩功能恢复。这些数据表明,阿片肽改善了骨髓细胞治疗对心肌梗死后小鼠的心脏修复和收缩功能的恢复。Sirt3 的上调可能有助于阿片肽-BMCs 治疗的保护作用。

https://cdn.ncbi.nlm.nih.gov/pmc/blobs/df15/3765164/471a326c66e0/pone.0071041.g001.jpg

文献检索

告别复杂PubMed语法,用中文像聊天一样搜索,搜遍4000万医学文献。AI智能推荐,让科研检索更轻松。

立即免费搜索

文件翻译

保留排版,准确专业,支持PDF/Word/PPT等文件格式,支持 12+语言互译。

免费翻译文档

深度研究

AI帮你快速写综述,25分钟生成高质量综述,智能提取关键信息,辅助科研写作。

立即免费体验