Cottee Matthew A, Muschalik Nadine, Wong Yao Liang, Johnson Christopher M, Johnson Steven, Andreeva Antonina, Oegema Karen, Lea Susan M, Raff Jordan W, van Breugel Mark
Sir William Dunn School of Pathology , University of Oxford , Oxford , United Kingdom.
Elife. 2013 Sep 17;2:e01071. doi: 10.7554/eLife.01071.
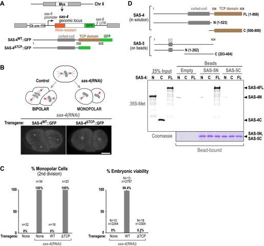
Centrioles organise centrosomes and template cilia and flagella. Several centriole and centrosome proteins have been linked to microcephaly (MCPH), a neuro-developmental disease associated with small brain size. CPAP (MCPH6) and STIL (MCPH7) are required for centriole assembly, but it is unclear how mutations in them lead to microcephaly. We show that the TCP domain of CPAP constitutes a novel proline recognition domain that forms a 1:1 complex with a short, highly conserved target motif in STIL. Crystal structures of this complex reveal an unusual, all-β structure adopted by the TCP domain and explain how a microcephaly mutation in CPAP compromises complex formation. Through point mutations, we demonstrate that complex formation is essential for centriole duplication in vivo. Our studies provide the first structural insight into how the malfunction of centriole proteins results in human disease and also reveal that the CPAP-STIL interaction constitutes a conserved key step in centriole biogenesis. DOI:http://dx.doi.org/10.7554/eLife.01071.001.
中心粒组织中心体,并为纤毛和鞭毛提供模板。一些中心粒和中心体蛋白与小头畸形(MCPH)有关,小头畸形是一种与脑容量小相关的神经发育疾病。中心粒组装需要CPAP(MCPH6)和STIL(MCPH7),但尚不清楚它们的突变如何导致小头畸形。我们发现,CPAP的TCP结构域构成了一个新的脯氨酸识别结构域,它与STIL中一个短的、高度保守的靶基序形成1:1复合物。该复合物的晶体结构揭示了TCP结构域采用的一种不寻常的全β结构,并解释了CPAP中的一个小头畸形突变如何损害复合物的形成。通过点突变,我们证明复合物的形成对于体内中心粒复制至关重要。我们的研究首次从结构上深入了解了中心粒蛋白功能异常如何导致人类疾病,同时也揭示了CPAP-STIL相互作用是中心粒生物发生中一个保守的关键步骤。DOI:http://dx.doi.org/10.7554/eLife.01071.001