Suppr超能文献

从棉花发育叶片全长富集 cDNA 文库中生成和分析大规模表达序列标签数据库。

Generation and analysis of a large-scale expressed sequence Tag database from a full-length enriched cDNA library of developing leaves of Gossypium hirsutum L.

机构信息

State Key Laboratory of Cotton Biology, Institute of Cotton Research of CAAS, Anyang, Henan, P. R. China.

出版信息

PLoS One. 2013 Oct 11;8(10):e76443. doi: 10.1371/journal.pone.0076443. eCollection 2013.

Abstract

BACKGROUND

Cotton (Gossypium hirsutum L.) is one of the world's most economically-important crops. However, its entire genome has not been sequenced, and limited resources are available in GenBank for understanding the molecular mechanisms underlying leaf development and senescence.

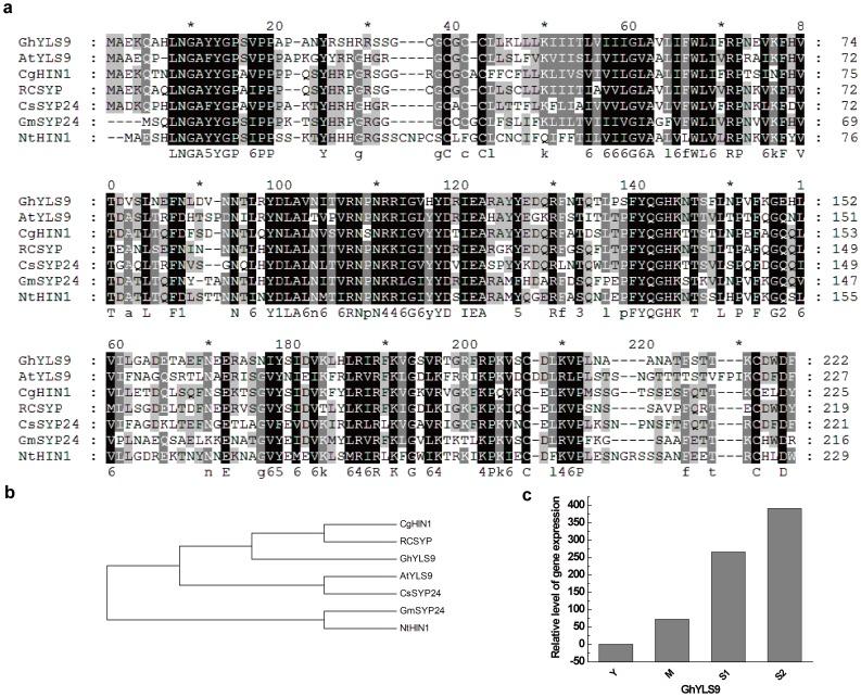
METHODOLOGY/PRINCIPAL FINDINGS: In this study, 9,874 high-quality ESTs were generated from a normalized, full-length cDNA library derived from pooled RNA isolated from throughout leaf development during the plant blooming stage. After clustering and assembly of these ESTs, 5,191 unique sequences, representative 1,652 contigs and 3,539 singletons, were obtained. The average unique sequence length was 682 bp. Annotation of these unique sequences revealed that 84.4% showed significant homology to sequences in the NCBI non-redundant protein database, and 57.3% had significant hits to known proteins in the Swiss-Prot database. Comparative analysis indicated that our library added 2,400 ESTs and 991 unique sequences to those known for cotton. The unigenes were functionally characterized by gene ontology annotation. We identified 1,339 and 200 unigenes as potential leaf senescence-related genes and transcription factors, respectively. Moreover, nine genes related to leaf senescence and eleven MYB transcription factors were randomly selected for quantitative real-time PCR (qRT-PCR), which revealed that these genes were regulated differentially during senescence. The qRT-PCR for three GhYLSs revealed that these genes express express preferentially in senescent leaves.

CONCLUSIONS/SIGNIFICANCE: These EST resources will provide valuable sequence information for gene expression profiling analyses and functional genomics studies to elucidate their roles, as well as for studying the mechanisms of leaf development and senescence in cotton and discovering candidate genes related to important agronomic traits of cotton. These data will also facilitate future whole-genome sequence assembly and annotation in G. hirsutum and comparative genomics among Gossypium species.

摘要

背景

棉花(Gossypium hirsutum L.)是世界上最重要的经济作物之一。然而,其整个基因组尚未测序,GenBank 中用于了解叶片发育和衰老分子机制的资源有限。

方法/主要发现:在这项研究中,从植物开花期整个叶片发育过程中分离的混合 RNA 衍生的归一化全长 cDNA 文库中生成了 9874 个高质量 EST。对这些 EST 进行聚类和组装后,获得了 5191 个独特序列,代表 1652 个 contigs 和 3539 个 singletons。平均独特序列长度为 682bp。这些独特序列的注释表明,84.4%的序列与 NCBI 非冗余蛋白质数据库中的序列具有显著同源性,57.3%的序列与 Swiss-Prot 数据库中的已知蛋白质具有显著匹配。比较分析表明,我们的文库为棉花的已知 EST 和独特序列分别添加了 2400 个和 991 个。通过基因本体注释对这些基因进行了功能表征。我们分别鉴定了 1339 个和 200 个可能与叶片衰老相关的基因和转录因子的基因。此外,随机选择了 9 个与叶片衰老相关的基因和 11 个 MYB 转录因子进行定量实时 PCR(qRT-PCR)分析,结果表明这些基因在衰老过程中存在差异表达。对三个 GhYLSs 的 qRT-PCR 分析表明,这些基因在衰老叶片中优先表达。

结论/意义:这些 EST 资源将为基因表达谱分析和功能基因组学研究提供有价值的序列信息,以阐明它们的作用,以及研究棉花叶片发育和衰老的机制,并发现与棉花重要农艺性状相关的候选基因。这些数据还将有助于未来在 G. hirsutum 中的全基因组序列组装和注释,以及在棉属物种之间的比较基因组学研究。

https://cdn.ncbi.nlm.nih.gov/pmc/blobs/2f5e/3795732/e7e4f6b2cb38/pone.0076443.g001.jpg

文献AI研究员

20分钟写一篇综述,助力文献阅读效率提升50倍。

立即体验

用中文搜PubMed

大模型驱动的PubMed中文搜索引擎

马上搜索

文档翻译

学术文献翻译模型,支持多种主流文档格式。

立即体验