Mertsch Sonja, Thanos Solon
Institute for Experimental Ophthalmology, School of Medicine, Westfalian-Wilhelms-University Münster, Albert-Schweitzer-Campus 1, D15, 48149, Münster, Germany,
Mol Neurobiol. 2014 Apr;49(2):900-15. doi: 10.1007/s12035-013-8568-6. Epub 2013 Oct 30.
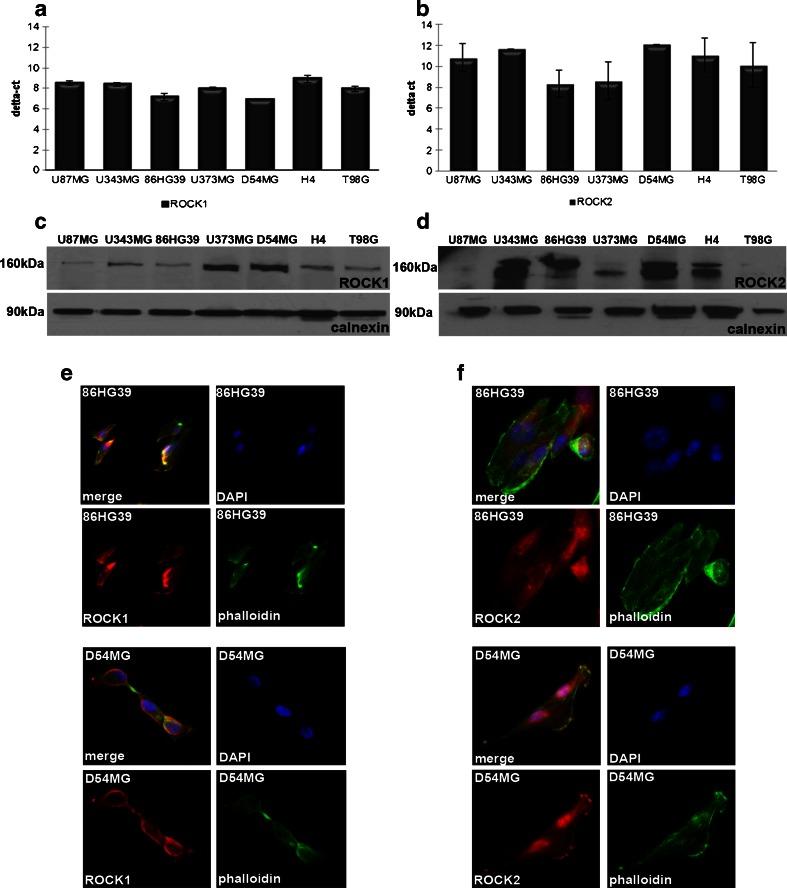
Despite current advances in therapy, the prognosis of patients with glioblastoma has not improved sufficiently in recent decades. This is due mainly to the highly invasive capacity of glioma cells. Little is known about the mechanisms underlying this particular characteristic. While the Rho-kinase (ROCK)-dependent signaling pathways involved in glioma migration have yet to be determined, they show promise as one of the candidates in targeted glioblastoma therapy. There are two ROCK isoforms: ROCK1, which is upregulated in glioblastoma tissue compared to normal brain tissue, and ROCK2, which is also expressed in normal brain tissue. Blockage of both of these ROCK isoforms with pharmacologic inhibitors regulates the migration process. We examined the activities of ROCK1 and ROCK2 using knockdown cell lines and the newly developed stripe assay. Selective knockdown of either ROCK1 or ROCK2 exerted antidromic effects on glioma migration: while ROCK1 deletion altered the substrate-dependent migration, deletion of ROCK2 did not. Furthermore, ROCK1 knockdown reduced cell proliferation, whereas ROCK2 knockdown enhanced it. Along the signaling pathways, key regulators of the ROCK pathway are differentially affected by ROCK1 and ROCK2. These data suggest that the balanced activation of ROCKs is responsible for the substrate-specific migration and the proliferation of glioblastoma cells.
尽管目前治疗方法取得了进展,但近几十年来胶质母细胞瘤患者的预后并未得到充分改善。这主要是由于胶质瘤细胞具有高度侵袭能力。对于这一特殊特征背后的机制知之甚少。虽然参与胶质瘤迁移的Rho激酶(ROCK)依赖性信号通路尚未确定,但它们有望成为胶质母细胞瘤靶向治疗的候选者之一。有两种ROCK亚型:与正常脑组织相比,ROCK1在胶质母细胞瘤组织中上调,而ROCK2在正常脑组织中也有表达。用药物抑制剂阻断这两种ROCK亚型可调节迁移过程。我们使用敲低细胞系和新开发的条纹试验检测了ROCK1和ROCK2的活性。选择性敲低ROCK1或ROCK2对胶质瘤迁移产生反向作用:虽然敲除ROCK1改变了底物依赖性迁移,但敲除ROCK2则没有。此外,敲低ROCK1可降低细胞增殖,而敲低ROCK2则增强细胞增殖。在信号通路中,ROCK通路的关键调节因子受到ROCK1和ROCK2的不同影响。这些数据表明,ROCK的平衡激活负责胶质母细胞瘤细胞的底物特异性迁移和增殖。