Suppr超能文献

微小RNA-300通过ROCK1抑制胶质母细胞瘤进展。

MicroRNA-300 inhibited glioblastoma progression through ROCK1.

作者信息

Zhou Fucheng, Li Yang, Hao Zhen, Liu Xuanxi, Chen Liang, Cao Yu, Liang Zuobin, Yuan Fei, Liu Jie, Wang Jianjiao, Zheng Yongri, Dong Deli, Bian Shan, Yang Baofeng, Jiang Chuanlu, Li Qingsong

机构信息

Department of Neurosurgery, The 2nd Affiliated Hospital, Harbin Medical University, Harbin 150086, China.

Harbin Medical University, Harbin 150086, China.

出版信息

Oncotarget. 2016 Jun 14;7(24):36529-36538. doi: 10.18632/oncotarget.9068.

Abstract

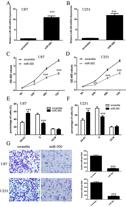
Glioblastoma is a common type of brain aggressive tumors and has a poor prognosis. MicroRNAs (miRNAs) are a class of small, endogenous and non-coding RNAs that play crucial roles in cell proliferation, survival and invasion. Deregulated expression of miR-300 has been studied in a lot of cancers. However, the role of miR-300 in glioblastoma is still unknown. In this study, we demonstrated that miR-300 expression was downregulated in glioblastoma tissues compared with the normal tissues. Lower expression level of miR-300 was observed in thirty cases (75 %, 30/40) of glioblastoma samples compared with the normal samples. Moreover, the overall survival of glioblastoma patients with lower miR-300 expression level was shorter than those with higher miR-300 expression level. In addition, miR-300 expression was also downregulated in glioblastoma cell lines. Overexpression of miR-300 inhibited cell proliferation, cell cycle and invasion in glioblastoma cell line U87 and U251. Moreover, we identified ROCK1 as a direct target of miR-300 in U87 and U251 cells. Overexpression of ROCK1 partially rescued the miR-300-mediated cell growth. ROCK1 expression levels in glioblastoma tissues were higher than that in normal tissues. ROCK1 expression levels were higher in thirty-one cases of glioblastoma samples than their normal samples. Furthermore, the expression level ROCK1 was inversely correlated with the expression level of miR-300. Importantly, overexpression of miR-300 suppressed glioblastoma progression in an established xenograft model. In conclusion, we revealed that miR-300 might act as a tumor suppressor gene through inhibiting ROCK1 in glioblastoma.

摘要

胶质母细胞瘤是一种常见的侵袭性脑肿瘤,预后较差。微小RNA(miRNA)是一类小型内源性非编码RNA,在细胞增殖、存活和侵袭中发挥关键作用。在许多癌症中都对miR-300的表达失调进行了研究。然而,miR-300在胶质母细胞瘤中的作用仍不清楚。在本研究中,我们证明与正常组织相比,胶质母细胞瘤组织中miR-300的表达下调。与正常样本相比,在30例(75%,30/40)胶质母细胞瘤样本中观察到miR-300的表达水平较低。此外,miR-300表达水平较低的胶质母细胞瘤患者的总生存期短于miR-300表达水平较高的患者。此外,胶质母细胞瘤细胞系中miR-300的表达也下调。miR-300的过表达抑制了胶质母细胞瘤细胞系U87和U251的细胞增殖、细胞周期和侵袭。此外,我们确定ROCK1是U87和U251细胞中miR-300的直接靶点。ROCK1的过表达部分挽救了miR-300介导的细胞生长。胶质母细胞瘤组织中ROCK1的表达水平高于正常组织。31例胶质母细胞瘤样本中ROCK1的表达水平高于其正常样本。此外,ROCK1的表达水平与miR-300的表达水平呈负相关。重要的是,在已建立的异种移植模型中,miR-300的过表达抑制了胶质母细胞瘤的进展。总之,我们揭示了miR-

https://cdn.ncbi.nlm.nih.gov/pmc/blobs/1f2b/5095018/e00b9bf575e0/oncotarget-07-36529-g001.jpg

文献AI研究员

20分钟写一篇综述,助力文献阅读效率提升50倍。

立即体验

用中文搜PubMed

大模型驱动的PubMed中文搜索引擎

马上搜索

文档翻译

学术文献翻译模型,支持多种主流文档格式。

立即体验