Suppr超能文献

爱泼斯坦-巴尔病毒编码的潜伏膜蛋白1上调微小RNA-21,通过抑制程序性细胞死亡蛋白4和Fas配体来促进鼻咽癌细胞对顺铂诱导凋亡的抗性。

Epstein-Barr Virus_Encoded LMP1 upregulates microRNA-21 to promote the resistance of nasopharyngeal carcinoma cells to cisplatin-induced Apoptosis by suppressing PDCD4 and Fas-L.

作者信息

Yang Guang-Da, Huang Tie-Jun, Peng Li-Xia, Yang Chang-Fu, Liu Ran-Yi, Huang Hong-Bing, Chu Qiao-Qiao, Yang Hong-Jie, Huang Jia-Ling, Zhu Zhen-Yu, Qian Chao-Nan, Huang Bi-Jun

机构信息

Department of Experimental Research, State Key Laboratory of Oncology in South China, Cancer Center, Sun Yat-Sen University, Guangzhou, China.

出版信息

PLoS One. 2013 Oct 23;8(10):e78355. doi: 10.1371/journal.pone.0078355. eCollection 2013.

Abstract

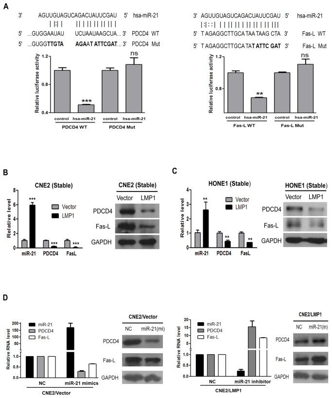
Approximately 30% of patients with Epstein-Barr virus (EBV)-positive advanced nasopharyngeal carcinoma (NPC) display chemoresistance to cisplatin-based regimens, but the underlying mechanisms are unclear. The Epstein-Barr virus (EBV)-encoded latent membrane protein 1 (LMP1), a functional homologue of the tumor necrosis factor receptor family, contributes substantially to the oncogenic potential of EBV through the activation of multiple signaling pathways, and it is closely associated with a poorer prognosis for NPC. Recent studies show that EBV infection can induce the expression of many cellular miRNAs, including microRNA-21, a biomarker for chemoresistance. However, neither a link between LMP1 expression and miR-21 upregulation nor their cross talk in affecting chemoresistance to cisplatin have been reported. Here, we observed that stable LMP1-transformed NPC cells were less sensitive to cisplatin treatment based on their proliferation, colony formation, the IC50 value of cisplatin and the apoptosis index. Higher levels of miR-21 were found in EBV-carrying and LMP1-positive cell lines, suggesting that LMP1 may be linked to miR-21 upregulation. These data were confirmed by our results that exogenous LMP1 increased miR-21 in both transiently and stably LMP1-transfected cells, and the knock down of miR-21 substantially reversed the resistance of the NPC cells to cisplatin treatment. Moreover, the proapoptotic factors programmed cell death 4 (PDCD4) and Fas ligand (Fas-L), which were negatively regulated by miR-21, were found to play an important role in the program of LMP1-dependent cisplatin resistance. Finally, we demonstrated that LMP1 induced miR-21 expression primarily by modulating the PI3K/AKT/FOXO3a signaling pathway. Taken together, we revealed for the first time that viral LMP1 triggers the PI3K/Akt/FOXO3a pathway to induce human miR-21 expression, which subsequently decreases the expression of PDCD4 and Fas-L, and results in chemoresistance in NPC cells.

摘要

大约30%的爱泼斯坦-巴尔病毒(EBV)阳性晚期鼻咽癌(NPC)患者对基于顺铂的治疗方案表现出化疗耐药性,但其潜在机制尚不清楚。EBV编码的潜伏膜蛋白1(LMP1)是肿瘤坏死因子受体家族的功能同源物,通过激活多种信号通路,对EBV的致癌潜能有重要贡献,并且它与NPC的预后较差密切相关。最近的研究表明,EBV感染可诱导许多细胞miRNA的表达,包括作为化疗耐药生物标志物的微小RNA-21。然而,尚未有关于LMP1表达与miR-21上调之间的联系及其在影响对顺铂化疗耐药性方面的相互作用的报道。在此,我们观察到基于增殖、集落形成、顺铂的IC50值和凋亡指数,稳定表达LMP1的NPC细胞对顺铂治疗的敏感性较低。在携带EBV和LMP1阳性的细胞系中发现了更高水平的miR-21,这表明LMP1可能与miR-21上调有关。我们的结果证实了这些数据,即外源性LMP1在瞬时和稳定转染LMP1的细胞中均增加了miR-21的表达,并且敲低miR-21可显著逆转NPC细胞对顺铂治疗的耐药性。此外,发现受miR-21负调控的促凋亡因子程序性细胞死亡4(PDCD4)和Fas配体(Fas-L)在LMP1依赖性顺铂耐药程序中起重要作用。最后,我们证明LMP1主要通过调节PI3K/AKT/FOXO3a信号通路诱导miR-21表达。综上所述,我们首次揭示病毒LMP1触发PI3K/Akt/FOXO3a通路诱导人miR-21表达,随后降低PDCD4和Fas-L的表达,并导致NPC细胞产生化疗耐药性。

https://cdn.ncbi.nlm.nih.gov/pmc/blobs/c3bd/3806812/1945d75e3eaa/pone.0078355.g001.jpg

文献AI研究员

20分钟写一篇综述,助力文献阅读效率提升50倍。

立即体验

用中文搜PubMed

大模型驱动的PubMed中文搜索引擎

马上搜索

文档翻译

学术文献翻译模型,支持多种主流文档格式。

立即体验