Suppr超能文献

体外肿瘤细胞外渗过程中的蛋白水解作用:不同肿瘤细胞类型中金属蛋白酶的参与情况

Proteolysis during tumor cell extravasation in vitro: metalloproteinase involvement across tumor cell types.

作者信息

Voura Evelyn B, English Jane L, Yu Hoi-Ying E, Ho Andrew T, Subarsky Patrick, Hill Richard P, Hojilla Carlo V, Khokha Rama

机构信息

Ontario Cancer Institute, Princess Margaret Hospital, Toronto, Ontario, Canada ; Department of Biology, Dominican College, Orangeburg, New York, United States of America.

出版信息

PLoS One. 2013 Oct 23;8(10):e78413. doi: 10.1371/journal.pone.0078413. eCollection 2013.

Abstract

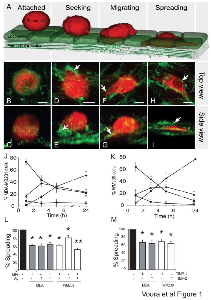
To test if proteolysis is involved in tumor cell extravasation, we developed an in vitro model where tumor cells cross an endothelial monolayer cultured on a basement membrane. Using this model we classified the ability of the cells to transmigrate through the endothelial cell barrier onto the underlying matrix, and scored this invasion according to the stage of passage through the endothelium. Metalloproteinase inhibitors reduced tumor cell extravasation by at least 35%. Visualization of protease and cell adhesion molecules by confocal microscopy demonstrated the cell surface localization of MMP-2, MMP-9, MT1-MMP, furin, CD44 and αvβ3, during the process of transendothelial migration. By the addition of inhibitors and bio-modulators we assessed the functional requirement of the aforementioned molecules for efficient migration. Proteolytic digestion occurred at the cell-matrix interface and was most evident during the migratory stage. All of the inhibitors and biomodulators affected the transition of the tumor cells into the migratory stage, highlighting the most prevalent use of proteolysis at this particular step of tumor cell extravasation. These data suggest that a proteolytic interface operates at the tumor cell surface within the tumor-endothelial cell microenvironment.

摘要

为了测试蛋白水解是否参与肿瘤细胞外渗,我们建立了一个体外模型,其中肿瘤细胞穿过培养在基底膜上的内皮细胞单层。利用这个模型,我们对细胞穿过内皮细胞屏障迁移到下层基质的能力进行了分类,并根据穿过内皮的阶段对这种侵袭进行了评分。金属蛋白酶抑制剂使肿瘤细胞外渗减少了至少35%。通过共聚焦显微镜对蛋白酶和细胞粘附分子进行可视化分析,结果显示在跨内皮迁移过程中,MMP-2、MMP-9、MT1-MMP、弗林蛋白酶、CD44和αvβ3定位于细胞表面。通过添加抑制剂和生物调节剂,我们评估了上述分子对有效迁移的功能需求。蛋白水解消化发生在细胞-基质界面,在迁移阶段最为明显。所有抑制剂和生物调节剂均影响肿瘤细胞向迁移阶段的转变,突出了在肿瘤细胞外渗这一特定步骤中蛋白水解的最普遍作用。这些数据表明,在肿瘤-内皮细胞微环境中,蛋白水解界面在肿瘤细胞表面起作用。

https://cdn.ncbi.nlm.nih.gov/pmc/blobs/d91b/3806793/f2c77dbc38c5/pone.0078413.g001.jpg

文献AI研究员

20分钟写一篇综述,助力文献阅读效率提升50倍。

立即体验

用中文搜PubMed

大模型驱动的PubMed中文搜索引擎

马上搜索

文档翻译

学术文献翻译模型,支持多种主流文档格式。

立即体验